Suppr超能文献

通过单细胞转录组分析揭示高致病性猪流行性腹泻病毒毒株与宿主之间的相互作用

Unraveling the cross-talk between a highly virulent PEDV strain and the host via single-cell transcriptomic analysis.

作者信息

Wang Yanan, Cheng Yu, Wang Shuai, Liu Dan, Gao Yueyi, Li Jiaxuan, Jiang Yanping, Cui Wen, Qiao Xinyuan, Li Yijing, Wang Li

机构信息

College of Veterinary Medicine, Northeast Agricultural University, Harbin, China.

Heilongjiang Key Laboratory for Animal Disease Control and Pharmaceutical Development, Harbin, China.

出版信息

J Virol. 2025 Jun 17;99(6):e0055525. doi: 10.1128/jvi.00555-25. Epub 2025 May 21.

Abstract

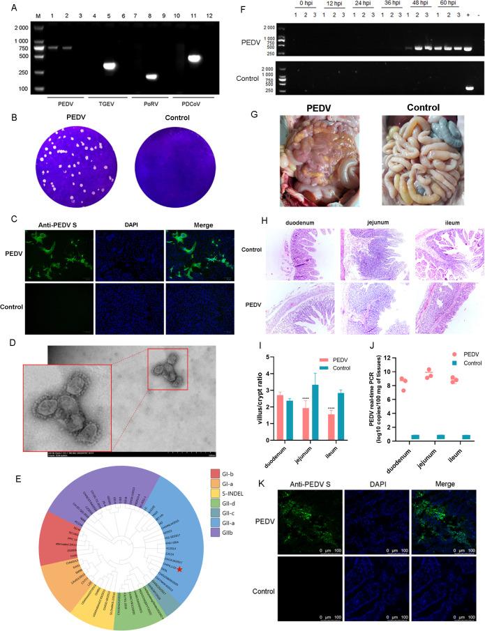
Porcine epidemic diarrhea virus (PEDV) causes severe intestinal damage and high mortality in neonatal piglets. The continuous emergence of new strains has brought new challenges to prevention and control. In this study, we isolated and characterized a prevalent PEDV virulent strain and analyzed 19,612 jejunal cells from PEDV-infected and control piglets using single-cell sequencing, revealing significant changes in cellular composition, gene expression, and intercellular communication. In response to PEDV infection, epithelial repair was enhanced through increased proliferation and differentiation of stem cells, transit-amplifying (TA) cells, and intestinal progenitor cells into enterocytes. Additionally, PEDV disrupted intercellular communication, compromising epithelial functionality while triggering immune responses, with IFN-γ and IL-10 signaling activation acting as critical regulators of immune balance and tissue homeostasis. Beyond enterocytes, viral genes were detected in various other cell types. Further experiments confirmed that PEDV could initiate replication in B and T lymphocytes but was unable to produce infectious progeny, with T cells additionally undergoing virus-induced apoptosis. These findings provide new insights into PEDV tropism, immune evasion, and epithelial repair, revealing complex host-pathogen interactions that shape disease progression and tissue regeneration, thereby contributing to a better understanding of enteric coronavirus pathogenesis.IMPORTANCEThe persistent circulation of porcine epidemic diarrhea virus (PEDV) poses a major threat to the swine industry, with emerging strains complicating prevention and control efforts. Currently, no effective measures completely prevent virus transmission, highlighting the need to understand PEDV-host interactions. In this study, we isolated a prevalent virulent strain and used single-cell sequencing to identify new PEDV-infected cell types and explore the complex interplay between the host and PEDV. These findings provide essential insights into viral pathogenesis and facilitate the design of targeted antiviral interventions.

摘要

猪流行性腹泻病毒(PEDV)可导致新生仔猪严重的肠道损伤和高死亡率。新毒株的不断出现给防控工作带来了新挑战。在本研究中,我们分离并鉴定了一株流行的PEDV强毒株,并使用单细胞测序分析了来自PEDV感染仔猪和对照仔猪的19,612个空肠细胞,揭示了细胞组成、基因表达和细胞间通讯的显著变化。针对PEDV感染,通过干细胞、过渡扩增(TA)细胞和肠道祖细胞向肠上皮细胞的增殖和分化增加,增强了上皮修复。此外,PEDV破坏了细胞间通讯,损害了上皮功能,同时引发免疫反应,其中IFN-γ和IL-10信号激活是免疫平衡和组织稳态的关键调节因子。除了肠上皮细胞外,在各种其他细胞类型中也检测到了病毒基因。进一步的实验证实,PEDV可在B淋巴细胞和T淋巴细胞中启动复制,但无法产生有感染性的子代病毒,T细胞还会发生病毒诱导的凋亡。这些发现为PEDV的嗜性、免疫逃逸和上皮修复提供了新的见解,揭示了影响疾病进展和组织再生的复杂宿主-病原体相互作用,从而有助于更好地理解肠道冠状病毒的发病机制。重要性猪流行性腹泻病毒(PEDV)的持续传播对养猪业构成重大威胁,新出现的毒株使防控工作复杂化。目前,尚无有效的措施能完全防止病毒传播,这凸显了了解PEDV-宿主相互作用的必要性。在本研究中,我们分离了一株流行的强毒株,并使用单细胞测序来鉴定新的PEDV感染细胞类型,探索宿主与PEDV之间的复杂相互作用。这些发现为病毒发病机制提供了重要见解,并有助于设计有针对性的抗病毒干预措施。

https://cdn.ncbi.nlm.nih.gov/pmc/blobs/e4ca/12172440/87588885872c/jvi.00555-25.f001.jpg

文献AI研究员

20分钟写一篇综述,助力文献阅读效率提升50倍。

立即体验

用中文搜PubMed

大模型驱动的PubMed中文搜索引擎

马上搜索

文档翻译

学术文献翻译模型,支持多种主流文档格式。

立即体验