Suppr超能文献

线粒体相关基因作为子宫内膜癌的预后标志物及MACC1对肿瘤细胞的影响

Mitochondria-related genes as prognostic signature of endometrial cancer and the effect of MACC1 on tumor cells.

作者信息

Lin Xuefen, Zheng Jianfeng, Li Yanhong, Liu Linying, Liu Qinying, Lin Jie, Sun Yang

机构信息

Department of Gynecology, Clinical Oncology School of Fujian Medical University, Fujian Cancer Hospital, Fuzhou City, Fujian Province, China.

Fujian Provincial Key Laboratory of Tumor Biotherapy, Clinical Oncology School of Fujian Medical University, Fujian Cancer Hospital, Fuzhou City, Fujian Province, China.

出版信息

PLoS One. 2025 May 12;20(5):e0323002. doi: 10.1371/journal.pone.0323002. eCollection 2025.

Abstract

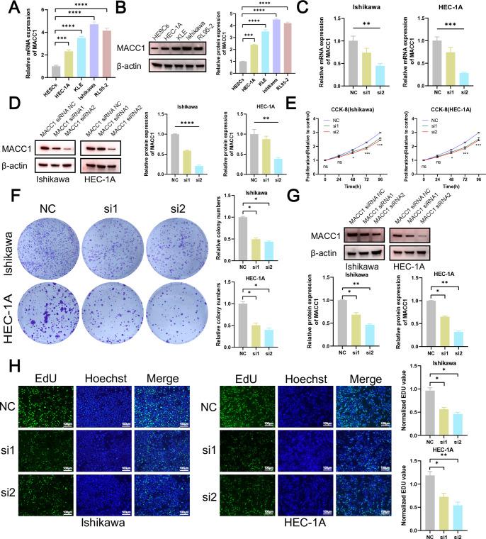
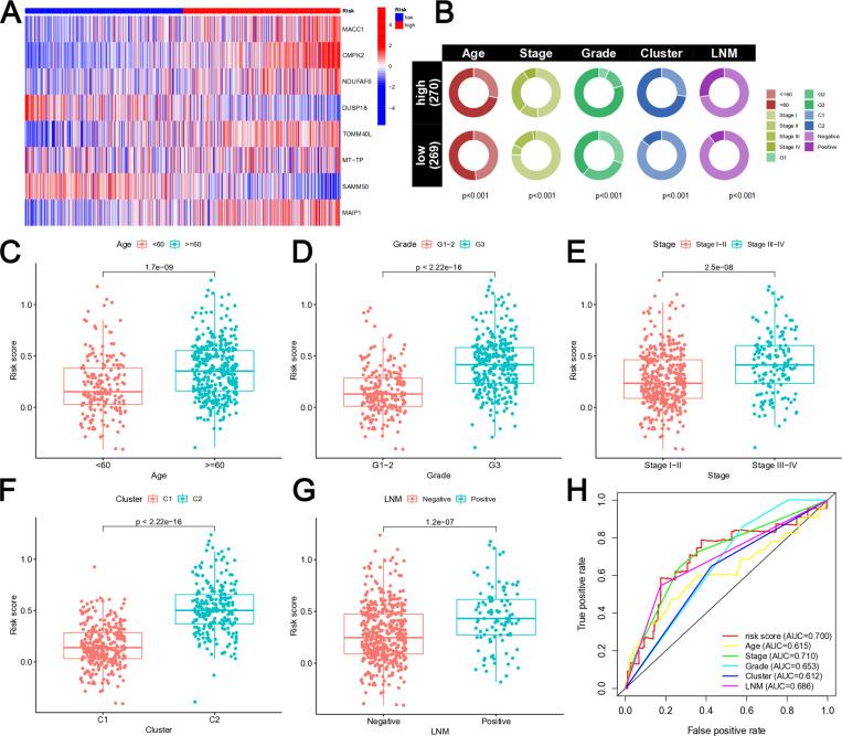
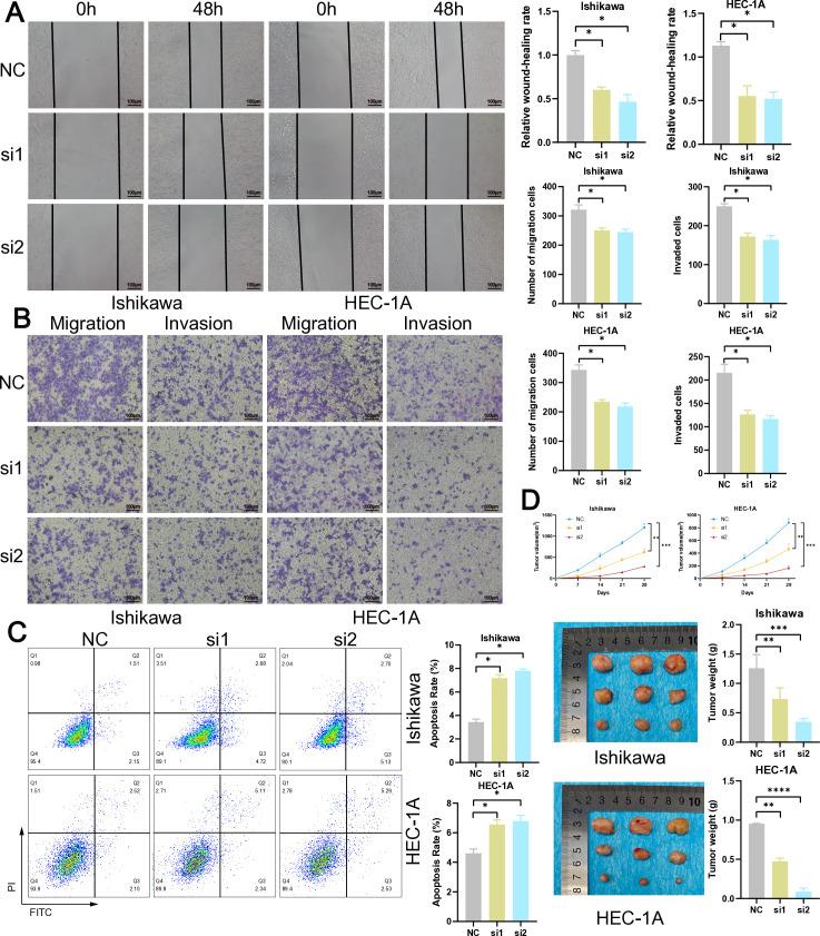
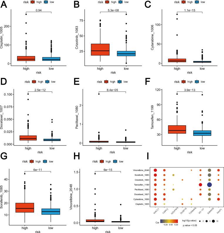
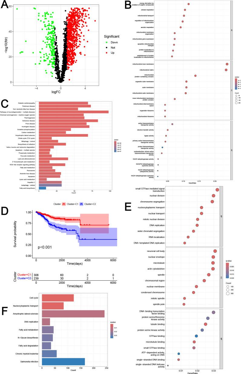
Mitochondria are essential organelles involved in cell metabolism and are closely linked to various metabolic disorders. In this study, we aimed to develop a prognostic model for endometrial cancer (EC) patients based on mitochondria-related genes (MRGs), and to investigate the role of MACC1 in EC. As shown in the graphic summary, we retrieved gene expression and clinical data from open-access databases. To construct a predictive signature, we applied the Lasso Cox regression algorithm to MRGs. The predictive performance, immune features, and anti-tumor response of the mitochondrial signature were evaluated through multiple algorithms. Additionally, expression levels of key genes were validated using quantitative Real-Time PCR and Western Blot. A total of 2030 MRGs were retrieved, and 267 were found to be prognostically relevant. Eight MRGs-MACC1, CMPK2, NDUFAF6, DUSP18, TOMM40L, MT-TP, SAMM50, and MAIP1-were identified to construct a prognostic signature for EC. The MRG signature demonstrated significant associations with drug sensitivity, immune therapy, and immune cell infiltration. Based on comprehensive bioinformatic analysis, MACC1 was identified as the most promising MRG candidate in EC. Systematic experimental validation, including both in vitro and in vivo approaches, demonstrated that MACC1 down-regulation significantly suppressed EC progression, highlighting its potential as a therapeutic target.

摘要

线粒体是参与细胞代谢的重要细胞器,与各种代谢紊乱密切相关。在本研究中,我们旨在基于线粒体相关基因(MRGs)开发一种子宫内膜癌(EC)患者的预后模型,并研究MACC1在EC中的作用。如图形摘要所示,我们从开放获取数据库中检索了基因表达和临床数据。为构建预测特征,我们将套索Cox回归算法应用于MRGs。通过多种算法评估线粒体特征的预测性能、免疫特征和抗肿瘤反应。此外,使用定量实时PCR和蛋白质免疫印迹法验证关键基因的表达水平。共检索到2030个MRGs,其中267个被发现与预后相关。确定了8个MRGs——MACC1、CMPK2、NDUFAF6、DUSP18、TOMM40L、MT-TP、SAMM50和MAIP1,用于构建EC的预后特征。MRG特征与药物敏感性、免疫治疗和免疫细胞浸润显著相关。基于全面的生物信息学分析,MACC1被确定为EC中最有前景的MRG候选基因。包括体外和体内方法在内的系统实验验证表明,MACC1下调显著抑制EC进展,突出了其作为治疗靶点的潜力。

https://cdn.ncbi.nlm.nih.gov/pmc/blobs/db1f/12068703/5f9a9025f1d1/pone.0323002.g001.jpg

文献AI研究员

20分钟写一篇综述,助力文献阅读效率提升50倍。

立即体验

用中文搜PubMed

大模型驱动的PubMed中文搜索引擎

马上搜索

文档翻译

学术文献翻译模型,支持多种主流文档格式。

立即体验