Suppr超能文献

阿尔茨海默病中的肠-脑轴由共生肠道微生物群衍生的细胞外囊泡塑造。

The gut-brain axis in Alzheimer's disease is shaped by commensal gut microbiota derived extracellular vesicles.

作者信息

Xie Junhua, Van Hoecke Lien, Van Wonterghem Elien, Van Imschoot Griet, Andries Vanessa, Vereecke Lars, Vandenbroucke Roosmarijn E

机构信息

VIB Center for Inflammation Research, VIB, Ghent, Belgium.

Department of Biomedical Molecular Biology, Ghent University, Ghent, Belgium.

出版信息

Gut Microbes. 2025 Dec;17(1):2501193. doi: 10.1080/19490976.2025.2501193. Epub 2025 May 12.

Abstract

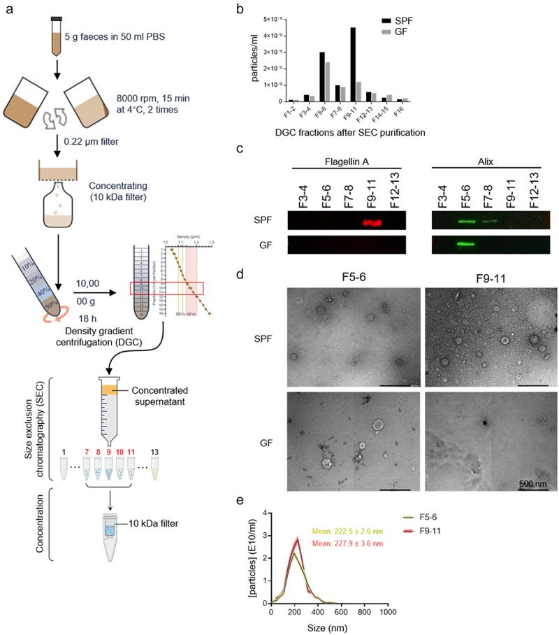
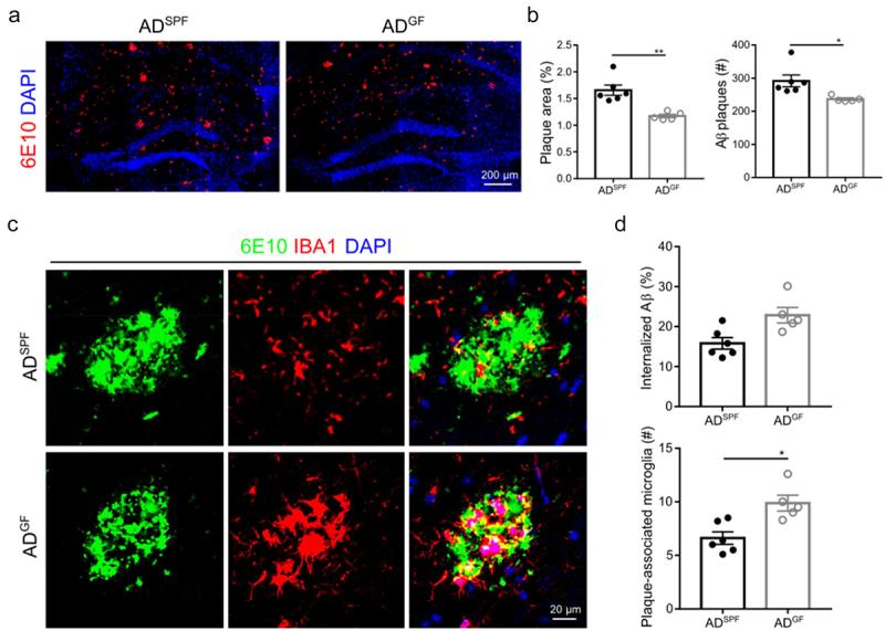
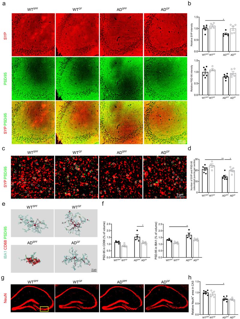
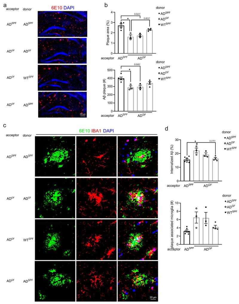
Emerging clinical and experimental evidence highlight the involvement of gut microbiota in the onset and progression of neurodegenerative diseases such as Alzheimer's disease (AD) via neuroinflammatory processes along the gut-brain axis. Despite this, the precise mechanisms governing gut microbial involvement in AD remain elusive. In this study, we observed that AD mice raised under germ-free (GF) conditions, display a reduced amyloid-β (Aβ) pathology, accompanied by a shift in microglial cells toward a less inflammatory state and increased phagocytotic efficiency. In addition, we demonstrate that gut microbiota depletion can protect against synaptic deficits in AD mice. Notably, administering bacterial extracellular vesicles (bEVs), i.e. nano-sized particles packed with bacterial components, derived from fecal slurry from specific pathogen-free housed AD mice, reversed the effects of GF conditions on both microglial activation and Aβ plaque accumulation. These findings reveal for the first time that commensal gut microbiota-derived bEVs have a major impact on AD pathology progression.

摘要

新出现的临床和实验证据表明,肠道微生物群通过肠-脑轴的神经炎症过程参与神经退行性疾病如阿尔茨海默病(AD)的发生和发展。尽管如此,肠道微生物参与AD的确切机制仍不清楚。在本研究中,我们观察到在无菌(GF)条件下饲养的AD小鼠,其淀粉样β(Aβ)病理减少,同时小胶质细胞向炎症较轻的状态转变,吞噬效率提高。此外,我们证明肠道微生物群的消耗可以预防AD小鼠的突触缺陷。值得注意的是,给予源自无特定病原体饲养的AD小鼠粪便浆液的细菌细胞外囊泡(bEVs),即包裹着细菌成分的纳米级颗粒,可逆转GF条件对小胶质细胞活化和Aβ斑块积累的影响。这些发现首次揭示共生肠道微生物群衍生的bEVs对AD病理进展有重大影响。

https://cdn.ncbi.nlm.nih.gov/pmc/blobs/0c13/12077474/19f2c9870128/KGMI_A_2501193_F0001_OC.jpg

文献AI研究员

20分钟写一篇综述,助力文献阅读效率提升50倍。

立即体验

用中文搜PubMed

大模型驱动的PubMed中文搜索引擎

马上搜索

文档翻译

学术文献翻译模型,支持多种主流文档格式。

立即体验