Suppr超能文献

QRICH1调节ATF6转录以影响病理性心肌肥厚进展。

QRICH1 regulates ATF6 transcription to affect pathological cardiac hypertrophy progression.

作者信息

Zhang Lihui, Chen Hongping, Zou Guangmei, Jia Wenjuan, Dong Haibin, Wang Chunxiao, Wang Hua, Liu Yugang, Teng Da, Xu Bowen, Zhong Lin, Gong Lei, Yang Jun

机构信息

Medical College, Qingdao University, Qingdao, Shandong, China.

Department of Cardiology, Affiliated Yantai Yuhuangding Hospital of Qingdao University, Yantai, Shandong, China.

出版信息

Mol Med. 2025 May 13;31(1):183. doi: 10.1186/s10020-025-01241-2.

Abstract

BACKGROUND

Many studies have shown that pathological cardiac hypertrophy is associated with active endoplasmic reticulum (ER) stress. Glutamine-rich protein 1 (QRICH1), as a transcriptional regulator, belongs to the caspase recruitment domain (CARD)-containing gene family. QRICH1 has been shown to influence the outcomes of endoplasmic reticulum stress by regulating the transcription of proteostasis-related genes. In this study, we explored the role of QRICH1 in pathological cardiac hypertrophy.

METHODS

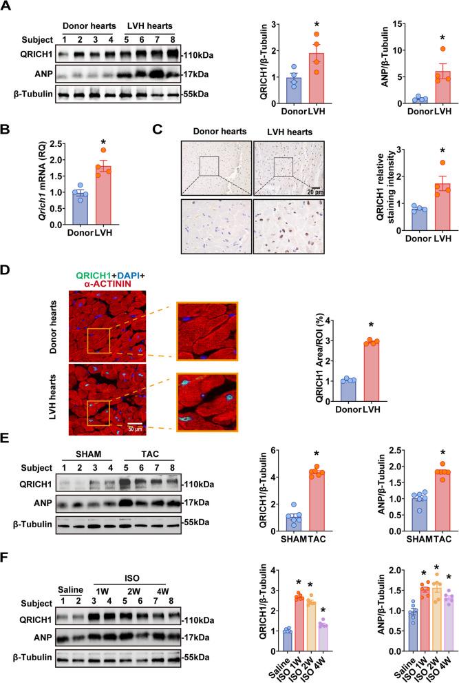
We observed an increased expression of QRICH1 in the hearts of humans and mice with left ventricular hypertrophy (LVH). To assess the functional impact in this context, we employed gain- and loss-of-function approaches, using AAV9 injections to establish cardiac-specific QRICH1 knockdown or overexpression models in transverse aortic constriction (TAC) or isoproterenol (ISO)-induced cardiac hypertrophy.

RESULTS

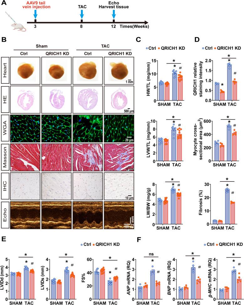
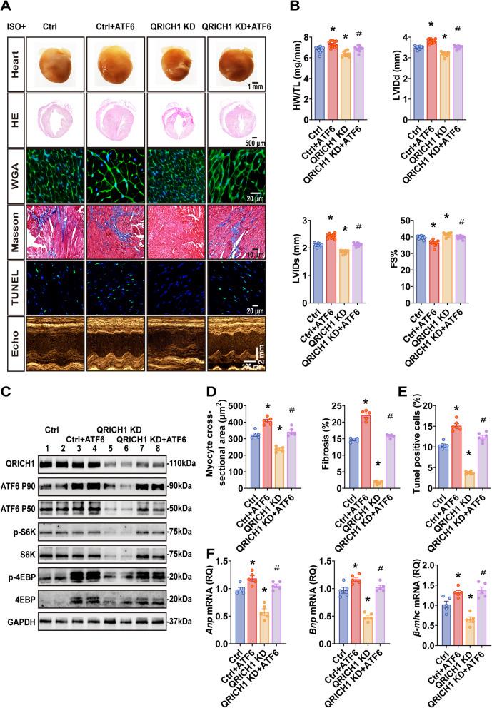
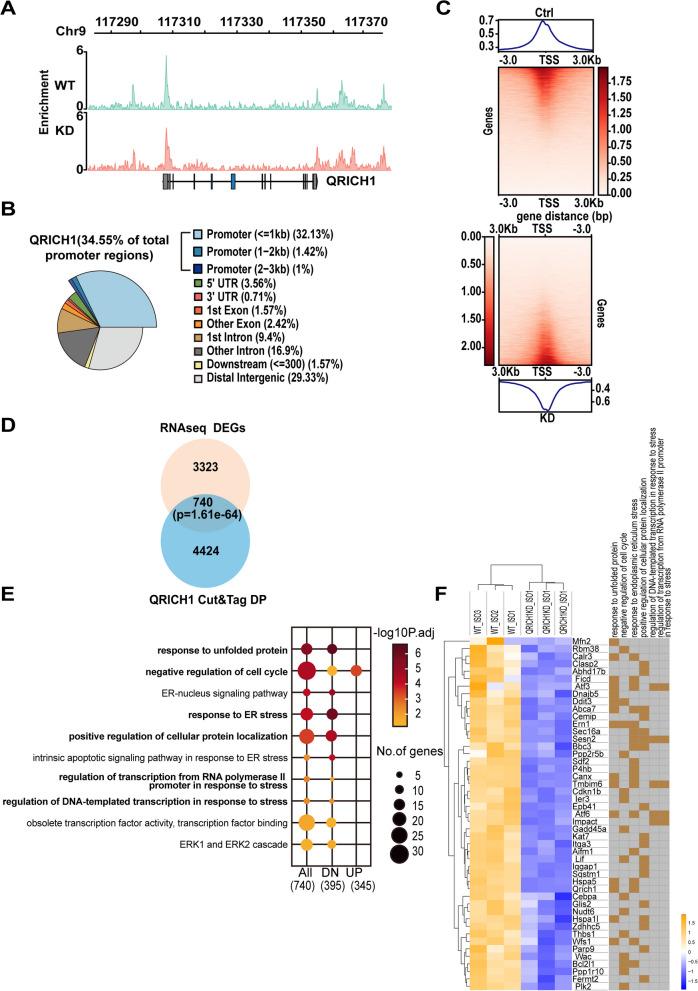
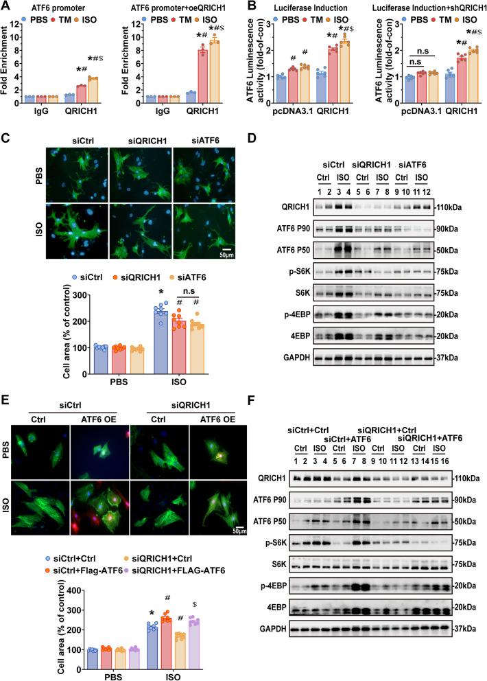
Our data indicated that cardiomyocyte-specific knockdown of QRICH1 alleviated the hypertrophic phenotype in response to TAC or ISO injection. However, overexpression of QRICH1 exacerbated cardiac hypertrophy, remodeling, dysfunction, cell apoptosis, and inflammatory responses. Mechanistically, we demonstrated that ATF6 was significantly enriched by QRICH1 in cardiomyocytes treated with ISO using RNA-seq combined with CUT&TAG analysis. ChIP-qPCR and luciferase assays further confirmed that ATF6 is a target gene of QRICH1 in cardiomyocytes under growth stimulation. Knockdown of QRICH1 in cardiomyocytes blocked ISO-mediated induction of ATF6, activation of mTORC1, and cellular growth. And all of the above was restored by the overexpression of ATF6.

CONCLUSIONS

QRICH1 plays a pivotal role in cardiac hypertrophy by regulating ATF6, and QRICH1 may be a potential new therapeutic target for pathological cardiac hypertrophy.

摘要

背景

许多研究表明,病理性心肌肥大与内质网(ER)应激激活有关。富含谷氨酰胺蛋白1(QRICH1)作为一种转录调节因子,属于含半胱天冬酶募集结构域(CARD)的基因家族。已有研究表明,QRICH1通过调节蛋白质稳态相关基因的转录来影响内质网应激的结果。在本研究中,我们探讨了QRICH1在病理性心肌肥大中的作用。

方法

我们观察到左心室肥厚(LVH)患者和小鼠心脏中QRICH1的表达增加。为了评估在这种情况下的功能影响,我们采用功能获得和功能缺失方法,通过注射腺相关病毒9(AAV9)在横主动脉缩窄(TAC)或异丙肾上腺素(ISO)诱导的心肌肥大模型中建立心脏特异性QRICH1基因敲低或过表达模型。

结果

我们的数据表明,心肌细胞特异性敲低QRICH1可减轻TAC或ISO注射引起的肥大表型。然而,QRICH1过表达加剧了心肌肥大、重塑、功能障碍、细胞凋亡和炎症反应。机制上,我们通过RNA测序结合CUT&TAG分析证明,在ISO处理的心肌细胞中,QRICH1显著富集激活转录因子6(ATF6)。染色质免疫沉淀定量聚合酶链反应(ChIP-qPCR)和荧光素酶测定进一步证实,在生长刺激下,ATF6是心肌细胞中QRICH1的靶基因。心肌细胞中QRICH1的敲低阻断了ISO介导的ATF6诱导、雷帕霉素靶蛋白复合体1(mTORC1)激活和细胞生长。而上述所有变化都通过ATF6的过表达得以恢复。

结论

QRICH1通过调节ATF6在心肌肥大中起关键作用,QRICH1可能是病理性心肌肥大潜在的新治疗靶点。

https://cdn.ncbi.nlm.nih.gov/pmc/blobs/d481/12070701/80de091301c1/10020_2025_1241_Fig1_HTML.jpg

文献AI研究员

20分钟写一篇综述,助力文献阅读效率提升50倍。

立即体验

用中文搜PubMed

大模型驱动的PubMed中文搜索引擎

马上搜索

文档翻译

学术文献翻译模型,支持多种主流文档格式。

立即体验