Suppr超能文献

对经典STAT3信号通路的选择性抑制可抑制K-ras突变型肺癌的发生,并恢复抗肿瘤免疫力。

Selective inhibition of canonical STAT3 signaling suppresses K-ras mutant lung tumorigenesis and reinvigorates anti-tumor immunity.

作者信息

Clowers Michael J, Rahal Zahraa, Cho Sung-Nam, Krishna Avantika, Yuan Bo, Hamana Zorrilla Leticia G, Eckols T Kris, Kasembeli Moses M, Liu Samuel, Peng Stephen, Ramos-Castaneda Marco, Thompson Annamarie L, Rodriguez Reyna Carlos Ignacio, Larsen Katherine E, Grimaldo Maria T, Deng Shanshan, Karimi Nastaran, Chou Cody, Velasco Walter V, Zarghooni Melody, Alekseev Sayan, Solis Soto Luisa M, Ostrin Edwin J, Kadara Humam, Ekmekcioglu Suhendan, Tweardy David J, Moghaddam Seyed Javad

机构信息

Department of Pulmonary Medicine, The University of Texas MD Anderson Cancer Center, Houston, TX, United States.

UTHealth Houston Graduate School of Biomedical Sciences, The University of Texas M.D. Anderson Cancer Center, Houston, TX, United States.

出版信息

Front Immunol. 2025 Apr 28;16:1575181. doi: 10.3389/fimmu.2025.1575181. eCollection 2025.

Abstract

INTRODUCTION

K-ras mutant lung adenocarcinoma (KM-LUAD) is a difficult-to-treat cancer subtype in which chronic inflammation pervades the tumor immune microenvironment (TIME). Pro-inflammatory pathways dampen the response to treatments, including immune checkpoint inhibitors, necessitating therapies that target this inflammatory signaling network in the TIME. One of the lynchpins of chronic inflammation in KM-LUAD is signal transducer and activator of transcription 3 (STAT3).

METHODS

Here, we tested the anti-tumor and early immunotherapeutic efficacy of TTI-101, a selective small-molecule inhibitor of canonical STAT3 signaling, in a K-ras mutant lung cancer mouse model (CC-LR).

RESULTS

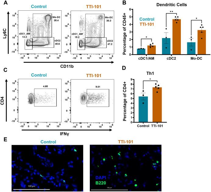
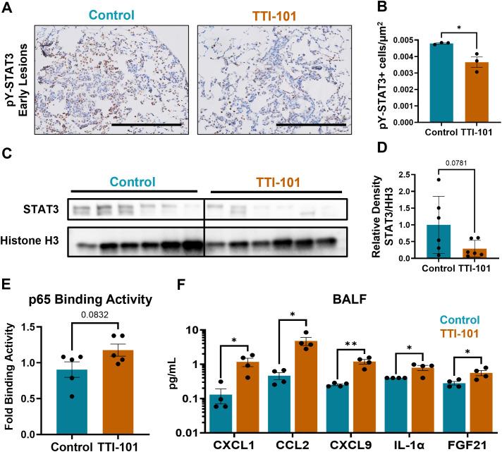
Treatment of CC-LR mice with TTI-101 resulted in reduced tumor burden while increasing dendritic cell (DC) and T helper 1 (Th1) infiltration into the TIME. TTI-101 treatment decreased pY-STAT3 expression in tumors with accompanying increases in several NF-κB anti-tumor target genes including CXCL9, a chemokine for primed T cells. Transcriptional profiling of the TIME revealed improved immune activation and anti-tumor skewing, as well as B cell signaling enrichment. Analysis of human LUAD data demonstrated negative correlations between and Th1/DC infiltration, with DC infiltration also conferring improved survival in LUAD patients with low .

DISCUSSION

Our results highlight the importance of STAT3 in driving early tumorigenesis and offer a preventative treatment window for high-risk individuals and patients with early-stage KM-LUAD.

摘要

引言

K-ras 突变型肺腺癌(KM-LUAD)是一种难以治疗的癌症亚型,其中慢性炎症弥漫于肿瘤免疫微环境(TIME)中。促炎信号通路会削弱包括免疫检查点抑制剂在内的治疗反应,因此需要针对 TIME 中这种炎症信号网络的疗法。KM-LUAD 慢性炎症的关键因素之一是信号转导及转录激活因子 3(STAT3)。

方法

在此,我们在 K-ras 突变肺癌小鼠模型(CC-LR)中测试了 TTI-101(一种经典 STAT3 信号通路的选择性小分子抑制剂)的抗肿瘤和早期免疫治疗效果。

结果

用 TTI-101 治疗 CC-LR 小鼠可减轻肿瘤负担,同时增加树突状细胞(DC)和辅助性 T 细胞 1(Th1)向 TIME 的浸润。TTI-101 治疗降低了肿瘤中 pY-STAT3 的表达,同时包括 CXCL9(一种活化 T 细胞趋化因子)在内的几种 NF-κB 抗肿瘤靶基因增加。TIME 的转录谱分析显示免疫激活和抗肿瘤倾向改善,以及 B 细胞信号富集。对人类 LUAD 数据的分析表明,[原文此处缺失内容]与 Th1/DC 浸润呈负相关,DC 浸润也使低[原文此处缺失内容]的 LUAD 患者生存率提高。

讨论

我们的结果突出了 STAT3 在驱动早期肿瘤发生中的重要性,并为高危个体和早期 KM-LUAD 患者提供了一个预防性治疗窗口。

https://cdn.ncbi.nlm.nih.gov/pmc/blobs/9e47/12066534/57464b851945/fimmu-16-1575181-g001.jpg

文献AI研究员

20分钟写一篇综述,助力文献阅读效率提升50倍。

立即体验

用中文搜PubMed

大模型驱动的PubMed中文搜索引擎

马上搜索

文档翻译

学术文献翻译模型,支持多种主流文档格式。

立即体验