Suppr超能文献

通过绵马丙酮介导的分选酶A抑制作用消除耐甲氧西林金黄色葡萄球菌的致病性

Disarming the Pathogenicity of Methicillin-Resistant Staphylococcus aureus via Osmundacetone-Mediated Inhibition of Sortase A.

作者信息

Wang Rong, Zhao Chunhui, Guo Dongbin, Wang Yueying, Sun Luanbiao, Liu Xinyao, Sun Yun, Liu Da, Guan Jiyu, Wang Li, Wang Bingmei

机构信息

Changchun University of Chinese Medicine, Changchun, China.

China-Japan Union Hospital of Jilin University, Jilin University, Changchun, China.

出版信息

Microb Biotechnol. 2025 May;18(5):e70119. doi: 10.1111/1751-7915.70119.

Abstract

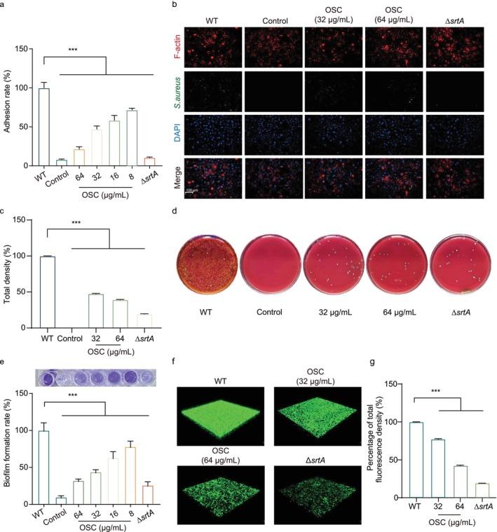
Methicillin-resistant Staphylococcus aureus (MRSA) is a major global health threat due to its resistance to multiple antibiotics, making conventional treatments ineffective. The rise in antibiotic resistance highlights the urgent need for new therapies. Sortase A (SrtA), a key virulence factor in Staphylococcus aureus (S. aureus), facilitates bacterial adhesion and infection by anchoring surface proteins to host cells, making it a promising drug target. In this study, we investigated the potential of osmundacetone (OSC), a natural compound from Osmundae Rhizoma, as an SrtA inhibitor. Using fluorescence resonance energy transfer (FRET), OSC was found to inhibit SrtA with an IC of 1.29 μg/mL (7.24 μM). Further in vitro assays confirmed the effectiveness of OSC in inhibiting SrtA-mediated bacterial adhesion, invasion and biofilm formation. Fluorescence quenching and molecular docking pinpointed the binding site of OSC on SrtA. In vivo, OSC improved survival rates in MRSA-infected mice and Galleria mellonella (G. mellonella) while reducing bacterial loads in infected tissues. These results suggest OSC as a promising candidate for anti-MRSA therapies.

摘要

耐甲氧西林金黄色葡萄球菌(MRSA)由于对多种抗生素具有抗性,成为全球主要的健康威胁,使得传统治疗方法无效。抗生素耐药性的增加凸显了对新疗法的迫切需求。分选酶A(SrtA)是金黄色葡萄球菌(S. aureus)中的一种关键毒力因子,通过将表面蛋白锚定到宿主细胞上来促进细菌粘附和感染,使其成为一个有前景的药物靶点。在本研究中,我们研究了来自绵马根茎的天然化合物绵马丙酮(OSC)作为SrtA抑制剂的潜力。使用荧光共振能量转移(FRET),发现OSC以1.29μg/mL(7.24μM)的IC抑制SrtA。进一步的体外试验证实了OSC在抑制SrtA介导的细菌粘附、侵袭和生物膜形成方面的有效性。荧光猝灭和分子对接确定了OSC在SrtA上的结合位点。在体内,OSC提高了MRSA感染小鼠和大蜡螟(G. mellonella)的存活率,同时降低了感染组织中的细菌载量。这些结果表明OSC是抗MRSA治疗的一个有前景的候选药物。

https://cdn.ncbi.nlm.nih.gov/pmc/blobs/7923/12070378/f181df4f7053/MBT2-18-e70119-g001.jpg

文献AI研究员

20分钟写一篇综述,助力文献阅读效率提升50倍。

立即体验

用中文搜PubMed

大模型驱动的PubMed中文搜索引擎

马上搜索

文档翻译

学术文献翻译模型,支持多种主流文档格式。

立即体验