Suppr超能文献

2018 - 2022年法国对产志贺毒素大肠杆菌进行流行病学监测的5年全基因组常规测序经验教训

Lessons from 5 Years of Routine Whole-Genome Sequencing for Epidemiologic Surveillance of Shiga Toxin-Producing Escherichia coli, France, 2018-2022.

作者信息

Jones Gabrielle, Nodari Carolina Silva, Fabre Laëtitia, de Valk Henriette, Noel Harold, Cointe Aurélie, Bonacorsi Stéphane, Weill François-Xavier, Le Strat Yann

出版信息

Emerg Infect Dis. 2025 May;31(13):117-128. doi: 10.3201/eid3113.241950.

Abstract

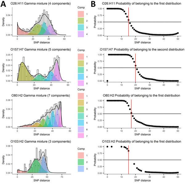
Whole-genome sequencing (WGS) is routine for surveillance of Shiga toxin-producing Escherichia coli human isolates in France. Protocols use EnteroBase hierarchical clustering at <5 allelic differences (HC5) as screening for cluster detection. We assessed current implementation after 5 years for 1,002 sequenced isolates. From genomic distances of serotypes O26:H11, O157:H7, O80:H2, and O103:H2, we determined statistical thresholds for cluster determination and compared those with HC5 clusters. Thresholds varied by serotype, 5-16 allelic distances and 15-20 single-nucleotide polymorphisms, showing limits of a single-threshold approach. We confirmed validity of HC5 screening for 3 serotypes because statistical thresholds had limited effect on isolate clustering (high sensitivity and specificity). For O80:H2, results suggest that HC5 is less reliable, and other approaches should be explored. Public health officials should regularly assess WGS used for Shiga toxin-producing E. coli surveillance to account for serotype and genomic evolution and to interpret WGS-linked isolates in light of epidemiologic data.

摘要

在法国,全基因组测序(WGS)是监测产志贺毒素大肠杆菌人类分离株的常规方法。检测方案采用等位基因差异小于5个(HC5)的EnteroBase层次聚类法作为聚类检测的筛选方法。我们对1002株测序分离株在5年后的当前实施情况进行了评估。根据血清型O26:H11、O157:H7、O80:H2和O103:H2的基因组距离,我们确定了聚类判定的统计阈值,并将其与HC5聚类进行比较。阈值因血清型而异,为5至16个等位基因距离和15至20个单核苷酸多态性,这显示了单阈值方法的局限性。我们证实了HC5筛选对3种血清型的有效性,因为统计阈值对分离株聚类的影响有限(高灵敏度和特异性)。对于O80:H2,结果表明HC5的可靠性较低,应探索其他方法。公共卫生官员应定期评估用于产志贺毒素大肠杆菌监测的WGS,以考虑血清型和基因组进化,并根据流行病学数据解释与WGS相关的分离株。

https://cdn.ncbi.nlm.nih.gov/pmc/blobs/4b9c/12078545/c7897e26d1d9/24-1950-F1.jpg

文献AI研究员

20分钟写一篇综述,助力文献阅读效率提升50倍。

立即体验

用中文搜PubMed

大模型驱动的PubMed中文搜索引擎

马上搜索

文档翻译

学术文献翻译模型,支持多种主流文档格式。

立即体验