Suppr超能文献

二硫键连接的细胞焦亡相关基因的综合分析确定CD2AP为肝细胞癌的潜在治疗靶点。

Integrated Analysis of Disulfidptosis-Related Genes Identifies CD2AP as a Potential Therapeutic Target for Hepatocellular Carcinoma.

作者信息

Shang Ning, Wang Jianwei, Liu Zihan, Wang Yake, Zhang Di, Liu Huanfei, Zhang Yaqing, Dai Guifu, Guan Xiaowen

机构信息

School of Life Sciences, Zhengzhou University, Zhengzhou 450001, China.

School of Computer and Artificial Intelligence, Zhengzhou University, Zhengzhou 450001, China.

出版信息

Int J Mol Sci. 2025 May 7;26(9):4454. doi: 10.3390/ijms26094454.

Abstract

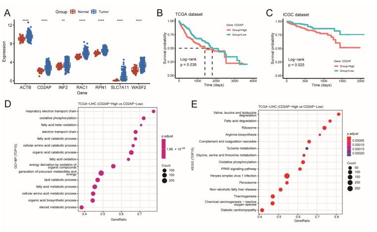
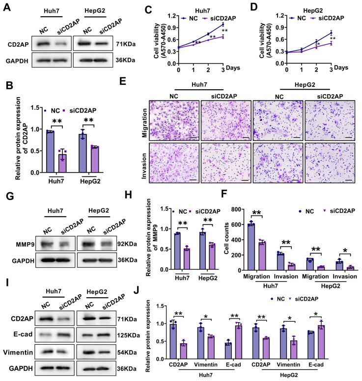
Hepatocellular carcinoma (HCC) is a deadly cancer with limited treatment options for patients at advanced stages. It is urgent to develop reliable prognostic risk models and identify more biomarkers to improve the clinical outcomes of patients with HCC. Disulfidptosis is a newly discovered form of regulated cell death (RCD), and research on the comprehensive roles of disulfidptosis-related genes (DRGs) in HCC prognosis and development remains limited. In this paper, we systematically analyzed the expression levels and prognostic profiles of 26 DRGs in HCC samples from The Cancer Genome Atlas (TCGA) cohort and developed a prognostic risk model using seven hub DRGs. The independent prognostic value of the risk model was further validated in the external cohort. The overall survival of patients with HCC in the low-risk group was significantly longer than that of those in the high-risk group. Subsequently, the protein level of CD2-associated protein (CD2AP) was found to be highly expressed in HCC clinical tissues and associated with the severity of HCC. In vitro experiments demonstrated that the down-regulation of CD2AP attenuated the proliferation, migration, invasion, and epithelial-mesenchymal transition (EMT) abilities of HCC cells. Taken together, our study revealed that the DRG CD2AP may serve as a potential biomarker for HCC and offer support for prognosis prediction of patients with HCC.

摘要

肝细胞癌(HCC)是一种致命的癌症,晚期患者的治疗选择有限。开发可靠的预后风险模型并识别更多生物标志物以改善HCC患者的临床结局迫在眉睫。二硫化物诱导的细胞死亡是一种新发现的程序性细胞死亡(RCD)形式,关于二硫化物诱导的细胞死亡相关基因(DRGs)在HCC预后和发展中的综合作用的研究仍然有限。在本文中,我们系统地分析了来自癌症基因组图谱(TCGA)队列的HCC样本中26个DRGs的表达水平和预后特征,并使用7个关键DRGs建立了一个预后风险模型。该风险模型的独立预后价值在外部队列中得到进一步验证。低风险组HCC患者的总生存期明显长于高风险组。随后,发现CD2相关蛋白(CD2AP)在HCC临床组织中高表达,并与HCC的严重程度相关。体外实验表明,CD2AP的下调减弱了HCC细胞的增殖、迁移、侵袭和上皮-间质转化(EMT)能力。综上所述,我们的研究表明DRG CD2AP可能作为HCC的潜在生物标志物,并为HCC患者的预后预测提供支持。

https://cdn.ncbi.nlm.nih.gov/pmc/blobs/f16d/12072785/1ceba879d394/ijms-26-04454-g001.jpg

文献AI研究员

20分钟写一篇综述,助力文献阅读效率提升50倍。

立即体验

用中文搜PubMed

大模型驱动的PubMed中文搜索引擎

马上搜索

文档翻译

学术文献翻译模型,支持多种主流文档格式。

立即体验