Suppr超能文献

A到I RNA编辑的POLA2通过阻碍免疫浸润和上调BTBD7在前列腺癌中实现致癌作用。

A-to-I RNA edited POLA2 attains carcinogenesis in prostatic cancer by impeding immune infiltration and upregulating BTBD7.

作者信息

Lin Shengyi, Huang Hang, Li Yeping, Lu Yongyong, Ye Tingyu

机构信息

Department of Urology, The First Affiliated Hospital of Wenzhou Medical University, Wenzhou, 325000, China.

出版信息

Discov Oncol. 2025 May 14;16(1):759. doi: 10.1007/s12672-025-02449-8.

Abstract

BACKGROUND

Recently, prostate cancer (PCa) has been increasing in incidence and mortality, which seriously threatens men's physical and mental health. Adenosine (A)-to-inosine (I) RNA editing, contributing to nearly 90% of all editing events in human, has been reported to contribute to pathogenesis and progression of cancer. Here, we aimed to elaborate the role and mechanism of A-to-I-edited POLA2 in PCa.

METHODS

RT-qPCR, Western blotting, and immunohistochemistry were used to assess gene expression. RNA editing levels were determined by Sanger sequencing. Colony formation, CCK-8, and Transwell assays were conducted to detect cell proliferation and metastasis. And Flow cytometry assay was applied to examine CD8+ T cell activity and tumor cell apoptosis. Dual-luciferase reporter assay demonstrated the relationship between gene and miRNA. The ability of glycolysis was measured by Seahorse XF96 Analyzer.

RESULTS

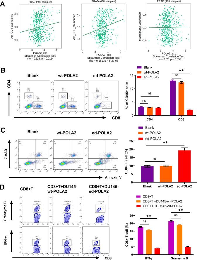
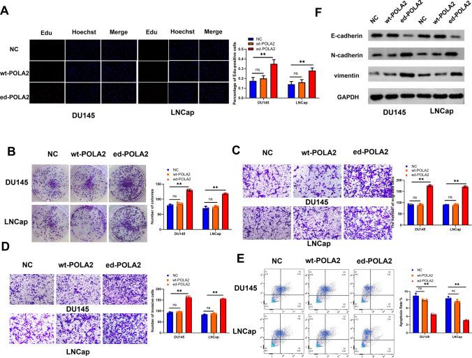
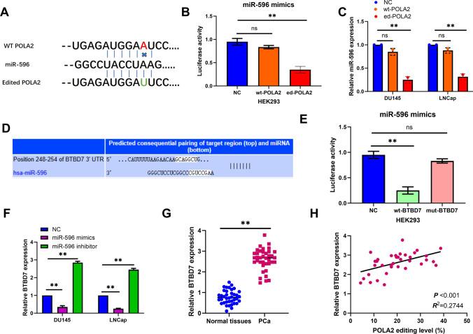
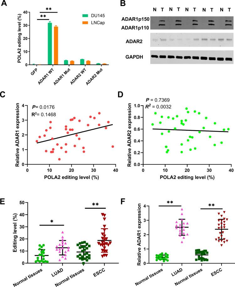
A-to-I RNA overediting of POLA2 was identified in PCa patients, which was related to unfavorable clinical outcomes and prognosis. The A-to-I RNA editing of POLA2 was mediated by ADAR1 enzyme in human cancers. Functionally, A-to-I RNA editing endowed POLA2 with carcinogenicity in PCa development, and POLA2 overediting aggravated cell viability and metastasis of PCa. More importantly, POLA2 overediting fortified glycolysis and impaired CD8+ T cell cytotoxicity in PCa. Mechanically, edited POLA2 upregulates BTBD7 expression in PCa by binding to miR-596.

CONCLUSION

A-to-I RNA edited POLA2 attained carcinogenesis in PCa by impeding immune infiltration, fortifying glycolysis and upregulating BTBD7, indicating that edited POLA2 has the potential to become a tool for gene therapy.

摘要

背景

近年来,前列腺癌(PCa)的发病率和死亡率不断上升,严重威胁着男性的身心健康。腺苷(A)到肌苷(I)的RNA编辑占人类所有编辑事件的近90%,据报道其与癌症的发生发展有关。在此,我们旨在阐述A到I编辑的POLA2在PCa中的作用和机制。

方法

采用逆转录定量聚合酶链反应(RT-qPCR)、蛋白质免疫印迹法和免疫组织化学法评估基因表达。通过桑格测序确定RNA编辑水平。进行集落形成实验、细胞计数试剂盒-8(CCK-8)实验和Transwell实验以检测细胞增殖和转移。并应用流式细胞术检测CD8+T细胞活性和肿瘤细胞凋亡。双荧光素酶报告基因实验证明基因与微小RNA(miRNA)之间的关系。用海马XF96分析仪测量糖酵解能力。

结果

在PCa患者中发现POLA2存在A到I的RNA过度编辑,这与不良的临床结果和预后相关。POLA2的A到I RNA编辑在人类癌症中由腺苷脱氨酶1(ADAR1)酶介导。在功能上,A到I RNA编辑赋予POLA2在PCa发展中的致癌性,并且POLA2的过度编辑加剧了PCa的细胞活力和转移。更重要的是,POLA2的过度编辑增强了PCa中的糖酵解并损害了CD8+T细胞的细胞毒性。在机制上,编辑后的POLA2通过与miR-596结合上调PCa中BTBD7的表达。

结论

A到I RNA编辑的POLA2通过阻碍免疫浸润、增强糖酵解和上调BTBD7在PCa中实现致癌作用,表明编辑后的POLA2有潜力成为基因治疗的工具。

https://cdn.ncbi.nlm.nih.gov/pmc/blobs/5164/12078895/9599254da885/12672_2025_2449_Fig1_HTML.jpg

文献AI研究员

20分钟写一篇综述,助力文献阅读效率提升50倍。

立即体验

用中文搜PubMed

大模型驱动的PubMed中文搜索引擎

马上搜索

文档翻译

学术文献翻译模型,支持多种主流文档格式。

立即体验