Suppr超能文献

. 中节段扩增的转录组学和蛋白质组学影响

Transcriptomic and proteomic ramifications of segmental amplification in .

作者信息

Fritts Ryan K, Ebmeier Christopher C, Copley Shelley D

机构信息

Department of Molecular, Cellular and Developmental Biology, University of Colorado Boulder, Boulder 80309, CO.

Cooperative Institute for Research in Environmental Sciences, University of Colorado Boulder, Boulder 80309, CO.

出版信息

Proc Natl Acad Sci U S A. 2025 May 20;122(20):e2422424122. doi: 10.1073/pnas.2422424122. Epub 2025 May 15.

Abstract

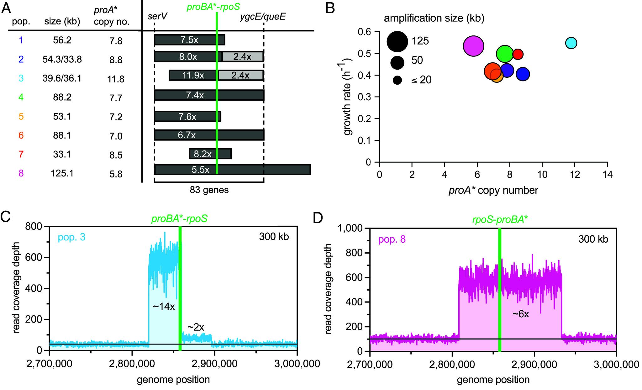
Gene amplification can drive adaptation by rapidly increasing the cellular dosage of critical gene products. Segmental amplifications often encompass large genomic regions surrounding the gene(s) under selection for higher dosage. Overexpression of coamplified neighboring genes imposes a substantial metabolic burden. While compensatory mutations can decrease inappropriate overexpression of coamplified genes, it takes time for such mutations to arise. The extent to which intrinsic regulatory mechanisms modulate expression of coamplified genes in the immediate aftermath of segmental amplification is largely unknown. To address the collateral effects of segmental amplification, we evolved replicate cultures of an mutant under conditions that select for higher dosage of an inefficient enzyme whose weak activity limits growth rate. Segmental amplifications encompassing the gene encoding the weak-link enzyme arose in all populations. Amplified regions ranged in size (33 to 125 kb) and copy number (2 to ≥14 copies). We performed RNA-seq and label-free proteomics to quantify expression of amplified genes present at 2, 6, and 14 copies. mRNA expression generally scales with gene copy number, but protein expression scales less well with both gene copy number and mRNA expression. We characterize the molecular mechanisms underlying discrepancies between gene copy number and expression for several cases. We also show that segmental amplifications can have system-wide consequences by indirectly altering expression of nonamplified genes. Our findings indicate that the fitness benefit derived from segmental amplification depends on the combined effects of amplicon size, gene content, and copy number as well as collateral effects on nonamplified genes.

摘要

基因扩增可通过迅速增加关键基因产物的细胞剂量来推动适应性变化。片段性扩增通常涵盖围绕因更高剂量而被选择的基因周围的大片基因组区域。共扩增的相邻基因的过表达会带来巨大的代谢负担。虽然补偿性突变可以减少共扩增基因的不适当过表达,但此类突变的出现需要时间。在片段性扩增后不久,内在调控机制在多大程度上调节共扩增基因的表达在很大程度上尚不清楚。为了解片段性扩增的附带效应,我们在选择更高剂量低效酶(其弱活性限制生长速率)的条件下,对一个突变体的重复培养物进行了进化实验。所有群体中都出现了包含编码弱连接酶基因的片段性扩增。扩增区域的大小(33至125 kb)和拷贝数(2至≥14个拷贝)各不相同。我们进行了RNA测序和无标记蛋白质组学分析,以量化2、6和14个拷贝的扩增基因的表达。mRNA表达通常与基因拷贝数成比例,但蛋白质表达与基因拷贝数和mRNA表达的比例关系较差。我们描述了几种情况下基因拷贝数与表达之间差异的分子机制。我们还表明,片段性扩增可通过间接改变未扩增基因的表达而产生全系统范围的影响。我们的研究结果表明,片段性扩增带来的适应性益处取决于扩增子大小、基因含量、拷贝数以及对未扩增基因的附带效应的综合作用。

https://cdn.ncbi.nlm.nih.gov/pmc/blobs/e367/12107188/43f541a33c53/pnas.2422424122fig01.jpg

文献AI研究员

20分钟写一篇综述,助力文献阅读效率提升50倍。

立即体验

用中文搜PubMed

大模型驱动的PubMed中文搜索引擎

马上搜索

文档翻译

学术文献翻译模型,支持多种主流文档格式。

立即体验