Suppr超能文献

枢纽基因CLTA、EDIL3、HAPLN1和HIP1作为甲状腺癌和桥本甲状腺炎诊断生物标志物及治疗靶点的鉴定与功能表征

Identification and functional characterization of hub genes CLTA, EDIL3, HAPLN1, and HIP1 as diagnostic biomarkers and therapeutic targets in thyroid cancer and Hashimoto's thyroiditis.

作者信息

Liu Tianyu, Zhang Dechun, Ouyang Wen, Li Rongfang, Wang Siying, Liu Weixuan

机构信息

Department of Geriatrics, Changde Hospital, Xiangya School of Medicine, Central South University, Changde, 415000, China.

Department of Medical Affairs, Changde Hospital, Xiangya School of Medicine, Central South University, Changde, 415000, China.

出版信息

Clin Exp Med. 2025 May 15;25(1):162. doi: 10.1007/s10238-025-01689-w.

Abstract

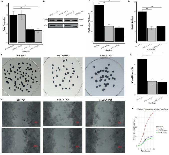
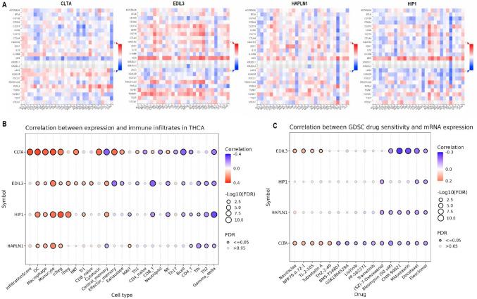
In this study, we sought to identify key molecular players in both thyroid cancer (TC) and Hashimoto's thyroiditis (HT) by analyzing differentially expressed genes (DEGs) and their potential as biomarkers. We utilized datasets from the Gene Expression Omnibus (GEO) database and identified CLTA, EDIL3, HAPLN1, and HIP1 as hub genes common to both TC and HT. These genes were significantly upregulated in TC cell lines compared to normal controls, with high diagnostic accuracy as indicated by Receiver Operating Characteristic (ROC) curve analysis. Further validation using the TCGA TC dataset revealed their significant upregulation in tumor tissues, particularly in advanced TC stages. Promoter methylation analysis indicated hypomethylation of these genes in TC, suggesting a role of methylation in their regulation. We also observed mutations and copy number variations (CNVs) in these hub genes, with CLTA and HIP1 showing significant amplifications, which may contribute to their overexpression in tumor samples. In addition, we conducted a meta-analysis to assess the impact of these genes on survival outcomes in TC patients, with results indicating that higher expression of HAPLN1 and HIP1 was associated with poor survival. Our study also highlighted the involvement of CLTA and EDIL3 in activating the Rap1 signaling pathway, crucial for cancer cell migration, proliferation, and invasion. These findings emphasize the potential of CLTA, EDIL3, HAPLN1, and HIP1 as diagnostic biomarkers and therapeutic targets for TC and HT.

摘要

在本研究中,我们试图通过分析差异表达基因(DEG)及其作为生物标志物的潜力,来确定甲状腺癌(TC)和桥本甲状腺炎(HT)中的关键分子参与者。我们利用了来自基因表达综合数据库(GEO)的数据,并确定CLTA、EDIL3、HAPLN1和HIP1为TC和HT共有的核心基因。与正常对照相比,这些基因在TC细胞系中显著上调,受试者工作特征(ROC)曲线分析表明其具有较高的诊断准确性。使用TCGA TC数据集进行的进一步验证显示,它们在肿瘤组织中显著上调,尤其是在晚期TC阶段。启动子甲基化分析表明这些基因在TC中低甲基化,提示甲基化在其调控中的作用。我们还观察到这些核心基因中的突变和拷贝数变异(CNV),其中CLTA和HIP1显示出显著扩增,这可能导致它们在肿瘤样本中的过表达。此外,我们进行了一项荟萃分析,以评估这些基因对TC患者生存结果的影响,结果表明HAPLN1和HIP1的高表达与不良生存相关。我们的研究还强调了CLTA和EDIL3在激活Rap1信号通路中的作用,这对癌细胞的迁移、增殖和侵袭至关重要。这些发现强调了CLTA、EDIL3、HAPLN1和HIP1作为TC和HT的诊断生物标志物和治疗靶点的潜力。

https://cdn.ncbi.nlm.nih.gov/pmc/blobs/491c/12081531/329344a6e76f/10238_2025_1689_Fig1_HTML.jpg

文献AI研究员

20分钟写一篇综述,助力文献阅读效率提升50倍。

立即体验

用中文搜PubMed

大模型驱动的PubMed中文搜索引擎

马上搜索

文档翻译

学术文献翻译模型,支持多种主流文档格式。

立即体验