Suppr超能文献

通过调控KIF14/AKT通路鉴定tRF-29-79MP9P9NH525作为胃癌的生物标志物和肿瘤抑制因子

Identification of tRF-29-79MP9P9NH525 as a biomarker and tumor suppressor of gastric cancer via regulating KIF14/AKT pathway.

作者信息

Ge Jiaxin, Dai Ji, Ji Haoqiang, Guo Jie, Shen Xiaoban, Sun Desen, Chen Qiang, Chen Pan, Ye Guoliang, Guo Junming, Zhang Shuangshuang

机构信息

Department of Gastroenterology, The First Affiliated Hospital of Ningbo University, 315020, Ningbo, China.

Department of Biochemistry and Molecular Biology, School of Basic Medical Sciences, Health Science Center, Ningbo University, 315211, Ningbo, China.

出版信息

Cell Death Discov. 2025 May 15;11(1):238. doi: 10.1038/s41420-025-02514-9.

Abstract

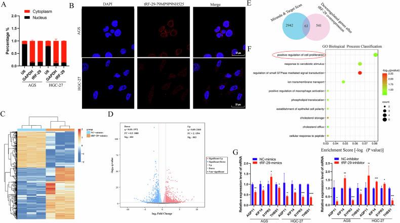
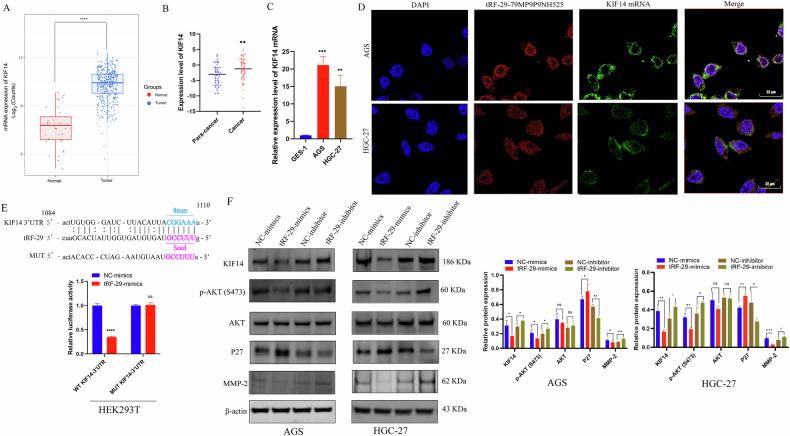
Gastric cancer (GC) is one of the most common malignancies with a poor prognosis. The development of novel biomarkers is of utmost importance to screen patients with GC. Molecular mechanism study of GC may provide a research basis for the development of targeted drugs. We identified tRF-29-79MP9P9NH525 (tRF-29) as a GC-associated tRNA-derived fragment (tRF). The specific hair-pin structure reverse primer and amplification primers were first designed and then applied for tRF-29 quantification. Receiver operator characteristic curve, Kaplan-Meier survival curve, and multivariate Cox analysis were applied to analyze the diagnostic and prognostic values of tRF-29 in GC. Ethynyl-2'-deoxyuridine, cell cloning, Transwell assay, and flow cytometry were used to detect the effects of tRF-29 on proliferation, migration, and cell cycle distribution of GC cells. Xenograft tumor formation in NOD-SCID mice was applied in determining tRF-29's effects on tumor growth. Fluorescence in situ hybridization, dual luciferase reporter assay, Western blot, immunohistochemistry, and RNA-binding protein immunoprecipitation were conducted to explore the molecular mechanism underlying tRF-29 regulating GC development. It was found that tissue tRF-29 showed effective diagnostic efficiency in GC and could discriminate different gastric mucosa. Besides, plasma tRF-29 improved GC diagnostic values of common tumor markers and had prognostic values in GC. tRF-29 was found to suppress proliferation and cell cycle progression. tRF-29 inhibited the growth of xenograft tumors. Mechanically, tRF-29 exerted Kinesin family member 14 (KIF14) mRNA destabilization by combining with argonaute 2 (Ago2) and regulated AKT/P27 pathway. In conclusion, tRF-29 inhibited GC progression by combining with Ago2 and regulated AKT/P27 pathway by silencing KIF14 expression. In normal cells, tRF-29, derived from tRNA-ValACC, targets the 3'UTR region of KIF14 mRNA by forming RNA silencing complex with Ago2. Reduced KIF14 results in less phospholation of AKT. Subsequently, the expression of P27 is increased, while the expression of MMP-2 is decreased. Finally, the cell cycle is arrested, and the cell proliferation is suppressed, as well as the metastasis is inhibited. In gastric cancer cells, due to the downregulated of tRF-29, the expression of KIF14 is increased, thus the cell proliferation and metastasis are promoted via AKT pathway.

摘要

胃癌(GC)是最常见的恶性肿瘤之一,预后较差。新型生物标志物的开发对于筛查胃癌患者至关重要。胃癌的分子机制研究可能为靶向药物的开发提供研究基础。我们鉴定出tRF-29-79MP9P9NH525(tRF-29)为一种与胃癌相关的tRNA衍生片段(tRF)。首先设计了特异性发夹结构反向引物和扩增引物,然后用于tRF-29的定量分析。应用受试者工作特征曲线、Kaplan-Meier生存曲线和多因素Cox分析来分析tRF-29在胃癌中的诊断和预后价值。采用乙炔基-2'-脱氧尿苷、细胞克隆、Transwell实验和流式细胞术检测tRF-29对胃癌细胞增殖、迁移和细胞周期分布的影响。通过在NOD-SCID小鼠中进行异种移植瘤形成实验来确定tRF-29对肿瘤生长的影响。进行荧光原位杂交、双荧光素酶报告基因检测、蛋白质免疫印迹、免疫组织化学和RNA结合蛋白免疫沉淀实验,以探讨tRF-29调控胃癌发生发展的分子机制。研究发现,组织tRF-29在胃癌中具有有效的诊断效能,能够区分不同的胃黏膜。此外,血浆tRF-29提高了常见肿瘤标志物对胃癌的诊断价值,并在胃癌中具有预后价值。发现tRF-29可抑制增殖和细胞周期进程。tRF-29抑制异种移植瘤的生长。机制上,tRF-29通过与AGO2结合使驱动蛋白家族成员14(KIF14)mRNA不稳定,并调节AKT/P27信号通路。总之,tRF-29通过与AGO2结合抑制胃癌进展,并通过沉默KIF14表达调节AKT/P27信号通路。在正常细胞中,源自tRNA-ValACC的tRF-29通过与AGO2形成RNA沉默复合物靶向KIF14 mRNA的3'UTR区域。KIF14减少导致AKT磷酸化减少。随后,P27的表达增加,而基质金属蛋白酶-2(MMP-2)的表达降低。最终,细胞周期停滞,细胞增殖受到抑制,转移也受到抑制。在胃癌细胞中,由于tRF-29表达下调,KIF14的表达增加,从而通过AKT信号通路促进细胞增殖和转移。

https://cdn.ncbi.nlm.nih.gov/pmc/blobs/7a0e/12081660/5bcf59af0b7a/41420_2025_2514_Figa_HTML.jpg

文献AI研究员

20分钟写一篇综述,助力文献阅读效率提升50倍。

立即体验

用中文搜PubMed

大模型驱动的PubMed中文搜索引擎

马上搜索

文档翻译

学术文献翻译模型,支持多种主流文档格式。

立即体验