Suppr超能文献

转运RNA衍生的小RNA-Val-CAC-2与FUBP1相互作用,通过激活c-MYC转录促进胰腺癌转移。

tiRNA-Val-CAC-2 interacts with FUBP1 to promote pancreatic cancer metastasis by activating c‑MYC transcription.

作者信息

Xiong Qunli, Zhang Yaguang, Xu Yongfeng, Yang Yang, Zhang Zhiwei, Zhou Ying, Zhang Su, Zhou Lian, Wan Xiaowen, Yang Xiaojuan, Zeng Zhu, Liu Jinlu, Zheng Ying, Han Junhong, Zhu Qing

机构信息

Division of Abdominal Tumor Multimodality Treatment, Cancer Center, Department of General Surgery, West China Hospital, Sichuan University, Chengdu, 610041, China.

Department of Biotherapy, Cancer Center and State Laboratory of Biotherapy, and Frontiers Science Center for Disease-related Molecular Network, West China Hospital, Sichuan University, Chengdu, 610041, China.

出版信息

Oncogene. 2024 Apr;43(17):1274-1287. doi: 10.1038/s41388-024-02991-9. Epub 2024 Mar 5.

Abstract

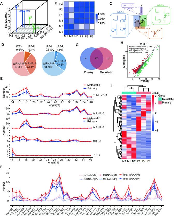
Cumulative studies have established the significance of transfer RNA-derived small RNA (tsRNA) in tumorigenesis and progression. Nevertheless, its function and mechanism in pancreatic cancer metastasis remain largely unclear. Here, we screened and identified tiRNA-Val-CAC-2 as highly expressed in pancreatic cancer metastasis samples by tsRNA sequencing. We also observed elevated levels of tiRNA-Val-CAC-2 in the serum of pancreatic cancer patients who developed metastasis, and patients with high levels of tiRNA-Val-CAC-2 exhibited a worse prognosis. Additionally, knockdown of tiRNA-Val-CAC-2 inhibited the metastasis of pancreatic cancer in vivo and in vitro, while overexpression of tiRNA-Val-CAC-2 promoted the metastasis of pancreatic cancer. Mechanically, we discovered that tiRNA-Val-CAC-2 interacts with FUBP1, leading to enhanced stability of FUBP1 protein and increased FUBP1 enrichment in the c-MYC promoter region, thereby boosting the transcription of c-MYC. Of note, rescue experiments confirmed that tiRNA-Val-CAC-2 could influence pancreatic cancer metastasis via FUBP1-mediated c-MYC transcription. These findings highlight a potential novel mechanism underlying pancreatic cancer metastasis, and suggest that both tiRNA-Val-CAC-2 and FUBP1 could serve as promising prognostic biomarkers and potential therapeutic targets for pancreatic cancer.

摘要

累积研究已证实转运RNA衍生的小RNA(tsRNA)在肿瘤发生和进展中的重要性。然而,其在胰腺癌转移中的功能和机制仍在很大程度上不清楚。在此,我们通过tsRNA测序筛选并鉴定出tiRNA-Val-CAC-2在胰腺癌转移样本中高表达。我们还观察到发生转移的胰腺癌患者血清中tiRNA-Val-CAC-2水平升高,且tiRNA-Val-CAC-2水平高的患者预后较差。此外,敲低tiRNA-Val-CAC-2在体内和体外均抑制了胰腺癌的转移,而tiRNA-Val-CAC-2的过表达则促进了胰腺癌的转移。机制上,我们发现tiRNA-Val-CAC-2与FUBP1相互作用,导致FUBP1蛋白稳定性增强以及c-MYC启动子区域FUBP1富集增加,从而促进c-MYC的转录。值得注意的是,挽救实验证实tiRNA-Val-CAC-2可通过FUBP1介导的c-MYC转录影响胰腺癌转移。这些发现突出了胰腺癌转移潜在的新机制,并表明tiRNA-Val-CAC-2和FUBP1均可作为有前景的胰腺癌预后生物标志物和潜在治疗靶点。

https://cdn.ncbi.nlm.nih.gov/pmc/blobs/700f/11035144/13446b8f8201/41388_2024_2991_Fig1_HTML.jpg

文献AI研究员

20分钟写一篇综述,助力文献阅读效率提升50倍。

立即体验

用中文搜PubMed

大模型驱动的PubMed中文搜索引擎

马上搜索

文档翻译

学术文献翻译模型,支持多种主流文档格式。

立即体验