Suppr超能文献

谷氨酸棒杆菌中DtxR和HrrA调控子的全基因组分析揭示了新靶点以及铁和血红素调控网络之间的高度关联性。

Genome-Wide Analysis of DtxR and HrrA Regulons Reveals Novel Targets and a High Level of Interconnectivity Between Iron and Heme Regulatory Networks in Corynebacterium glutamicum.

作者信息

Krüger Aileen, Weber Ulrike, Frunzke Julia

机构信息

Forschungszentrum Jülich GmbH, Institute for Bio- and Geosciences 1, Jülich, Germany.

出版信息

Mol Microbiol. 2025 Aug;124(2):115-130. doi: 10.1111/mmi.15376. Epub 2025 May 16.

Abstract

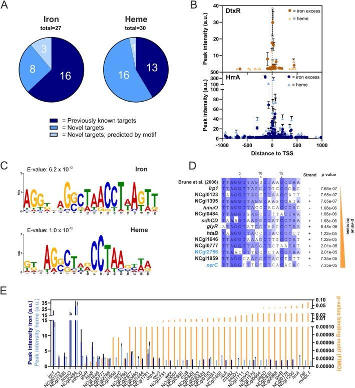
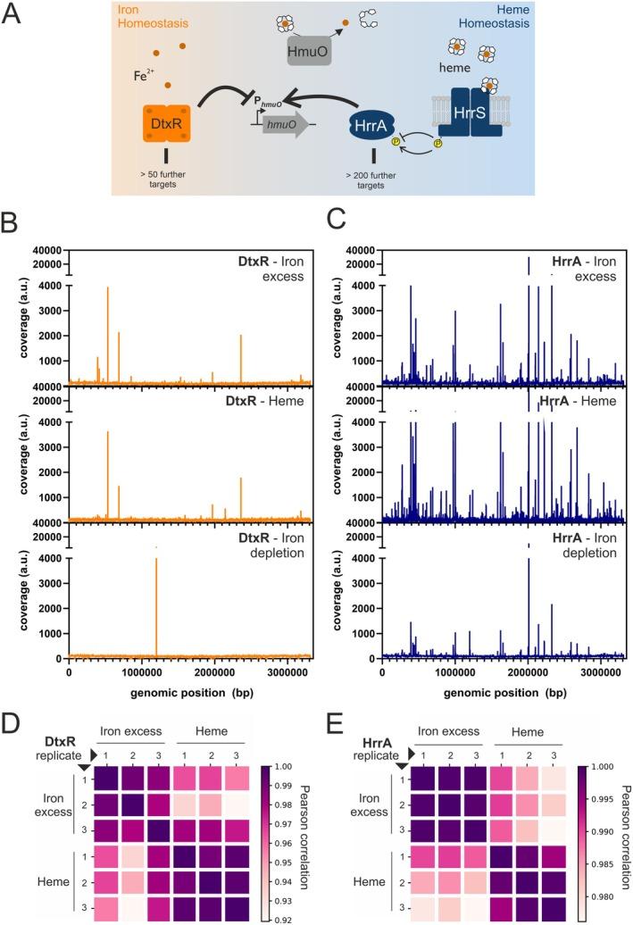
Iron is vital for most organisms, serving as a cofactor in enzymes, regulatory proteins, and respiratory cytochromes. In Corynebacterium glutamicum , iron and heme homeostasis are tightly interconnected and controlled by the global regulators DtxR and HrrA. While DtxR senses intracellular Fe, HrrSA is activated by heme. This study provides the first genome-wide analysis of DtxR and HrrA binding dynamics under varying iron and heme conditions using chromatin affinity purification and sequencing (ChAP-Seq). We revealed 25 novel DtxR targets and 210 previously unrecognized HrrA targets. Among these, metH, encoding homocysteine methyltransferase, and xerC, encoding a tyrosine recombinase, were bound by DtxR exclusively under heme conditions, underscoring condition-dependent variation. Activation of metH by DtxR links iron metabolism to methionine synthesis, potentially relevant for the mitigation of oxidative stress. Beyond novel targets, 16 shared targets between DtxR and HrrA, some with overlapping operator sequences, highlight their interconnected regulons. Strikingly, we demonstrate the significance of weak ChAP-Seq peaks that are often disregarded in global approaches, but feature an impact of the regulator on differential gene expression. These findings emphasize the importance of genome-wide profiling under different conditions to uncover novel targets and shed light on the complexity and dynamic nature of bacterial regulatory networks.

摘要

铁对大多数生物体至关重要,它作为酶、调节蛋白和呼吸细胞色素中的辅因子发挥作用。在谷氨酸棒杆菌中,铁和血红素的稳态紧密相连,并由全局调节因子DtxR和HrrA控制。DtxR感知细胞内的铁,而HrrSA则由血红素激活。本研究首次使用染色质亲和纯化和测序(ChAP-Seq)对不同铁和血红素条件下DtxR和HrrA的结合动力学进行了全基因组分析。我们发现了25个新的DtxR靶标和210个以前未被识别的HrrA靶标。其中,编码同型半胱氨酸甲基转移酶的metH和编码酪氨酸重组酶的xerC仅在血红素条件下被DtxR结合,突出了条件依赖性变异。DtxR对metH的激活将铁代谢与蛋氨酸合成联系起来,这可能与减轻氧化应激有关。除了新的靶标外,DtxR和HrrA之间的16个共享靶标,其中一些具有重叠的操纵序列,突出了它们相互连接的调控子。引人注目的是,我们证明了在全局方法中经常被忽视的弱ChAP-Seq峰的重要性,但这些峰显示了调节因子对差异基因表达的影响。这些发现强调了在不同条件下进行全基因组分析以发现新靶标并揭示细菌调控网络的复杂性和动态性质的重要性。

https://cdn.ncbi.nlm.nih.gov/pmc/blobs/8c00/12327846/f3e0fbb14ae9/MMI-124-115-g003.jpg

文献AI研究员

20分钟写一篇综述,助力文献阅读效率提升50倍。

立即体验

用中文搜PubMed

大模型驱动的PubMed中文搜索引擎

马上搜索

文档翻译

学术文献翻译模型,支持多种主流文档格式。

立即体验