Suppr超能文献

DEPP1:一种与富含基质和免疫抑制微环境相关的预后生物标志物,可促进胃癌对奥沙利铂的耐药性。

DEPP1: A prognostic biomarker linked to stroma‑rich and immunosuppressive microenvironment, promoting oxaliplatin resistance in gastric cancer.

作者信息

Qiu Xudong, Pan Tao, Kuang Tian, Shen Yanying, Zheng Yihan, Geng Haigang, Ni Bo, Xia Xiang, Zhu Chunchao, Zhang Zizhen, Cao Hui, Tu Lin

机构信息

Department of Gastrointestinal Surgery, Renji Hospital, School of Medicine, Shanghai Jiao Tong University, Shanghai 200127, P.R. China.

Department of Pathology, Renji Hospital, School of Medicine, Shanghai Jiao Tong University, Shanghai 200127, P.R. China.

出版信息

Oncol Rep. 2025 Jul;54(1). doi: 10.3892/or.2025.8915. Epub 2025 May 16.

Abstract

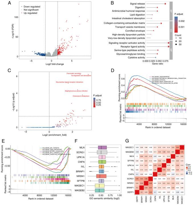
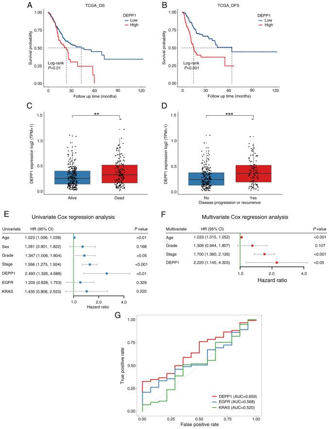
Decidual protein induced by progesterone (DEPP1) was identified to exert heterogeneous functions in several cancers, whereas its role in gastric cancer (GC) remains elusive. In the present study, differential expression analysis was conducted using three Gene Expression Omnibus datasets (GSE54129, GSE26942 and GSE3438). Validation of DEPP1 expression was performed using reverse transcription‑quantitative PCR, western blotting and immunofluorescence. Kaplan‑Meier survival and Cox regression analyses were employed to assess the association between DEPP1 expression and the prognosis of patients with GC. Immune infiltration analysis was conducted to explore the correlation between DEPP1 and the tumor microenvironment. The potential of DEPP1 to promote oxaliplatin resistance was assessed using flow cytometry, western blotting, and subcutaneous mouse models. DEPP1 was found to be significantly upregulated in the aforementioned cohorts, which was consistent with the clinical specimens of the present study, and it emerged as an independent risk factor for poor overall survival in patients with GC. A prognostic nomogram was developed to improve prognosis prediction. High DEPP1 expression correlated with increased infiltration of cancer‑associated fibroblasts, endothelial cells, and M2 macrophages, contributing to the development of a stroma‑rich and immunosuppressive microenvironment in GC. Furthermore, high DEPP1 expression was associated with reduced sensitivity to chemotherapy drugs in patients with GC. and experiments highlighted DEPP1's crucial role in promoting oxaliplatin resistance in GC. In conclusion, DEPP1 is identified as a promising prognostic biomarker linked to a stroma‑rich and immunosuppressive microenvironment, and it is critical in driving oxaliplatin resistance in GC. These findings may inform personalized therapeutic strategies for patients with GC.

摘要

孕酮诱导的蜕膜蛋白(DEPP1)已被证实在多种癌症中发挥不同作用,但其在胃癌(GC)中的作用仍不明确。在本研究中,使用三个基因表达综合数据集(GSE54129、GSE26942和GSE3438)进行差异表达分析。采用逆转录定量PCR、蛋白质印迹法和免疫荧光法对DEPP1表达进行验证。采用Kaplan-Meier生存分析和Cox回归分析评估DEPP1表达与GC患者预后的相关性。进行免疫浸润分析以探讨DEPP1与肿瘤微环境之间的相关性。使用流式细胞术、蛋白质印迹法和皮下小鼠模型评估DEPP1促进奥沙利铂耐药性的潜力。发现DEPP1在上述队列中显著上调,这与本研究的临床标本一致,并且它成为GC患者总生存期较差的独立危险因素。开发了一种预后列线图以改善预后预测。DEPP1高表达与癌症相关成纤维细胞、内皮细胞和M2巨噬细胞浸润增加相关,有助于在GC中形成富含基质和免疫抑制的微环境。此外,DEPP1高表达与GC患者对化疗药物的敏感性降低有关。实验突出了DEPP1在促进GC对奥沙利铂耐药性方面的关键作用。总之,DEPP1被确定为一种有前景的预后生物标志物,与富含基质和免疫抑制的微环境相关,并且在驱动GC对奥沙利铂耐药性方面至关重要。这些发现可能为GC患者的个性化治疗策略提供依据。

https://cdn.ncbi.nlm.nih.gov/pmc/blobs/6289/12117316/3710273d1d79/or-54-01-08915-g00.jpg

文献AI研究员

20分钟写一篇综述,助力文献阅读效率提升50倍。

立即体验

用中文搜PubMed

大模型驱动的PubMed中文搜索引擎

马上搜索

文档翻译

学术文献翻译模型,支持多种主流文档格式。

立即体验