Suppr超能文献

超分子聚合物相关特征可预测胃癌预后并提示免疫微环境浸润。

The supramolecular polymer-related signature predicts prognosis and indicates immune microenvironment infiltration in gastric cancer.

作者信息

Liu Yan, Cui Hongyao, Sun Chuan

机构信息

Department of Gastroenterology, Ningbo Haishu People's Hospital, Ningbo, PR China.

Department of Gastroenterology, Ningbo Haishu People's Hospital, Ningbo, PR China.

出版信息

Clinics (Sao Paulo). 2025 Apr 13;80:100641. doi: 10.1016/j.clinsp.2025.100641. eCollection 2025.

Abstract

BACKGROUND

Gastric Cancer (GC) remains a leading global cause of cancer mortality, underscoring the urgent need for advanced prognostic tools. This study aimed to construct and evaluate a prognostic risk signature based on Supramolecular Polymer-Related Genes (SPRGs) in gastric cancer.

METHODS

The authors downloaded data from TCGA-STAD, GEO, and CCLE databases for patients with GC and validation cohorts. Through consensus clustering, Cox proportional hazards models, LASSO Cox regression, and nomogram development, the authors identified and constructed a GC Prognostic risk Index (SPI). Additionally, the authors conducted drug sensitivity analysis and immune landscape assessment. Functional evaluations were conducted through colony formation, transwell invasion, and wound healing assays.

RESULTS

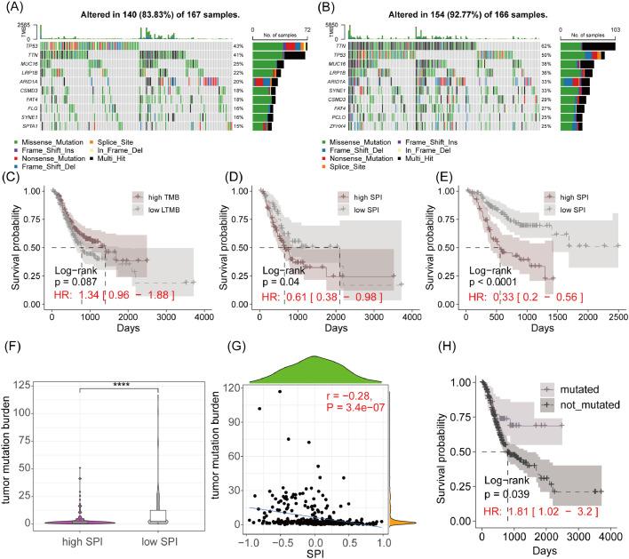
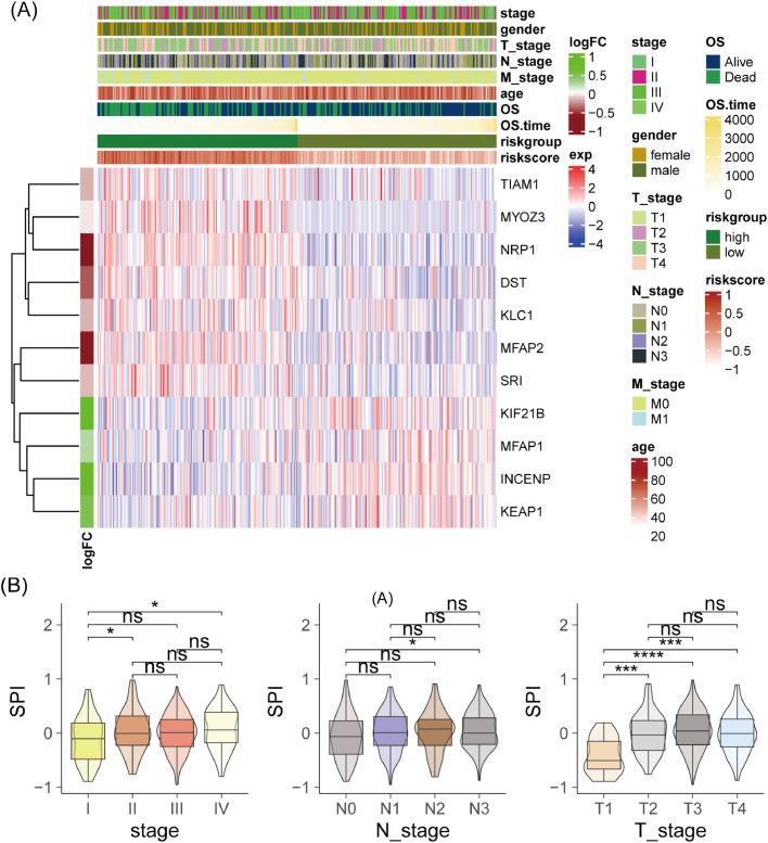
The authors identified that 182 SPRGs were significantly upregulated and 226 were downregulated in gastric cancer. Consensus clustering revealed two molecular subtypes, with cluster 1 having significantly lower overall survival compared to cluster 2. SPI effectively distinguished high-risk and low-risk patients across all cohorts. Furthermore, SPI was associated with tumor stage, lymph node metastasis, and tumor size, and could predict drug sensitivity in GC patients. Immune landscape analysis showed higher infiltration of naïve B cells, M2 macrophages, and activated NK cells in high-SPI patients. A nomogram model for GC prognosis using SPI and patient age was developed. KLC1 knockdown significantly suppressed GC cell proliferation, while markedly attenuating metastatic potential and invasion capacity.

CONCLUSION

This study constructed a prognostic risk signature based on SPRGs in gastric cancer, which is closely related to clinical pathological features, drug sensitivity, and immune landscape, providing new insights for personalized treatment.

摘要

背景

胃癌(GC)仍是全球癌症死亡的主要原因,这凸显了对先进预后工具的迫切需求。本研究旨在构建和评估基于超分子聚合物相关基因(SPRGs)的胃癌预后风险特征。

方法

作者从TCGA-STAD、GEO和CCLE数据库下载了胃癌患者及验证队列的数据。通过共识聚类、Cox比例风险模型、LASSO Cox回归和列线图构建,作者识别并构建了一个胃癌预后风险指数(SPI)。此外,作者还进行了药物敏感性分析和免疫景观评估。通过集落形成、Transwell侵袭和伤口愈合试验进行功能评估。

结果

作者发现182个SPRGs在胃癌中显著上调,226个下调。共识聚类揭示了两种分子亚型,与第2组相比,第1组的总生存率显著更低。SPI在所有队列中均能有效区分高风险和低风险患者。此外,SPI与肿瘤分期、淋巴结转移和肿瘤大小相关,并可预测GC患者的药物敏感性。免疫景观分析显示,高SPI患者中幼稚B细胞、M2巨噬细胞和活化NK细胞的浸润更高。开发了一种使用SPI和患者年龄的GC预后列线图模型。KLC1基因敲低显著抑制GC细胞增殖,同时显著减弱转移潜能和侵袭能力。

结论

本研究构建了基于SPRGs的胃癌预后风险特征,其与临床病理特征、药物敏感性和免疫景观密切相关,为个性化治疗提供了新的见解。

https://cdn.ncbi.nlm.nih.gov/pmc/blobs/c1f3/12017930/a3b0ad8d485a/gr1.jpg

文献AI研究员

20分钟写一篇综述,助力文献阅读效率提升50倍。

立即体验

用中文搜PubMed

大模型驱动的PubMed中文搜索引擎

马上搜索

文档翻译

学术文献翻译模型,支持多种主流文档格式。

立即体验