Suppr超能文献

MYC RNA 结合功能的综合表征

Integrative characterization of MYC RNA-binding function.

作者信息

Li Sihan, Wang Zehua, Wang Xiaofei, Wang Yifei, Pattarayan Dhamotharan, Zhang Yu, Nguyen Phuong, Bhuniya Avishek, Chen Yuang, Huang Haozhe, Huang Yixian, Wang Luxuan, Wang Junmei, Li Song, Zhang Min, Liu Yang, Lee Nara, Yang Da

机构信息

Center for Pharmacogenetics and Department of Pharmaceutical Sciences, University of Pittsburgh, Pittsburgh, PA, USA.

Center for Pharmacogenetics and Department of Pharmaceutical Sciences, University of Pittsburgh, Pittsburgh, PA, USA.

出版信息

Cell Genom. 2025 Jul 9;5(7):100878. doi: 10.1016/j.xgen.2025.100878. Epub 2025 May 15.

Abstract

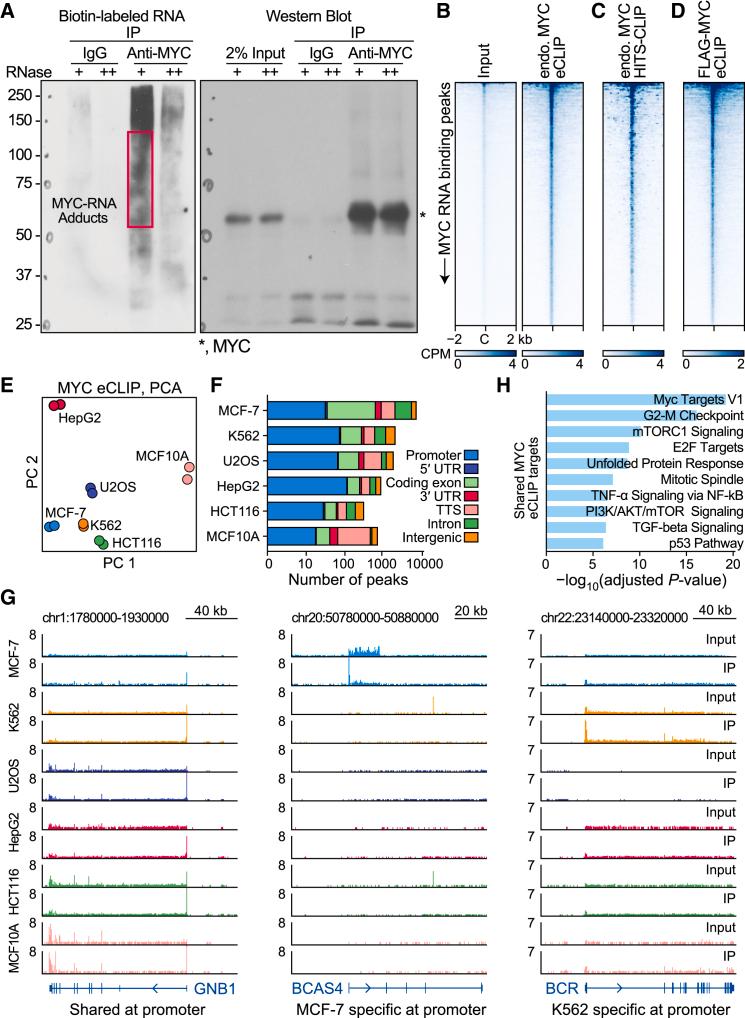
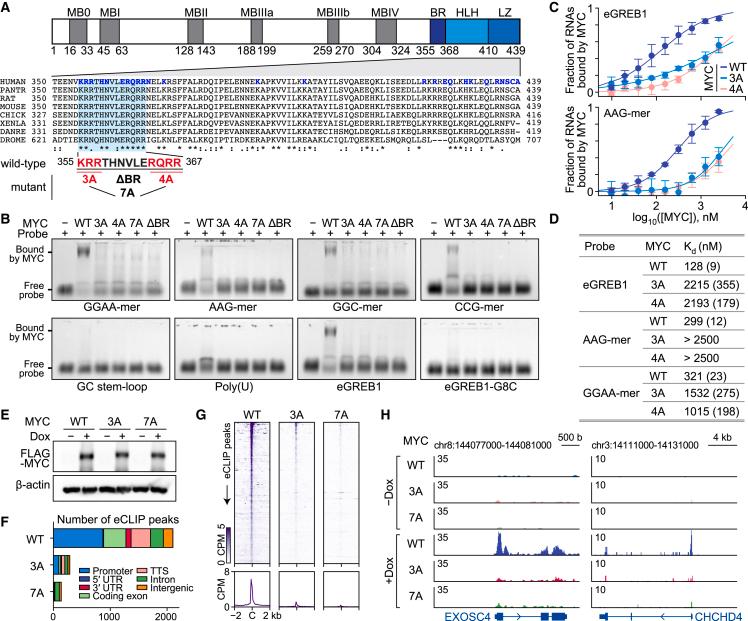
Emerging evidence suggests that MYC interacts with RNAs. Here, we performed an integrative characterization of MYC as an RNA-binding protein in six cell lines. We found that MYC binds to a myriad of RNAs with high affinity for guanosine-rich RNAs. Global and specific depletion of RNAs reduces MYC chromatin occupancy. Mechanistically, two highly conserved sequences, amino acids 355-357 KRR and 364-367 RQRR, within the basic region of MYC are necessary for its RNA binding. Notably, alanine substitution of KRR abolishes MYC's RNA-binding ability both in vitro and in vivo, without affecting its ability to bind E-box DNA as part of the MYC:MAX dimer in vitro. The loss of RNA-binding function decreases MYC chromatin binding in vivo and attenuates its ability to promote gene expression, cell-cycle progression, and proliferation. Our study lays a foundation for future investigation into the role of RNAs in MYC-mediated transcriptional activation and oncogenic functions.

摘要

新出现的证据表明MYC与RNA相互作用。在此,我们对MYC作为六种细胞系中的RNA结合蛋白进行了综合表征。我们发现MYC与大量RNA结合,对富含鸟苷的RNA具有高亲和力。RNA的整体和特异性缺失会降低MYC在染色质上的占有率。从机制上讲,MYC碱性区域内的两个高度保守序列,即氨基酸355 - 357 KRR和364 - 367 RQRR,是其RNA结合所必需的。值得注意的是,KRR的丙氨酸替代在体外和体内均消除了MYC的RNA结合能力,而不影响其在体外作为MYC:MAX二聚体一部分结合E-box DNA的能力。RNA结合功能的丧失会降低MYC在体内与染色质的结合,并减弱其促进基因表达、细胞周期进程和增殖的能力。我们的研究为未来研究RNA在MYC介导的转录激活和致癌功能中的作用奠定了基础。

https://cdn.ncbi.nlm.nih.gov/pmc/blobs/ed1e/12278643/64a99d5fae76/fx1.jpg

文献AI研究员

20分钟写一篇综述,助力文献阅读效率提升50倍。

立即体验

用中文搜PubMed

大模型驱动的PubMed中文搜索引擎

马上搜索

文档翻译

学术文献翻译模型,支持多种主流文档格式。

立即体验