Suppr超能文献

NR_109/FUBP1/c-Myc 轴调节 TAM 极化并重塑肿瘤微环境以促进癌症发展。

The NR_109/FUBP1/c-Myc axis regulates TAM polarization and remodels the tumor microenvironment to promote cancer development.

机构信息

Research Center, The Fourth Hospital of Hebei Medical University, Shijiazhuang, China.

Key Laboratory of Tumor Gene Diagnosis, Prevention and Therapy; Clinical Oncology Research Center, Hebei Province, The Fourth Hospital of Hebei Medical University, Shijiazhuang, China.

出版信息

J Immunother Cancer. 2023 May;11(5). doi: 10.1136/jitc-2022-006230.

Abstract

BACKGROUND

Tumor-associated macrophages (TAMs) are a major component of the tumor microenvironment (TME) and exert an important role in tumor progression. Due to the heterogeneity and plasticity of TAMs, modulating the polarization states of TAMs is considered as a potential therapeutic strategy for tumors. Long noncoding RNAs (lncRNAs) have been implicated in various physiological and pathological processes, yet the underlying mechanism on how lncRNAs manipulate the polarization states of TAMs is still unclear and remains to be further investigated.

METHODS

Microarray analyses were employed to characterize the lncRNA profile involved in THP-1-induced M0, M1 and M2-like macrophage. Among those differentially expressed lncRNAs, NR_109 was further studied, for its function in M2-like macrophage polarization and the effects of the condition medium or macrophages mediated by NR_109 on tumor proliferation, metastasis and TME remodeling both in vitro and in vivo. Moreover, we revealed how NR_109 interacted with far upstream element-binding protein 1 (FUBP1) to regulate the protein stability through hindering ubiquitination modification by competitively binding with JVT-1. Finally, we examined sections of tumor patients to probe the correlation among the expression of NR_109 and related proteins, showing the clinical significance of NR_109.

RESULTS

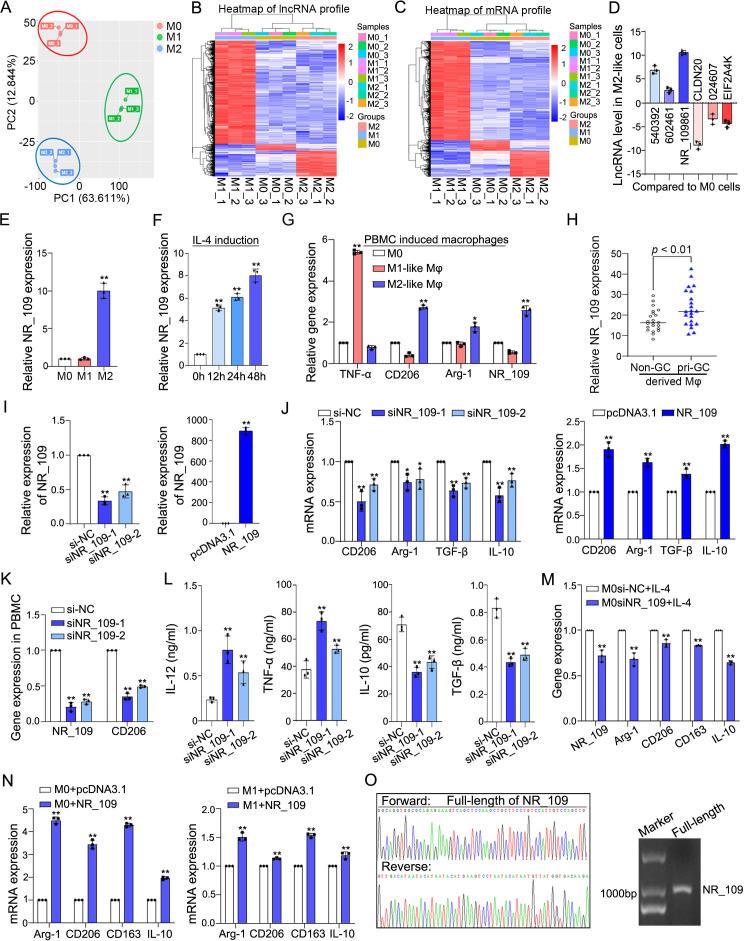
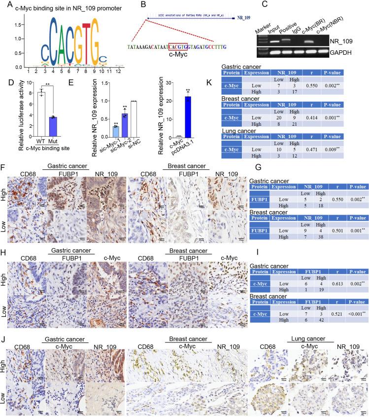
We found that lncRNA NR_109 was highly expressed in M2-like macrophages. Knockdown NR_109 impeded IL-4 induced M2-like macrophage polarization and significantly reduced the activity of M2-like macrophages to support the proliferation and metastasis of tumor cells in vitro and in vivo. Mechanistically, NR_109 competed with JVT-1 to bind FUBP1 at its C-terminus domain, impeded the ubiquitin-mediated degradation of FUBP1, activated transcription and thus promoted M2-like macrophages polarization. Meanwhile, as a transcription factor, c-Myc could bind to the promoter of NR_109 and enhance the transcription of NR_109. Clinically, high NR_109 expression was found in CD163 TAMs from tumor tissues and was positively correlated with poor clinical stages of patients with gastric cancer and breast cancer.

CONCLUSIONS

Our work revealed for the first time that NR_109 exerted a crucial role in regulating the phenotype-remodeling and function of M2-like macrophages via a NR_109/FUBP1/c-Myc positive feedback loop. Thus, NR_109 has great translational potentials in the diagnosis, prognosis and immunotherapy of cancer.

摘要

背景

肿瘤相关巨噬细胞(TAMs)是肿瘤微环境(TME)的主要组成部分,在肿瘤进展中发挥重要作用。由于 TAMs 的异质性和可塑性,调节 TAMs 的极化状态被认为是肿瘤的一种潜在治疗策略。长链非编码 RNA(lncRNA)参与了各种生理和病理过程,但 lncRNA 如何操纵 TAMs 的极化状态的机制尚不清楚,仍有待进一步研究。

方法

采用微阵列分析技术对 THP-1 诱导的 M0、M1 和 M2 样巨噬细胞中的 lncRNA 谱进行了特征分析。在这些差异表达的 lncRNA 中,进一步研究了 NR_109,其功能是调节 M2 样巨噬细胞极化,以及由 NR_109 介导的条件培养基或巨噬细胞对肿瘤增殖、转移和 TME 重塑的影响,无论是在体外还是体内。此外,我们揭示了 NR_109 如何通过与远上游元件结合蛋白 1(FUBP1)竞争结合来抑制泛素化修饰,从而调节蛋白稳定性。最后,我们检查了肿瘤患者的组织切片,以探讨 NR_109 与相关蛋白之间的表达相关性,显示了 NR_109 的临床意义。

结果

我们发现 lncRNA NR_109 在 M2 样巨噬细胞中高表达。敲低 NR_109 抑制了 IL-4 诱导的 M2 样巨噬细胞极化,并显著降低了 M2 样巨噬细胞的活性,从而支持肿瘤细胞在体外和体内的增殖和转移。在机制上,NR_109 与 JVT-1 竞争结合 FUBP1 的 C 端结构域,阻碍了 FUBP1 的泛素介导降解,激活了转录,从而促进了 M2 样巨噬细胞的极化。同时,作为转录因子,c-Myc 可以结合 NR_109 的启动子,增强 NR_109 的转录。临床上,在肿瘤组织的 CD163 TAMs 中发现高表达的 NR_109,并与胃癌和乳腺癌患者的不良临床分期呈正相关。

结论

我们的工作首次揭示,NR_109 通过 NR_109/FUBP1/c-Myc 正反馈环在调节 M2 样巨噬细胞表型重塑和功能中发挥关键作用。因此,NR_109 在癌症的诊断、预后和免疫治疗中有很大的转化潜力。

https://cdn.ncbi.nlm.nih.gov/pmc/blobs/e54d/10230994/f23bb3dfda9b/jitc-2022-006230f01.jpg

文献AI研究员

20分钟写一篇综述,助力文献阅读效率提升50倍。

立即体验

用中文搜PubMed

大模型驱动的PubMed中文搜索引擎

马上搜索

文档翻译

学术文献翻译模型,支持多种主流文档格式。

立即体验