Suppr超能文献

内质网自噬调节基因对肝细胞癌微环境的影响:一项综合分析

Effects of ER-phagy regulatory genes on the microenvironment of hepatocellular carcinoma: a comprehensive analysis.

作者信息

Zhao Rongchang, Ding Dan, Bao Minhui, Ding Yan, Ding Rongjie, Liu Jun, Li Yu, Zhu Chunrong

机构信息

Department of Oncology, Taixing People's Hospital, Taixing, China.

Department of Intensive Care Unit, Taixing People's Hospital, Taixing, China.

出版信息

Discov Oncol. 2025 May 17;16(1):795. doi: 10.1007/s12672-025-02649-2.

Abstract

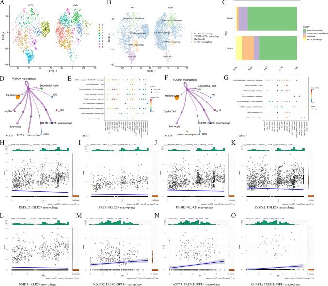
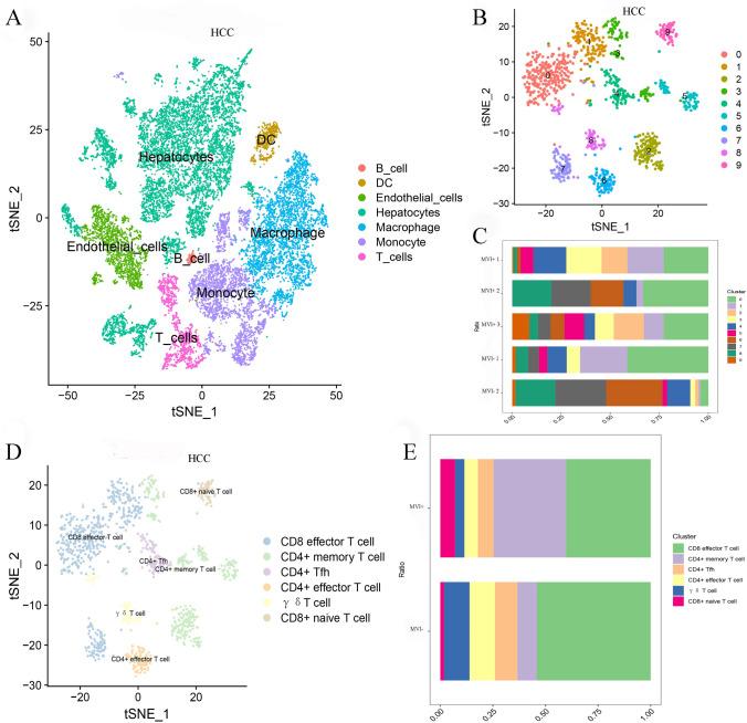
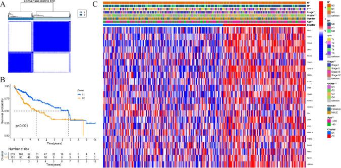
The relationships between gene regulatory functions and hepatocellular carcinoma (HCC) occurrence and progression are constantly being clarified. However, tumour microenvironment complexity has hindered the classification of the role of genes. A comprehensive analysis to further clarify gene functions could provide additional benefits to HCC patients. In the present study, we combined single-cell sequencing data, Mendelian randomization, and bioinformatics analysis for comprehensive analysis. After the study was completed we found that T cell, dendritic cell (DC), macrophage and monocyte contents and the interaction between immune cells in the HCC microenvironment differed between the microvascular invasion-positive (MVI +) and microvascular invasion-negative (MVI-) groups. Mendelian randomization analysis indicated that causal relationships between several endoplasmic reticulum autophagy (ER-phagy) genes and T cell, DC, macrophage and monocyte contents. Single-cell sequencing data were used to validate the association of these genes with immune cells in the microenvironment. Based on the above results, we preliminarily elucidated the potential role of ER autophagy in the HCC microenvironment. Furthermore, a prognostic model was constructed using these causal association genes, which could accurately predict the prognosis and survival of HCC patients.

摘要

基因调控功能与肝细胞癌(HCC)发生发展之间的关系正在不断明晰。然而,肿瘤微环境的复杂性阻碍了对基因作用的分类。进一步阐明基因功能的综合分析可为HCC患者带来更多益处。在本研究中,我们结合单细胞测序数据、孟德尔随机化和生物信息学分析进行综合分析。研究完成后我们发现,微血管侵犯阳性(MVI +)组和微血管侵犯阴性(MVI-)组的HCC微环境中T细胞、树突状细胞(DC)、巨噬细胞和单核细胞含量以及免疫细胞之间的相互作用存在差异。孟德尔随机化分析表明,几种内质网自噬(ER-自噬)基因与T细胞、DC、巨噬细胞和单核细胞含量之间存在因果关系。利用单细胞测序数据验证了这些基因与微环境中免疫细胞的关联。基于上述结果,我们初步阐明了内质网自噬在HCC微环境中的潜在作用。此外,利用这些因果关联基因构建了一个预后模型,该模型可以准确预测HCC患者的预后和生存情况。

https://cdn.ncbi.nlm.nih.gov/pmc/blobs/da8f/12085452/eb17f15b2ab9/12672_2025_2649_Fig1_HTML.jpg

文献AI研究员

20分钟写一篇综述,助力文献阅读效率提升50倍。

立即体验

用中文搜PubMed

大模型驱动的PubMed中文搜索引擎

马上搜索

文档翻译

学术文献翻译模型,支持多种主流文档格式。

立即体验