Suppr超能文献

基于系统性红斑狼疮相关基因的多发性骨髓瘤诊断模型的建立与验证及特定基因的鉴定

Development and validation of a multiple myeloma diagnostic model based on systemic lupus erythematosus-associated genes and identification of specific genes.

作者信息

Liu Yuepei, Liu Songshan

机构信息

Chengdu University of Traditional Chinese Medicine, Chengdu, 610075, China.

Department of Hematology, Affiliated Hospital of Chengdu University of Traditional Chinese Medicine, Chengdu, 610075, China.

出版信息

Discov Oncol. 2025 May 18;16(1):803. doi: 10.1007/s12672-025-02555-7.

Abstract

BACKGROUND

Monoclonal immunoglobulins are commonly found in multiple myeloma (MM), a prevalent hematologic malignancy that is currently incurable. In recent years, the association between systemic lupus erythematosus (SLE), an autoimmune disease, and MM has garnered increasing attention. However, there remains a lack of in-depth research regarding the interactions between these two conditions and their potential pathogenic mechanisms. Therefore, in order to improve the identification of MM associated with SLE, this work attempts to clarify the pathogenic pathways that are shared by MM and SLE and to develop corresponding diagnostic models.

METHODS

This study employs a comprehensive bioinformatics analysis combined with machine learning techniques to extract relevant data from public databases. We used GO and KEGG pathway analyses to investigate the functionalities and pathway enrichments of the DEGs that we found in MM and SLE populations. Furthermore, we used the STRING database to build a PPI network for the intersecting genes and the cytoHubba plugin in Cytoscape software to identify important genes with biological significance. To establish a diagnostic model for SLE-related MM, we compared 113 combinations of 12 machine learning algorithms, ultimately determining the optimal model.

RESULTS

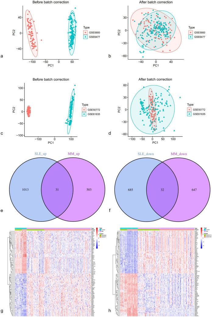
Our analysis identified 63 intersecting genes, with 31 exhibiting upregulated expression and 32 showing downregulated expression. The selection of key genes indicated that nine genes met the criteria of having both Degree and MCC values exceeding 3, among which seven (CDH1, IL4, AURKB, HGF, H2BC9, AREG, TJP1) have previously been confirmed to have direct associations with MM. Notably, H2BC5 was identified as a specific gene associated with SLE-related MM. Our findings revealed that elevated expression of H2BC5 is significantly correlated with an increased risk of MM, suggesting its potential critical role in the diagnosis and identification of this malignancy.

CONCLUSION

A new molecular framework for the early diagnosis of MM, especially in SLE patients, is established by this study. Our findings highlight H2BC5 as a possible biomarker that merits more research into how it contributes to the development of MM. By identifying the shared pathogenic mechanisms between SLE and MM, our research offers new perspectives for future clinical interventions and personalized therapies.

摘要

背景

单克隆免疫球蛋白常见于多发性骨髓瘤(MM),这是一种常见的血液系统恶性肿瘤,目前无法治愈。近年来,自身免疫性疾病系统性红斑狼疮(SLE)与MM之间的关联日益受到关注。然而,关于这两种疾病之间的相互作用及其潜在致病机制仍缺乏深入研究。因此,为了提高与SLE相关的MM的识别能力,本研究试图阐明MM和SLE共有的致病途径,并开发相应的诊断模型。

方法

本研究采用综合生物信息学分析结合机器学习技术,从公共数据库中提取相关数据。我们使用基因本体(GO)和京都基因与基因组百科全书(KEGG)通路分析来研究在MM和SLE人群中发现的差异表达基因(DEGs)的功能和通路富集情况。此外,我们使用STRING数据库为交集基因构建蛋白质-蛋白质相互作用(PPI)网络,并使用Cytoscape软件中的cytoHubba插件来识别具有生物学意义的重要基因。为了建立与SLE相关的MM的诊断模型,我们比较了12种机器学习算法的113种组合,最终确定了最优模型。

结果

我们的分析确定了63个交集基因,其中31个表达上调,32个表达下调。关键基因的筛选表明,有9个基因的度(Degree)值和MCC值均超过3,其中7个(CDH1、IL4、AURKB、HGF、H2BC9、AREG、TJP1)先前已被证实与MM有直接关联。值得注意的是,H2BC5被确定为与SLE相关的MM的特异性基因。我们的研究结果表明,H2BC5表达升高与MM风险增加显著相关,提示其在该恶性肿瘤的诊断和识别中可能起关键作用。

结论

本研究建立了一个用于MM早期诊断的新分子框架,尤其是在SLE患者中。我们的研究结果突出了H2BC5作为一种可能的生物标志物,值得进一步研究其在MM发生发展中的作用机制。通过识别SLE和MM之间共有的致病机制,我们的研究为未来的临床干预和个性化治疗提供了新的视角。

https://cdn.ncbi.nlm.nih.gov/pmc/blobs/bfad/12086136/002439563d8a/12672_2025_2555_Fig1_HTML.jpg

文献AI研究员

20分钟写一篇综述,助力文献阅读效率提升50倍。

立即体验

用中文搜PubMed

大模型驱动的PubMed中文搜索引擎

马上搜索

文档翻译

学术文献翻译模型,支持多种主流文档格式。

立即体验