Suppr超能文献

通过N - 甲基腺苷甲基化得以稳定,并通过CCAR2抑制SIRT1活性,从而在肺鳞状细胞癌中发挥其抗癌作用。

was stabilized through N-methyladenosine methylation and exerted its anticancer effects in lung squamous cell carcinoma by inhibiting SIRT1 activity via CCAR2.

作者信息

Yan Qihang, Wong Wingshing, Lei Jinsong, Liang Dachuan, Yang Jie, Gong Li, Berardi Rossana, Dai Shuqin, Wang Junye

机构信息

State Key Laboratory of Oncology in South China, Guangdong Provincial Clinical Research Center for Cancer, Sun Yat-sen University Cancer Center, Guangzhou, China.

Guangdong Esophageal Cancer Institute, Guangzhou, China.

出版信息

Transl Lung Cancer Res. 2025 Apr 30;14(4):1351-1370. doi: 10.21037/tlcr-2025-267. Epub 2025 Apr 27.

Abstract

BACKGROUND

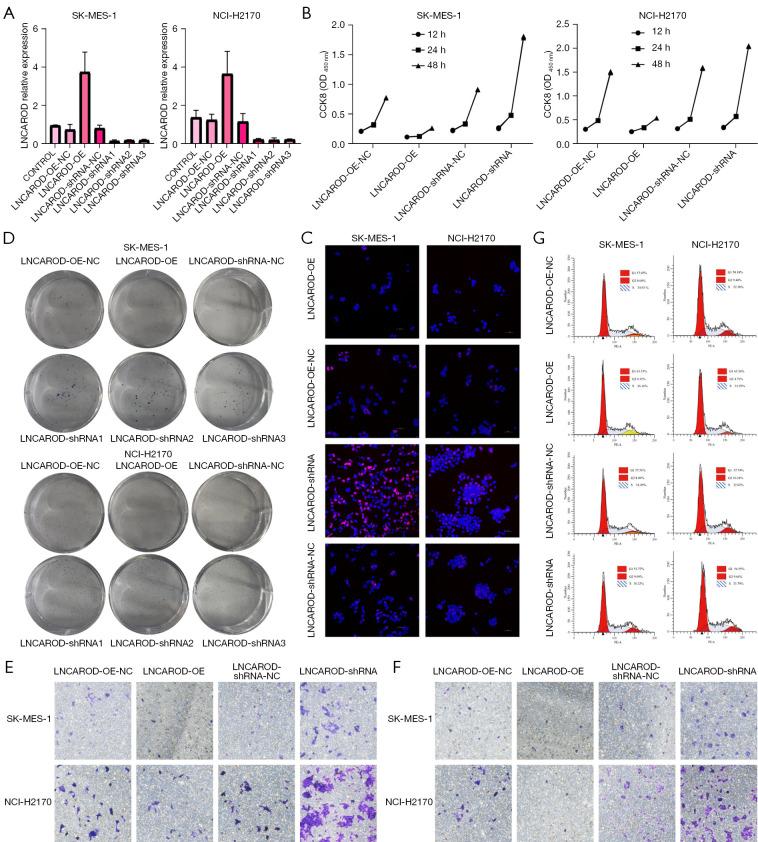
Lung squamous cell carcinoma (LUSC), a deadly malignant tumor, is highly prevalent worldwide. Accumulating evidence indicates that long-chain noncoding RNAs play crucial regulatory roles in the occurrence and progression of LUSC. regulates the proliferation, migration, and invasion of cells by upregulating SERPINE1 expression in lung adenocarcinoma (LUAD). However, the functional mechanism of action in LUSC remains unclear. The aim of this study was to investigate the regulatory function and mechanism of action in the development of LUSC.

METHODS

Using quantitative polymerase chain reaction (qPCR) detection, we determined the expression of in LUSC tissues and cell lines. Cell Counting Kit-8 (CCK-8), EdU (5-ethynyl-2'-deoxyuridine), JC-1 mitochondrial membrane potential, flow cytometry, colony formation, scratch healing, and Transwell assays were conducted, and cell proliferation, migration, and invasion, as well as physiological changes were assessed. The tumorigenicity of LUSC cells was analyzed by in vitro tumor formation in nude mice. Molecular interactions were verified via Western blotting, RNA-protein pull-down assay, RNA binding protein immunoprecipitation (RIP), N6-methyladenosine (m6A)-RIP, and coimmunoprecipitation (Co-IP) analyses.

RESULTS

was specifically and highly expressed in LUSC cells and tissues. expression was mediated by IGF2BP2 m6A methylation, which, along with CCAR2, inhibited SIRTI1's acetylation activity. This further induced p53 protein acetylation and promoted the mitochondrial apoptosis of LUSC cells, thereby inhibiting cell proliferation, migration, and invasion.

CONCLUSIONS

is specifically highly expressed in LUSC cells and tissues and may be a tumor-suppressor gene. The findings contribute to a deeper understanding of the function of in LUSC, and it may serve as a potential prognostic marker for personalized medical diagnosis in clinical practice.

摘要

背景

肺鳞状细胞癌(LUSC)是一种致命的恶性肿瘤,在全球范围内高度流行。越来越多的证据表明,长链非编码RNA在LUSC的发生和发展中起关键调节作用。 通过上调肺腺癌(LUAD)中SERPINE1的表达来调节细胞的增殖、迁移和侵袭。然而,其在LUSC中的作用机制仍不清楚。本研究的目的是探讨其在LUSC发生发展中的调节功能和作用机制。

方法

采用定量聚合酶链反应(qPCR)检测,我们测定了其在LUSC组织和细胞系中的表达。进行了细胞计数试剂盒-8(CCK-8)、EdU(5-乙炔基-2'-脱氧尿苷)、JC-1线粒体膜电位、流式细胞术、集落形成、划痕愈合和Transwell实验,并评估了细胞增殖、迁移和侵袭以及生理变化。通过裸鼠体内肿瘤形成分析LUSC细胞的致瘤性。通过蛋白质免疫印迹、RNA-蛋白质下拉实验、RNA结合蛋白免疫沉淀(RIP)、N6-甲基腺苷(m6A)-RIP和免疫共沉淀(Co-IP)分析验证分子相互作用。

结果

在LUSC细胞和组织中特异性高表达。其表达由IGF2BP2 m6A甲基化介导,IGF2BP2与CCAR2一起抑制SIRTI1的乙酰化活性。这进一步诱导p53蛋白乙酰化并促进LUSC细胞的线粒体凋亡,从而抑制细胞增殖、迁移和侵袭。

结论

在LUSC细胞和组织中特异性高表达,可能是一种肿瘤抑制基因。这些发现有助于更深入地了解其在LUSC中的功能,并且它可能作为临床实践中个性化医学诊断的潜在预后标志物。

https://cdn.ncbi.nlm.nih.gov/pmc/blobs/2656/12082203/382915068186/tlcr-14-04-1351-f1.jpg

文献AI研究员

20分钟写一篇综述,助力文献阅读效率提升50倍。

立即体验

用中文搜PubMed

大模型驱动的PubMed中文搜索引擎

马上搜索

文档翻译

学术文献翻译模型,支持多种主流文档格式。

立即体验