Suppr超能文献

通过保护性线粒体自噬途径调控非小细胞肺癌放疗抗性

regulation of non-small cell lung cancer radiotherapy resistance through the pathway of protective mitophagy.

作者信息

Wu Xiaoting, Huang Litang, Meng Lu, Luo Shilan, Jablonska Paola Anna, Zhang Chi, Zhang Anqi, Li Peng, Gong Xiaomei

机构信息

Department of Radiation Oncology, Shanghai Pulmonary Hospital, Tongji University School of Medicine, Shanghai, China.

Radiation Oncology Department, Hospital Universitario de Navarra, Pamplona, Spain.

出版信息

Transl Lung Cancer Res. 2025 Apr 30;14(4):1320-1339. doi: 10.21037/tlcr-2025-181. Epub 2025 Apr 27.

Abstract

BACKGROUND

Radiotherapy resistance has become one of the major causes of radiotherapy failure among patients with non-small cell lung cancer (NSCLC), but its underlying mechanism remains unclear. In recent years, the influence of mitochondrial autophagy on the radiotherapy resistance in treated tumor cells and its regulatory mechanism has become a hotspot in research, which is also the subject of our group research effort. The primary objective of our study is to investigate the mitophagy-associated pathway and the regulatory mechanisms underlying radiotherapy resistance in NSCLC.

METHODS

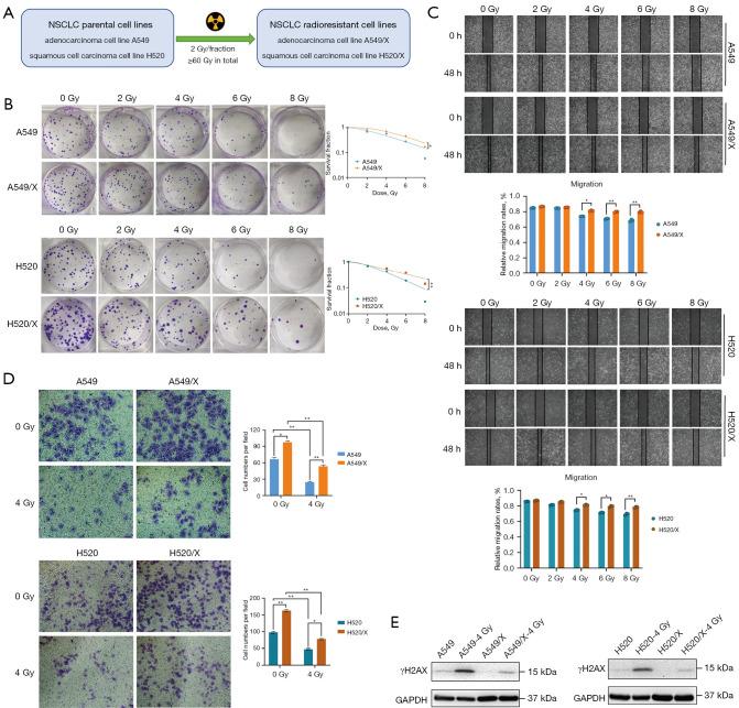
We developed biologically stable radiotherapy-resistant NSCLC cell models A549/X and H520/X and verified the radioresistance of these cells. Subsequently, through high-throughput transcriptomic sequencing analysis and experimental verification, we found that the Forkhead box O 3a () gene and the mitochondrial autophagy pathway in NSCLC radiotherapy-resistant cell lines were consistent and upregulated more reactively than those of parent cells. The effect of gene expression status of the pathway on the survival outcomes of NSCLC was analyzed in The Cancer Genome Atlas (TCGA) database. Next, we inoculated nude mouse xenografts with small interfering RNA to interfere with the FOXO3a gene and short hairpin RNA to construct radiotherapy-resistant stable strains of NSCLC with stable knockdown of gene. Subsequently, the association and regulation of gene expression levels with radioresistance and mitochondrial autophagy pathway at the cellular and animal levels were determined.

RESULTS

The expression level of gene in NSCLC radioresistant cells was significantly positively correlated with the level of mitophagy and the expression level of pathway. Higher expression levels of genes in the pathway had a negative effect on survival outcomes in NSCLC and were positively correlated with the radioresistance of cells.

CONCLUSIONS

regulates NSCLC radioresistance by modulating the mitochondrial autophagy pathway, which may serve as a new molecular intervention target and therapeutic entry point for intervening and improving the radioresistance of patients with NSCLC in clinical practice.

摘要

背景

放疗抵抗已成为非小细胞肺癌(NSCLC)患者放疗失败的主要原因之一,但其潜在机制仍不清楚。近年来,线粒体自噬对肿瘤细胞放疗抵抗的影响及其调控机制已成为研究热点,也是本课题组的研究方向。本研究的主要目的是探讨NSCLC放疗抵抗中的线粒体自噬相关途径及其调控机制。

方法

我们建立了生物学稳定的放疗抵抗NSCLC细胞模型A549/X和H520/X,并验证了这些细胞的放疗抵抗性。随后,通过高通量转录组测序分析和实验验证,我们发现NSCLC放疗抵抗细胞系中的叉头框O 3a(FOXO3a)基因与线粒体自噬途径一致,且比亲本细胞上调更明显。在癌症基因组图谱(TCGA)数据库中分析了FOXO3a途径基因表达状态对NSCLC生存结果的影响。接下来,我们用小干扰RNA接种裸鼠异种移植物以干扰FOXO3a基因,并用短发夹RNA构建稳定敲低FOXO3a基因的NSCLC放疗抵抗稳定株。随后,在细胞和动物水平上确定FOXO3a基因表达水平与放疗抵抗和线粒体自噬FOXO3a途径的关联及调控。

结果

NSCLC放疗抵抗细胞中FOXO3a基因的表达水平与自噬水平和FOXO3a途径的表达水平显著正相关。FOXO3a途径中基因的较高表达水平对NSCLC的生存结果有负面影响,且与细胞的放疗抵抗呈正相关。

结论

FOXO3a通过调节线粒体自噬FOXO3a途径来调节NSCLC放疗抵抗,这可能为临床干预和改善NSCLC患者放疗抵抗提供新的分子干预靶点和治疗切入点。

https://cdn.ncbi.nlm.nih.gov/pmc/blobs/98b2/12082242/26d981cf39fd/tlcr-14-04-1320-f1.jpg

文献AI研究员

20分钟写一篇综述,助力文献阅读效率提升50倍。

立即体验

用中文搜PubMed

大模型驱动的PubMed中文搜索引擎

马上搜索

文档翻译

学术文献翻译模型,支持多种主流文档格式。

立即体验