Suppr超能文献

肿瘤内豇豆花叶病毒和钙网蛋白纳米颗粒对犬类肿瘤的免疫调节作用:早期结果

Immunomodulatory effects of intratumoral cowpea mosaic virus and calreticulin nanoparticles in canine tumors: early results.

作者信息

Singh Akansha, Affonso de Oliveira Jessica Fernanda, Schrader Jessica, Kishore Deepan, Chandrasekar Sri Vidhya, Fiering Steven, Steinmetz Nicole F, Ranjan Ashish

机构信息

Department of Physiological Sciences, College of Veterinary Medicine, Oklahoma State University, Stillwater, OK, United States.

Aiiso Yufeng Li Family Department of Chemical and Nanoengineering, University of California, San Diego, La Jolla, CA, United States.

出版信息

Front Immunol. 2025 May 2;16:1566394. doi: 10.3389/fimmu.2025.1566394. eCollection 2025.

Abstract

INTRODUCTION

Intratumoral immunotherapy delivers immune-modifying therapeutic agents directly into the tumor microenvironment (TME), stimulating both local and systemic immune responses. In this pilot study, we evaluated the immunomodulatory effects of cowpea mosaic virus (CPMV) particles, which primarily activates innate immunity, and calreticulin nanoparticle (CRT-NP), which enhance immunostimulatory signals of immunogenic cell death in canine cancers. The study focused on their potential to induce local and systemic antitumor immune responses and achieve tumor control.

METHOD

CPMV was obtained through the mechanical inoculation of Vigna unguiculata, while CRT-NP was generated using cationic liposomes loaded with a CRT-expressing plasmid. Nine canine patients with oral melanoma, soft-tissue sarcoma (STS), and mammary gland carcinoma received CPMV or CRT-NP via intratumoral route. CPMV and CRT-NP was administered weekly at three-five intratumoral locations. To evaluate antitumor immune responses, biopsies and blood samples were obtained prior to treatment and during follow-up visits, extending up to one week after the final treatment. Endpoints included serum cytokine analysis, tumor transcriptomics via NanoString, immune cell profiling in blood and tumor biopsies, and efficacy assessment using RECIST criteria.

RESULT

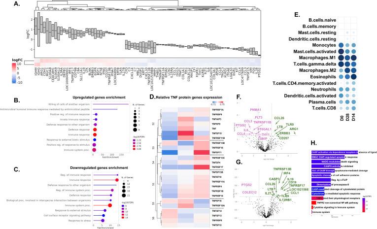
CPMV exhibited an icosahedral shape (30 nm), while CRT-NP were spherical (300 nm). CPMV induced stable disease (SD) in two of three melanoma and STS patients, with partial response (PR) in the third. CRT-NP induced SD in two of three patients, with one STS patient achieving partial remission. Post-treatment NanoString and flow cytometry analyses revealed a shift in the tumor microenvironment toward a more immunostimulatory state, marked by increased neutrophils and CD8+ T cells. CPMV, in particular, upregulated genes involved in antigen processing and immune activation while enhancing IFNγ+ CD4+ and CD8+ T cell populations. CRT-NP reduced Tregs in the TME. Further, serum cytokine levels, such as MCP-1, GM-CSF, IL-2, IL-6, IL-7 and IL-18, correlated with tumor growth independent of various treatments.

DISCUSSION

Our findings suggest that CPMV and CRT-NP, which activate distinct immunologic pathways, safely modulate the TME contributing to disease stabilization in spontaneous canine cancers. These results support the need for larger-scale trials to address current limitations, differentiate tumor-agnostic versus treatment-specific effects, and evaluate long-term clinical outcomes, including overall survival (OS).

摘要

引言

肿瘤内免疫疗法将免疫调节治疗剂直接递送至肿瘤微环境(TME),刺激局部和全身免疫反应。在这项初步研究中,我们评估了主要激活先天免疫的豇豆花叶病毒(CPMV)颗粒和增强犬类癌症中免疫原性细胞死亡免疫刺激信号的钙网蛋白纳米颗粒(CRT-NP)的免疫调节作用。该研究聚焦于它们诱导局部和全身抗肿瘤免疫反应以及实现肿瘤控制的潜力。

方法

CPMV通过机械接种豇豆获得,而CRT-NP使用装载有表达CRT质粒的阳离子脂质体生成。9例患有口腔黑色素瘤、软组织肉瘤(STS)和乳腺癌的犬类患者通过肿瘤内途径接受CPMV或CRT-NP治疗。CPMV和CRT-NP每周在肿瘤内的三至五个位置给药。为了评估抗肿瘤免疫反应,在治疗前和随访期间获取活检组织和血液样本,随访持续至最终治疗后一周。终点包括血清细胞因子分析、通过NanoString进行的肿瘤转录组学分析、血液和肿瘤活检中的免疫细胞谱分析以及使用RECIST标准进行的疗效评估。

结果

CPMV呈二十面体形状(约30纳米),而CRT-NP呈球形(约300纳米)。CPMV在三分之二的黑色素瘤和STS患者中诱导病情稳定(SD),在第三名患者中诱导部分缓解(PR)。CRT-NP在三分之二的患者中诱导SD,一名STS患者实现部分缓解。治疗后的NanoString和流式细胞术分析显示肿瘤微环境向更具免疫刺激性的状态转变,其特征是中性粒细胞和CD8 + T细胞增加。特别是CPMV上调了参与抗原加工和免疫激活的基因,同时增加了IFNγ + CD4 +和CD8 + T细胞群体。CRT-NP减少了TME中的调节性T细胞(Tregs)。此外,血清细胞因子水平,如MCP-1、GM-CSF、IL-2、IL-6、IL-7和IL-18,与肿瘤生长相关,与各种治疗无关。

讨论

我们的研究结果表明,激活不同免疫途径的CPMV和CRT-NP可安全地调节TME,有助于自发犬类癌症的病情稳定。这些结果支持需要进行更大规模的试验,以解决当前的局限性,区分肿瘤非特异性与治疗特异性效应,并评估长期临床结果,包括总生存期(OS)。

https://cdn.ncbi.nlm.nih.gov/pmc/blobs/0ad1/12082347/9c5dbdb25c8e/fimmu-16-1566394-g001.jpg

文献AI研究员

20分钟写一篇综述,助力文献阅读效率提升50倍。

立即体验

用中文搜PubMed

大模型驱动的PubMed中文搜索引擎

马上搜索

文档翻译

学术文献翻译模型,支持多种主流文档格式。

立即体验