Suppr超能文献

单细胞转录组图谱揭示了鼻咽癌中复杂的细胞异质性和失调的信号通路。

Single-cell transcriptomic landscape reveals complex cellular heterogeneity and dysregulated signaling pathways in nasopharyngeal carcinoma.

作者信息

Zhang Xiaoyan, Guan Zuojia, Xu Zhan

机构信息

E. N. T. Department, The First People Hospital of Yongkang, No. 599, Jinshan West Road, Yongkang, Zhejiang, China.

出版信息

Discov Oncol. 2025 May 19;16(1):818. doi: 10.1007/s12672-025-02506-2.

Abstract

BACKGROUND

Nasopharyngeal carcinoma (NPC) is a common malignancy with a complex pathogenesis and diverse cellular composition. This study aimed to systematically analyze the transcriptional characteristics of different cell types in NPC and their roles in tumor development using single-cell transcriptomics.

METHODS

The research team collected NPC and normal tissue samples, and performed in-depth single-cell sequencing analysis of the transcriptomes. Single-cell RNA sequencing was performed on the collected samples to obtain high-resolution transcriptional profiles of individual cells. This allowed the researchers to identify and characterize the diverse cell populations present within the NPC tumor microenvironment.

RESULTS

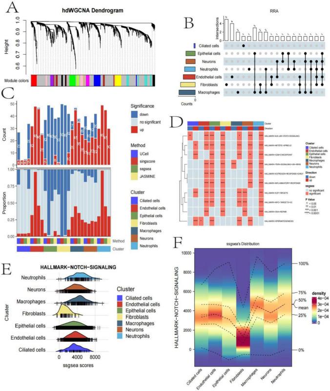
The results showed that NPC samples contained multiple distinct cell subpopulations, including epithelial cells, immune cells (such as macrophages and T cells), endothelial cells, and stromal cells. These cell types exhibited marked differences in spatial distribution and transcriptional profiles, reflecting the high degree of heterogeneity within the tumor microenvironment. Further functional analysis revealed significant dysregulation of mitochondrial-related pathways, extracellular matrix-receptor interactions, as well as Wnt, Notch, and other signaling cascades in NPC.

CONCLUSION

This study employed single-cell transcriptomics to comprehensively elucidate the complexity of the NPC tumor microenvironment, providing new insights into the underlying mechanisms of disease pathogenesis and suggesting potential therapeutic targets. These findings lay the groundwork for the development of precision medicine approaches for NPC.

摘要

背景

鼻咽癌(NPC)是一种常见的恶性肿瘤,其发病机制复杂,细胞组成多样。本研究旨在利用单细胞转录组学系统分析鼻咽癌中不同细胞类型的转录特征及其在肿瘤发生发展中的作用。

方法

研究团队收集了鼻咽癌和正常组织样本,并对转录组进行了深入的单细胞测序分析。对收集的样本进行单细胞RNA测序,以获得单个细胞的高分辨率转录图谱。这使研究人员能够识别和表征鼻咽癌肿瘤微环境中存在的多种细胞群体。

结果

结果表明,鼻咽癌样本包含多个不同的细胞亚群,包括上皮细胞、免疫细胞(如巨噬细胞和T细胞)、内皮细胞和基质细胞。这些细胞类型在空间分布和转录图谱上表现出明显差异,反映了肿瘤微环境中的高度异质性。进一步的功能分析显示,鼻咽癌中线粒体相关途径、细胞外基质-受体相互作用以及Wnt、Notch等信号级联存在显著失调。

结论

本研究采用单细胞转录组学全面阐明了鼻咽癌肿瘤微环境的复杂性,为疾病发病机制的潜在机制提供了新见解,并提示了潜在的治疗靶点。这些发现为鼻咽癌精准医学方法的发展奠定了基础。

https://cdn.ncbi.nlm.nih.gov/pmc/blobs/1cb8/12089554/8a12434faace/12672_2025_2506_Fig1_HTML.jpg

文献AI研究员

20分钟写一篇综述,助力文献阅读效率提升50倍。

立即体验

用中文搜PubMed

大模型驱动的PubMed中文搜索引擎

马上搜索

文档翻译

学术文献翻译模型,支持多种主流文档格式。

立即体验