Suppr超能文献

空间代谢组学和转录组学揭示了高PD-1表达及治疗反应的鼻咽癌中的代谢重编程和细胞间相互作用。

Spatial Metabolomics and Transcriptomics Reveal Metabolic Reprogramming and Cellular Interactions in Nasopharyngeal Carcinoma with High PD-1 Expression and Therapeutic Response.

作者信息

Ji Lili, Wang Dujuan, Zhuo Guangzheng, Chen Zhe, Wang Liping, Zhang Qian, Wan Yuhang, Liu Guohong, Pan Yunbao

机构信息

Department of Laboratory Medicine, Zhongnan Hospital of Wuhan University, Wuhan University, Wuhan 430071, China.

Hubei Provincial Clinical Research Center for Molecular Diagnostics, Wuhan 430071, China.

出版信息

Theranostics. 2025 Feb 10;15(7):3035-3054. doi: 10.7150/thno.102822. eCollection 2025.

Abstract

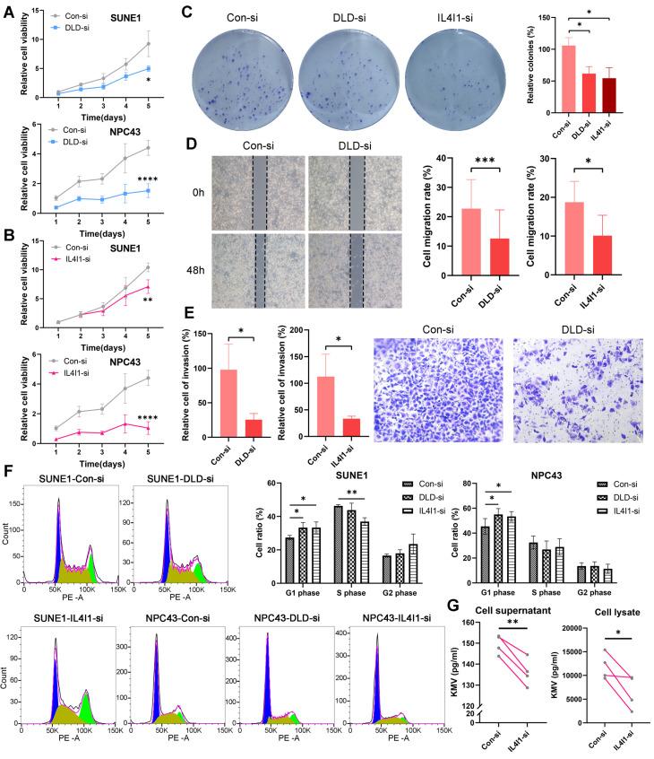
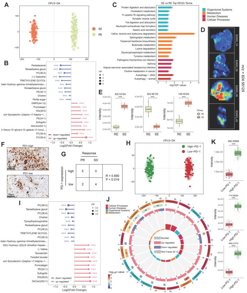
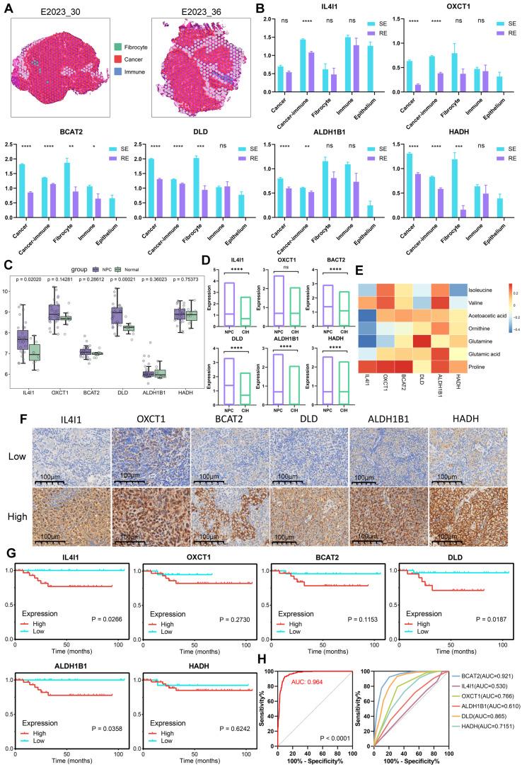
Nasopharyngeal carcinoma (NPC) is a heterogeneous cancer with variable therapeutic responses, highlighting the need to better understand the molecular factors influencing treatment outcomes. This study aims to explore spatially metabolic and gene expression alterations in NPC patients with different therapeutic responses and PD-1 expression levels. This study employs spatial metabolomics (SM) and spatial transcriptomics (ST) to investigate significant alterations in metabolic pathways and metabolites in NPC patients exhibiting therapeutic sensitivity or elevated programmed death 1 (PD-1) expression. The spatial distribution of various cell types within the TME and their complex interactions were also investigated. Identified prognostic targets were validated using public datasets from TCGA, and further substantiated by functional analyses. SM analysis revealed substantial reprogramming in lipid metabolism, branched-chain amino acid (BCAA) metabolism, and glutamine metabolism, which were closely associated with therapeutic response and PD-1 expression. ST analysis highlighted the critical role of interactions between precursor T cells and malignant epithelial cells in modulating therapeutic response in NPC. Notably, six key genes involved in BCAA metabolism () were identified in distinguishing patients with therapeutic sensitivity from those with therapeutic resistance. Functional validation of DLD and IL4I1 revealed that gene silencing significantly inhibited NPC cell proliferation, colony formation, wound healing, and invasion. Silencing or induced cell cycle arrest. Reduction in α-Ketomethylvaleric acid (KMV) levels was demonstrated upon IL4I1 silencing. Immunohistochemical analysis further confirmed that high expression of these six genes was significantly associated with poor prognosis in NPC patients, a trend corroborated by data from the TCGA head and neck cancer cohort. This study highlights the pivotal roles of key molecular players in therapeutic response in NPC, providing compelling evidence for their potential application as prognostic biomarkers and therapeutic targets, thereby contributing to precision oncology strategies aimed at improving patient outcomes.

摘要

鼻咽癌(NPC)是一种具有异质性的癌症,其治疗反应各不相同,这凸显了更好地了解影响治疗结果的分子因素的必要性。本研究旨在探讨不同治疗反应和程序性死亡蛋白1(PD-1)表达水平的NPC患者的空间代谢和基因表达变化。本研究采用空间代谢组学(SM)和空间转录组学(ST)来研究表现出治疗敏感性或程序性死亡蛋白1(PD-1)表达升高的NPC患者代谢途径和代谢物的显著变化。还研究了肿瘤微环境(TME)中各种细胞类型的空间分布及其复杂相互作用。使用来自TCGA的公共数据集对鉴定出的预后靶点进行验证,并通过功能分析进一步证实。SM分析揭示了脂质代谢、支链氨基酸(BCAA)代谢和谷氨酰胺代谢的大量重编程,这些与治疗反应和PD-1表达密切相关。ST分析突出了前体T细胞与恶性上皮细胞之间的相互作用在调节NPC治疗反应中的关键作用。值得注意的是,在区分治疗敏感患者和治疗耐药患者时,鉴定出了六个参与BCAA代谢的关键基因()。对二氢硫辛酸脱氢酶(DLD)和白细胞介素4诱导蛋白1(IL4I1)的功能验证表明,基因沉默显著抑制NPC细胞增殖、集落形成、伤口愈合和侵袭。沉默或诱导细胞周期停滞。白细胞介素4诱导蛋白1(IL4I1)沉默后,α-酮甲基戊酸(KMV)水平降低。免疫组织化学分析进一步证实,这六个基因的高表达与NPC患者的不良预后显著相关,TCGA头颈癌队列的数据也证实了这一趋势。本研究突出了关键分子在NPC治疗反应中的关键作用,为它们作为预后生物标志物和治疗靶点的潜在应用提供了有力证据,从而有助于旨在改善患者预后的精准肿瘤学策略。

https://cdn.ncbi.nlm.nih.gov/pmc/blobs/b565/11898293/abec92b09fea/thnov15p3035g001.jpg

文献AI研究员

20分钟写一篇综述,助力文献阅读效率提升50倍。

立即体验

用中文搜PubMed

大模型驱动的PubMed中文搜索引擎

马上搜索

文档翻译

学术文献翻译模型,支持多种主流文档格式。

立即体验