Suppr超能文献

细胞质中的高迁移率族蛋白B1(HMGB1)促进乳腺癌中JAK2-STAT3信号通路的激活及程序性死亡受体配体1(PD-L1)的表达。

Cytoplasmic HMGB1 promotes the activation of JAK2-STAT3 signaling and PD-L1 expression in breast cancer.

作者信息

Han Ju-Young, Rhee Woo Joong, Shin Jeon-Soo

机构信息

Department of Microbiology, Yonsei University College of Medicine, 50-1 Yonsei-ro Seodaemun-gu, Seoul, 03722, South Korea.

Brain Korea 21 FOUR Project for Medical Science, Yonsei University College of Medicine, Seoul, 03722, South Korea.

出版信息

Mol Med. 2025 May 19;31(1):197. doi: 10.1186/s10020-025-01235-0.

Abstract

BACKGROUND

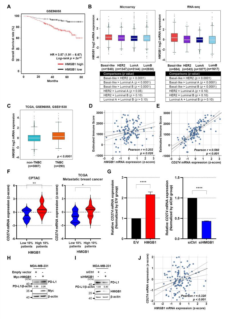
High-mobility group box 1 (HMGB1) plays various roles depending on its subcellular localization. Extracellular HMGB1 interacts with receptors, such as toll-like receptor 4 and receptor for advanced glycation end products (RAGE), promoting cell proliferation, survival, and migration in cancer cells. It also increases the expression of programmed death-ligand 1 (PD-L1) in cancer cells by binding to RAGE. However, the effect of intracellular HMGB1 on the regulation of immune checkpoints such as PD-L1 has not been well characterized. In this study, we aimed to investigate the effects of intracellular HMGB1 on PD-L1 expression in breast cancer cells.

METHODS

Human and mouse triple-negative breast cancer cells, MDA-MB-231 and 4T1, along with HMGB1-deficient mouse embryonic fibroblast cells, were cultured. HMGB1 overexpression was achieved using a Myc-tagged plasmid, while siHMGB1 constructs were used for gene silencing. Quantitative reverse-transcriptase PCR and western blot analysis were performed to assess gene and protein expressions. Confocal imaging, immunoprecipitation, and proximity ligation assays were used to investigate HMGB1 localization and Janus kinase 2 (JAK2)-signal transducer and activator of transcription 3 (STAT3) interactions. In vivo experiments were performed using tumor-bearing mice treated with STAT3 and HMGB1 inhibitors. Statistical analyses were performed using Student's t-tests, one-way analysis of variance, Pearson's correlation, and Kaplan-Meier survival analysis, with significance set at p < 0.05.

RESULTS

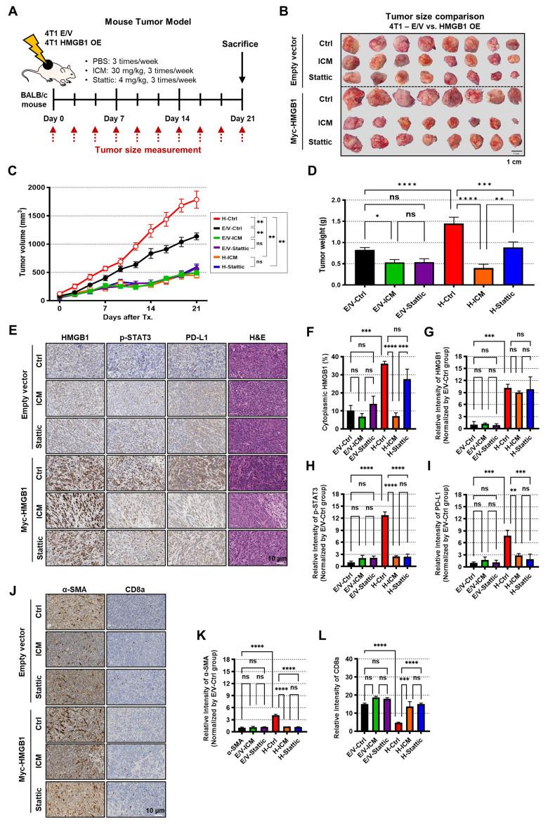
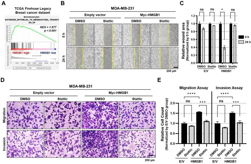
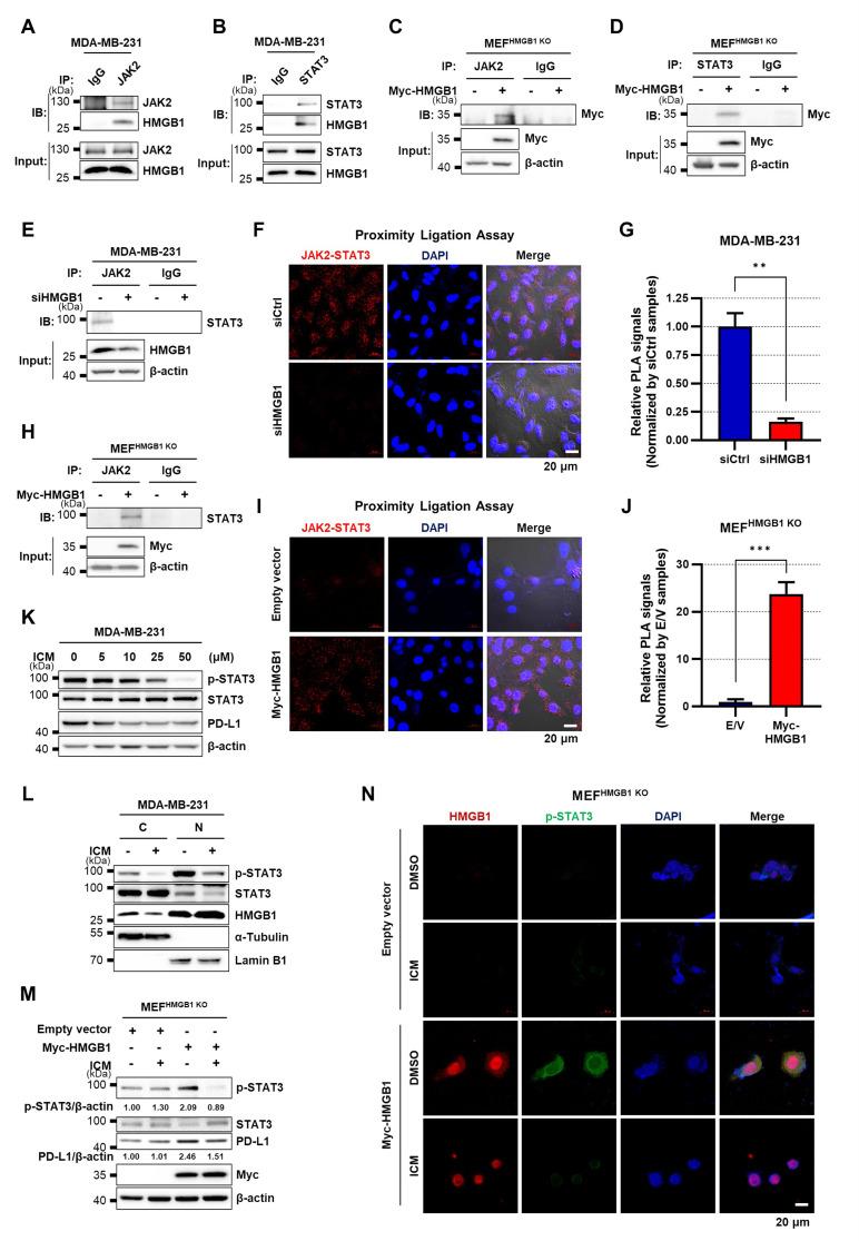
In breast cancer cells, HMGB1 translocation from the nucleus to the cytoplasm increased the JAK2-STAT3 interaction and induced STAT3 phosphorylation, leading to increased STAT3 target signaling, including the epithelial-mesenchymal transition (EMT) phenotype and PD-L1 expression. Inhibition of nucleo-cytoplasmic translocation of HMGB1 decreased STAT3 phosphorylation and PD-L1 expression. Furthermore, HMGB1 enhanced breast cancer cell migration, invasion, and EMT, contributing to tumor growth in an in vivo mouse model that were mitigated by the HMGB1-targeted approach.

CONCLUSIONS

These findings underscore the critical role of intracellular HMGB1 in modulating PD-L1 expression via the JAK2-STAT3 signaling pathways in breast cancer and suggest that targeting HMGB1 translocation is a promising strategy for breast cancer treatment.

摘要

背景

高迁移率族蛋白B1(HMGB1)根据其亚细胞定位发挥多种作用。细胞外HMGB1与受体相互作用,如Toll样受体4和晚期糖基化终产物受体(RAGE),促进癌细胞的增殖、存活和迁移。它还通过与RAGE结合增加癌细胞中程序性死亡配体1(PD-L1)的表达。然而,细胞内HMGB1对免疫检查点如PD-L1调节的影响尚未得到充分表征。在本研究中,我们旨在研究细胞内HMGB1对乳腺癌细胞中PD-L1表达的影响。

方法

培养人源和小鼠三阴性乳腺癌细胞MDA-MB-231和4T1,以及HMGB1缺陷的小鼠胚胎成纤维细胞。使用Myc标签质粒实现HMGB1过表达,而使用siHMGB1构建体进行基因沉默。进行定量逆转录聚合酶链反应和蛋白质印迹分析以评估基因和蛋白质表达。共聚焦成像、免疫沉淀和邻近连接分析用于研究HMGB1定位以及Janus激酶2(JAK2)-信号转导子和转录激活子3(STAT3)的相互作用。使用用STAT3和HMGB1抑制剂处理的荷瘤小鼠进行体内实验。使用学生t检验、单向方差分析、Pearson相关性分析和Kaplan-Meier生存分析进行统计分析,显著性设定为p < 0.05。

结果

在乳腺癌细胞中,HMGB1从细胞核向细胞质的转位增加了JAK2-STAT3相互作用并诱导STAT3磷酸化,导致包括上皮-间质转化(EMT)表型和PD-L1表达在内的STAT3靶信号增加。抑制HMGB1的核质转位降低了STAT3磷酸化和PD-L1表达。此外,HMGB1增强了乳腺癌细胞的迁移、侵袭和EMT,促进了体内小鼠模型中的肿瘤生长,而HMGB1靶向方法减轻了这种作用。

结论

这些发现强调了细胞内HMGB1在通过JAK2-STAT3信号通路调节乳腺癌中PD-L1表达方面的关键作用,并表明靶向HMGB1转位是一种有前景的乳腺癌治疗策略。

https://cdn.ncbi.nlm.nih.gov/pmc/blobs/dada/12090602/013662d04351/10020_2025_1235_Fig1_HTML.jpg

文献AI研究员

20分钟写一篇综述,助力文献阅读效率提升50倍。

立即体验

用中文搜PubMed

大模型驱动的PubMed中文搜索引擎

马上搜索

文档翻译

学术文献翻译模型,支持多种主流文档格式。

立即体验