Suppr超能文献

转录因子ZNF266通过调节CA9介导的细胞内pH改变来抑制肺腺癌的癌症进展。

Transcription factor ZNF266 suppresses cancer progression by modulating CA9-mediated intracellular pH alteration in lung adenocarcinoma.

作者信息

Ren Shencheng, Zhu Junkan, Shan Guangyao, Liang Jiaqi, Bian Yunyi, Lin Han, Shi Haochun, Pan Binyang, Zhao Guangyin, Yang Huiqin, Huang Xiaolong, Zhan Cheng, Ge Di, Bi Guoshu

机构信息

Department of Thoracic Surgery, Zhongshan Hospital, Fudan University, Shanghai, 200032, China.

Department of Thoracic Surgery, Shanghai Geriatric Medical Center, Fudan University, Shanghai, 201104, China.

出版信息

Respir Res. 2025 May 19;26(1):191. doi: 10.1186/s12931-025-03278-7.

Abstract

BACKGROUND

Lung cancer remains the leading cause of cancer-related mortality globally, with lung adenocarcinoma (LUAD) being the most prevalent subtype. Despite extensive research efforts, the role of transcription factors in LUAD progression remains largely uncharacterized. In this study, we focused on ZNF266, a transcription factor whose impacts on LUAD have not been investigated.

METHODS

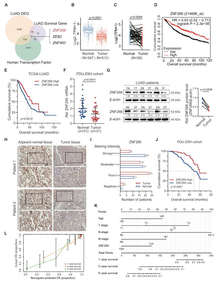
Using high-throughput sequencing data, we observed a significant downregulation of ZNF266 expression in LUAD tissues. To validate this finding, we conducted a retrospective analysis of nearly three thousand LUAD patients' data from public databases and our institution. Functional studies were performed using cell lines, organoids, and xenograft models to assess the role of ZNF266 in LUAD progression. RNA sequencing, chromatin immunoprecipitation, DNA pull-down assays, and dual-luciferase reporter assays were employed to elucidate the underlying mechanism. Additionally, adeno-associated virus (AAV)-mediated overexpression of ZNF266 was used to evaluate its therapeutic potential.

RESULTS

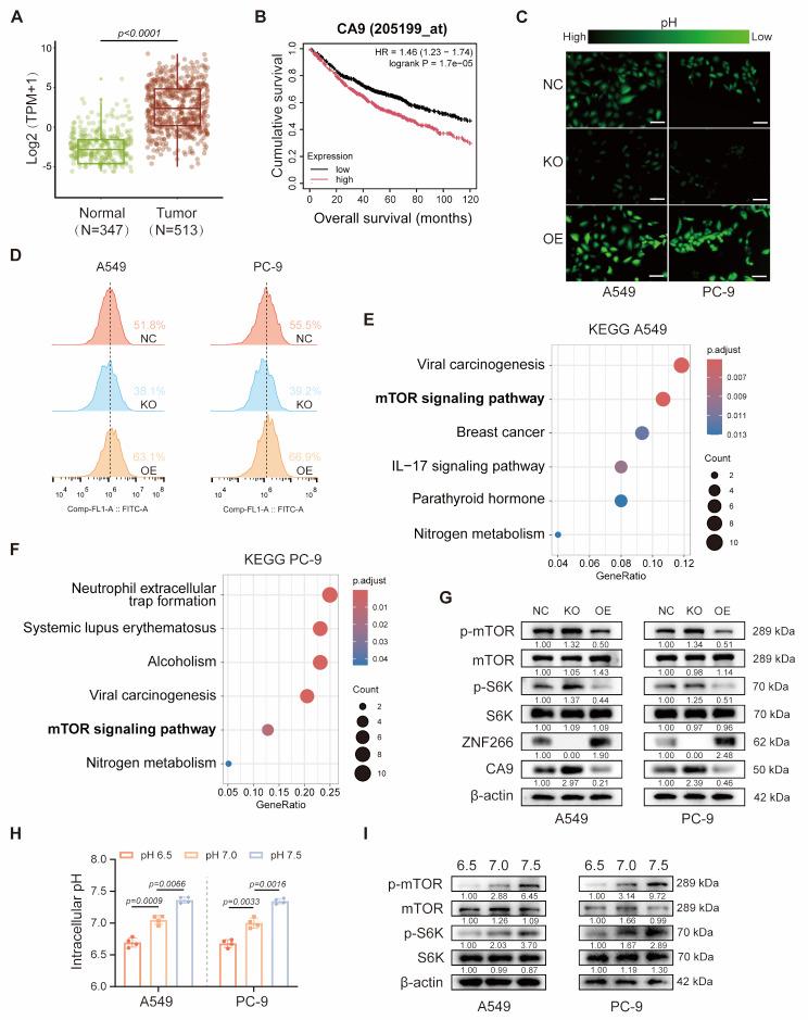
Patients with low ZNF266 expression had poorer prognosis compared to those with high expression. ZNF266 inhibits the malignant phenotypes of LUAD, including proliferation, migration, and invasion. Mechanistically, ZNF266 binds to the promoter region of CA9, suppressing its transcription. This leads to a reduction in intracellular pH and subsequent inhibition of the mTOR signaling pathway, which is crucial for cancer cell growth and survival. Furthermore, AAV-mediated overexpression of ZNF266 significantly inhibited tumor growth in patient-derived xenograft models.

CONCLUSIONS

Our study demonstrated that ZNF266 inhibits LUAD progression in a pH-dependent manner via modulating CA9 expression, uncovering its therapeutic significance for LUAD treatment.

摘要

背景

肺癌仍然是全球癌症相关死亡的主要原因,肺腺癌(LUAD)是最常见的亚型。尽管进行了广泛的研究,但转录因子在LUAD进展中的作用在很大程度上仍未明确。在本研究中,我们聚焦于ZNF266,这是一种尚未研究其对LUAD影响的转录因子。

方法

利用高通量测序数据,我们观察到LUAD组织中ZNF266表达显著下调。为了验证这一发现,我们对来自公共数据库和我们机构的近三千例LUAD患者的数据进行了回顾性分析。使用细胞系、类器官和异种移植模型进行功能研究,以评估ZNF266在LUAD进展中的作用。采用RNA测序、染色质免疫沉淀、DNA下拉试验和双荧光素酶报告试验来阐明潜在机制。此外,利用腺相关病毒(AAV)介导的ZNF266过表达来评估其治疗潜力。

结果

与高表达患者相比,ZNF266低表达患者的预后较差。ZNF266抑制LUAD的恶性表型,包括增殖、迁移和侵袭。机制上,ZNF266与CA9的启动子区域结合,抑制其转录。这导致细胞内pH值降低,随后抑制对癌细胞生长和存活至关重要的mTOR信号通路。此外,AAV介导的ZNF266过表达在患者来源的异种移植模型中显著抑制肿瘤生长。

结论

我们的研究表明,ZNF266通过调节CA9表达以pH依赖的方式抑制LUAD进展,揭示了其在LUAD治疗中的治疗意义。

https://cdn.ncbi.nlm.nih.gov/pmc/blobs/a49a/12090625/a97872dfb1c2/12931_2025_3278_Fig1_HTML.jpg

文献AI研究员

20分钟写一篇综述,助力文献阅读效率提升50倍。

立即体验

用中文搜PubMed

大模型驱动的PubMed中文搜索引擎

马上搜索

文档翻译

学术文献翻译模型,支持多种主流文档格式。

立即体验