Suppr超能文献

毒死蜱通过线粒体应激抑制C2C12成肌细胞的增殖和分化。

Chlorpyrifos abolished C2C12 myoblast cell proliferation and differentiation via mitochondrial stress.

作者信息

Surinlert Piyaporn, Petmunee Laksika, Jiraarpassorn Chatchakwan, Salika Thanaporn, Watthanard Mariam, Bunnuang Kornkanok, Thitiphatphuvanon Thanvarin, Hengpratom Tanaporn, Tipbunjong Chittipong

机构信息

Chulabhorn International College of Medicine, Thammasat University, Pathum-Thani 12120, Thailand.

Thammasat University Research Unit in Synthesis and Applications of Graphene, Thammasat University, Pathum-Thani 12120, Thailand.

出版信息

Toxicol Rep. 2025 Apr 28;14:102041. doi: 10.1016/j.toxrep.2025.102041. eCollection 2025 Jun.

Abstract

BACKGROUND

Chlorpyrifos (CPF) is a widely used organophosphate insecticide reported to contaminate agricultural products, and is absorbed through the gastrointestinal mucosa, respiratory epithelium, and skin. To date, knowledge about the effect of CPF on skeletal muscle stem cells responsible for muscle formation and regeneration is still limited. Hence, this study aimed to investigate the effects of CPF on skeletal muscle stem cell proliferation, differentiation, and mitochondrial stress.

METHODS

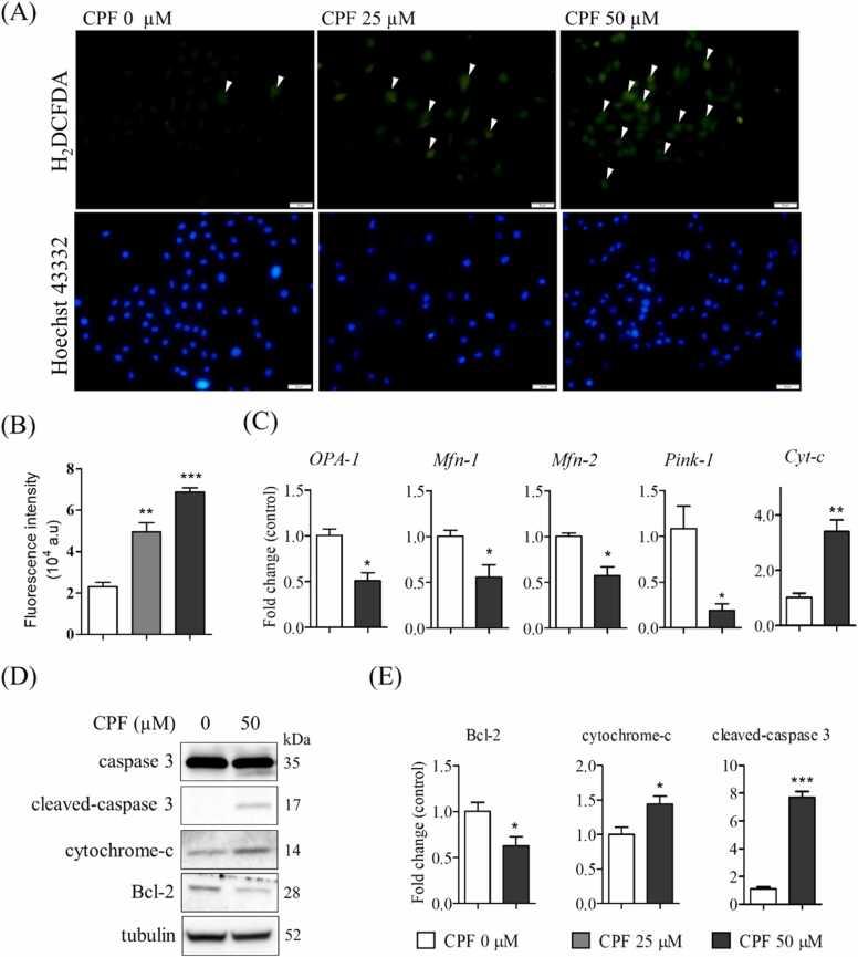
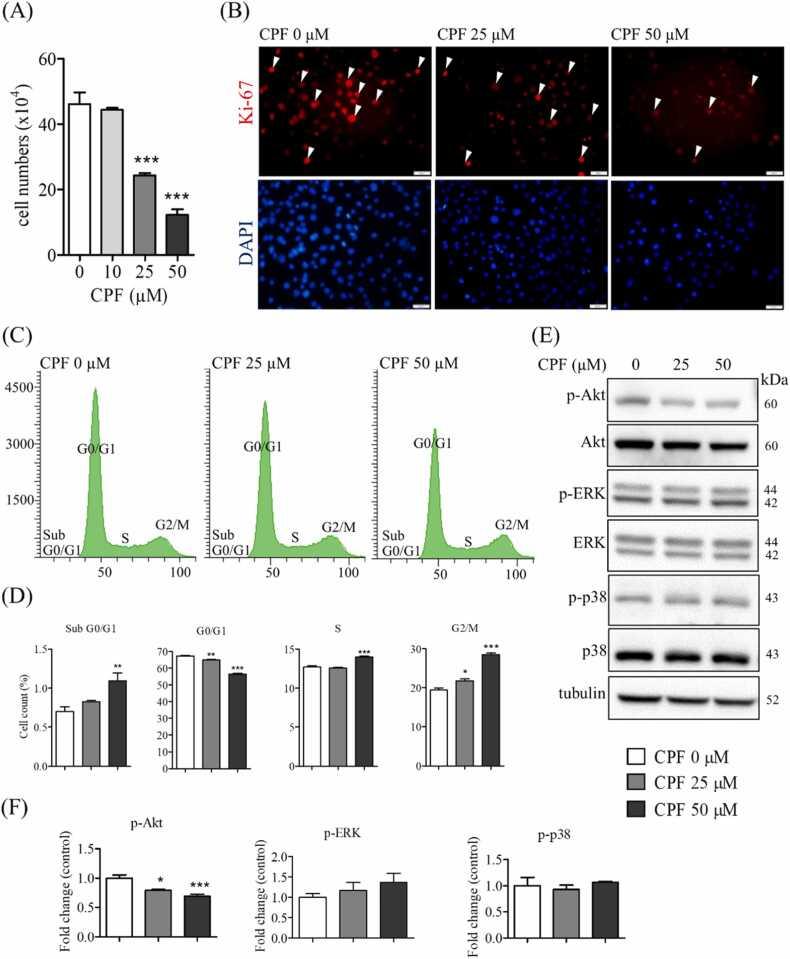
This study used the C2C12 myoblast cell line as a model for skeletal muscle stem cells. The myoblasts were treated with CPF at 0-100 µM for 24-72 h. Cell viability and proliferation were determined by MTT assay, cell counting, Ki-67 immunostaining, and flow cytometry. Reactive oxygen species (ROS) production was determined by HDCFDA assay, and mitochondrial stress-related gene expression determined by real-time polymerase chain reaction. Differentiated myotube formation was measured by immunostaining and western blotting.

RESULTS

Treatment with 50-100 µM CPF significantly decreased myoblast cell viability and cell proliferation 24 h after treatment. Flow cytometry revealed that CPF significantly decreased cells in G0/G1, but increased cell accumulation at Sub G0/G1, S, and G2/M cell cycle phases. In addition, CPF significantly increased ROS production and downregulated mitochondrial-related genes , , , and , but upregulated expression leading to caspase-3 activation. Moreover, 10-25 µM CPF significantly diminished myoblast differentiation by decreasing both the number and size of multinucleated myotubes. The myoblast differentiation markers myosin heavy chain and myogenin (but not MyoD) also decreased with CPF treatment. A possible mechanism of myoblast proliferation and differentiation inhibition by CPF may occur through inhibition of Akt phosphorylation.

CONCLUSION

CPF potentially abrogated myoblast proliferation and differentiation by inhibiting Akt phosphorylation. These findings raise concerns about the potential adverse effects of CPF contamination in agricultural products on consumers.

摘要

背景

毒死蜱(CPF)是一种广泛使用的有机磷杀虫剂,据报道会污染农产品,可通过胃肠道黏膜、呼吸道上皮和皮肤吸收。迄今为止,关于CPF对负责肌肉形成和再生的骨骼肌干细胞的影响的了解仍然有限。因此,本研究旨在探讨CPF对骨骼肌干细胞增殖、分化和线粒体应激的影响。

方法

本研究使用C2C12成肌细胞系作为骨骼肌干细胞模型。将成肌细胞用0-100µM的CPF处理24-72小时。通过MTT法、细胞计数、Ki-67免疫染色和流式细胞术测定细胞活力和增殖。通过HDCFDA法测定活性氧(ROS)的产生,并通过实时聚合酶链反应测定线粒体应激相关基因的表达。通过免疫染色和蛋白质免疫印迹法测量分化的肌管形成。

结果

用50-100µM CPF处理24小时后,成肌细胞活力和细胞增殖显著降低。流式细胞术显示,CPF显著减少G0/G1期细胞,但增加Sub G0/G1、S和G2/M细胞周期阶段的细胞积累。此外,CPF显著增加ROS产生并下调线粒体相关基因、、、和,但上调表达导致caspase-3激活。此外,10-25µM CPF通过减少多核肌管的数量和大小显著降低成肌细胞分化。CPF处理后,成肌细胞分化标志物肌球蛋白重链和肌细胞生成素(但不是肌分化抗原)也降低。CPF抑制成肌细胞增殖和分化的可能机制可能是通过抑制Akt磷酸化。

结论

CPF可能通过抑制Akt磷酸化消除成肌细胞增殖和分化。这些发现引发了人们对农产品中CPF污染对消费者潜在不利影响的担忧。

https://cdn.ncbi.nlm.nih.gov/pmc/blobs/cd53/12088814/ab8efe6bc672/ga1.jpg

文献AI研究员

20分钟写一篇综述,助力文献阅读效率提升50倍。

立即体验

用中文搜PubMed

大模型驱动的PubMed中文搜索引擎

马上搜索

文档翻译

学术文献翻译模型,支持多种主流文档格式。

立即体验