Suppr超能文献

细胞焦亡促进肝细胞癌的肿瘤进展和免疫逃逸:一项单细胞和空间转录组学研究

Pyroptosis drives tumor progression and immune evasion in Hepatocellular Carcinoma: a single-cell and spatial transcriptomic study.

作者信息

Tao Siyu, Yang Yunhao

机构信息

Department of Laboratory Medicine, Daping Hospital, Army Medical Center of PLA, Chongqing, China, 400042.

The First Clinical Medical College, Chongqing Medical University, Chongqing, China.

出版信息

Discov Oncol. 2025 May 20;16(1):834. doi: 10.1007/s12672-025-02421-6.

Abstract

BACKGROUND

Pyroptosis is a form of programmed cell death characterized by inflammasome activation and the release of inflammatory cytokines, which induce a strong immune response. Unlike apoptosis, pyroptosis can elicit potent immune stimulation, potentially playing a crucial role in anti-tumor immunity. However, it may also promote tumor progression by altering the tumor microenvironment and facilitating immune evasion. This study investigates pyroptosis-related gene expression in hepatocellular carcinoma (HCC), with a focus on identifying key genes that influence prognosis and tumor microenvironment dynamics.

METHODS

Single-cell RNA sequencing (scRNA-seq) data from 10 HCC patients were obtained from the GEO database (GSE149614), along with spatial transcriptomic data and bulk RNA-seq data from TCGA. We performed data processing and quality control using the Seurat package and applied machine learning techniques, including LASSO regression, to identify key pyroptosis-related genes. Functional analyses, including Gene Ontology (GO), KEGG, and GSVA, were conducted to explore biological pathways. Pyroptosis levels were quantified across cell types, and survival analysis was performed to evaluate prognostic impacts. Cell communication and immune infiltration were also assessed to understand the tumor microenvironment.

RESULTS

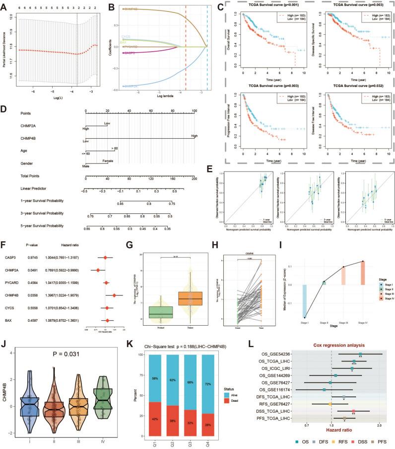
We identified CHMP4B as a key pyroptosis-related gene in HCC, significantly associated with poor prognosis. High CHMP4B expression was correlated with shorter overall survival (OS) and disease-free survival (DFS). Functional enrichment analysis showed that CHMP4B is involved in cell cycle regulation, DNA repair, and cytoskeletal organization. Spatial transcriptomics revealed heterogeneous CHMP4B expression in the tumor microenvironment, with higher levels found in advanced tumor stages. Moreover, high CHMP4B expression was associated with increased infiltration of immunosuppressive cells, such as monocytes and macrophages, and upregulation of immune checkpoint molecules (PD-L1, CTLA4), suggesting its role in promoting immune evasion.

CONCLUSIONS

Our findings highlight CHMP4B as a critical regulator of pyroptosis in HCC, influencing tumor progression and immune modulation. High CHMP4B expression may facilitate the development of an immunosuppressive microenvironment, enabling immune escape and tumor growth. The study underscores CHMP4B's potential as a prognostic biomarker and therapeutic target in HCC. However, the limited sample size calls for further validation using larger datasets and multi-omics approaches, such as proteomics and metabolomics, to fully elucidate its functional role in HCC pathogenesis.

摘要

背景

细胞焦亡是一种程序性细胞死亡形式,其特征为炎性小体激活和炎性细胞因子释放,可诱导强烈的免疫反应。与细胞凋亡不同,细胞焦亡可引发强大的免疫刺激,可能在抗肿瘤免疫中发挥关键作用。然而,它也可能通过改变肿瘤微环境和促进免疫逃逸来推动肿瘤进展。本研究调查肝细胞癌(HCC)中细胞焦亡相关基因的表达,重点是识别影响预后和肿瘤微环境动态的关键基因。

方法

从GEO数据库(GSE149614)获取10例HCC患者的单细胞RNA测序(scRNA-seq)数据,以及来自TCGA的空间转录组数据和批量RNA-seq数据。我们使用Seurat软件包进行数据处理和质量控制,并应用机器学习技术,包括LASSO回归,以识别关键的细胞焦亡相关基因。进行了功能分析,包括基因本体论(GO)、KEGG和GSVA,以探索生物学途径。对不同细胞类型的细胞焦亡水平进行定量,并进行生存分析以评估预后影响。还评估了细胞通讯和免疫浸润,以了解肿瘤微环境。

结果

我们确定CHMP4B是HCC中一个关键的细胞焦亡相关基因,与不良预后显著相关。CHMP4B高表达与较短的总生存期(OS)和无病生存期(DFS)相关。功能富集分析表明,CHMP4B参与细胞周期调控、DNA修复和细胞骨架组织。空间转录组学揭示了肿瘤微环境中CHMP4B表达的异质性,在肿瘤晚期阶段水平更高。此外,CHMP4B高表达与免疫抑制细胞(如单核细胞和巨噬细胞)的浸润增加以及免疫检查点分子(PD-L1、CTLA4)的上调相关,表明其在促进免疫逃逸中的作用。

结论

我们的研究结果突出了CHMP4B作为HCC中细胞焦亡的关键调节因子,影响肿瘤进展和免疫调节。CHMP4B高表达可能促进免疫抑制微环境的形成,使免疫逃逸和肿瘤生长成为可能。该研究强调了CHMP4B作为HCC预后生物标志物和治疗靶点的潜力。然而,样本量有限,需要使用更大的数据集和多组学方法(如蛋白质组学和代谢组学)进行进一步验证,以充分阐明其在HCC发病机制中的功能作用。

https://cdn.ncbi.nlm.nih.gov/pmc/blobs/cdc6/12092324/5d3a73af0dc2/12672_2025_2421_Fig1_HTML.jpg

文献AI研究员

20分钟写一篇综述,助力文献阅读效率提升50倍。

立即体验

用中文搜PubMed

大模型驱动的PubMed中文搜索引擎

马上搜索

文档翻译

学术文献翻译模型,支持多种主流文档格式。

立即体验