Suppr超能文献

评估 和 在优势多重耐药克隆B0/W148中的作用。 (你提供的原文中“ 和 ”这里表述不完整,可能存在信息缺失)

Evaluation of the role of and in the dominant multidrug-resistant clone B0/W148.

作者信息

Bonnet Isabelle, Orgeur Mickael, Brossier Florence, Sayes Fadel, Frigui Wafa, Madacki Jan, Varet Hugo, Chauffour Aurélie, Aubry Alexandra, Veziris Nicolas, Sougakoff Wladimir, Brosch Roland, Tournebize Régis

机构信息

Cimi-Paris, INSERM, U1135, Centre d'Immunologie et des Maladies Infectieuses, Sorbonne Université, Paris, France.

Centre National de Référence des Mycobactéries et de la Résistance des Mycobactéries aux Antituberculeux, Hôpital Pitié-Salpêtrière, Assistance Publique-Hôpitaux de Paris (AP-HP), Sorbonne-Université, Paris, France.

出版信息

Microbiol Spectr. 2025 Jul;13(7):e0322424. doi: 10.1128/spectrum.03224-24. Epub 2025 May 22.

Abstract

UNLABELLED

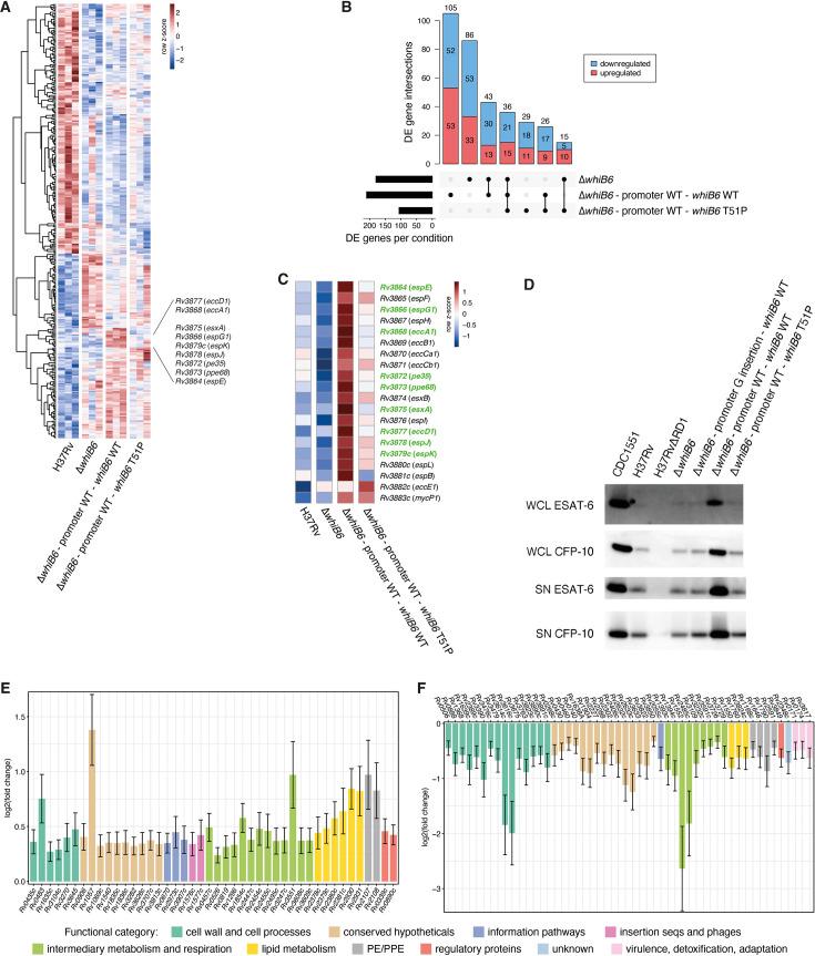
Multidrug-resistant (MDR) strains of represent an obstacle to eradicating tuberculosis (TB) due to the low treatment success rate of MDR TB. Among them, the MDR B0/W148 clone has recently evolved from the Beijing lineage 2 and is widely disseminated in Russia and Europe. To get more insights into the genetic factors underlying the evolutionary success of the MDR B0/W148 clone in addition to environmental and patient-related features, we focused on two mutations specific to this clone that are found in the transcriptional regulators WhiB6 and KdpDE and investigated in a H37Rv strain background the transcriptional profile associated with these mutations and their impact on the and growth characteristics. Through the construction and use of H37Rv∆, H37Rv∆, and complemented strains, neither mutation impaired the growth of in standard mycobacterial growth media. The mutation T51P in prevented the upregulation of 9 genes in the core region and 44 genes elsewhere in the genome, while the deletion of two nucleotides in leads to a fusion protein of KdpD with KdpE that inhibits the transcriptional activity of KdpE. Neither mutation led to hypervirulence in a mouse infection model. These results point to the role of other MDR B0/W148 specific mutations in the wide geographic diffusion of this clone and/or put in question a hypothesized hypervirulence as a driving factor for this large dissemination.

IMPORTANCE

Human tuberculosis (TB), caused by the bacterium , remains a global public health issue estimated to have been responsible for 1.25 million deaths in 2023. Multidrug-resistant (MDR) strains of , resistant to rifampicin and isoniazid, lead to lower treatment success. Among them, the MDR B0/W148 clone has widely disseminated in Russia and Europe. To get more insights into the genetic factors underlying the evolutionary success of this clone, we investigated two strain-specific mutations found in the transcriptional regulators WhiB6 and KdpDE. By constructing and analyzing laboratory strains carrying these specific mutations, we found numerous changes in their transcriptional profiles, whereas we observed only a little impact of these mutations on the virulence of in a mouse infection model. Our study provides new insights into the transcriptional landscape of the selected MDR strains, although no direct connection to virulence could be established.

摘要

未标记

耐多药(MDR)结核分枝杆菌菌株由于耐多药结核病的治疗成功率低,成为根除结核病(TB)的一个障碍。其中,MDR B0/W148克隆最近从北京家族2进化而来,在俄罗斯和欧洲广泛传播。为了更深入了解除环境和患者相关特征外,MDR B0/W148克隆进化成功背后的遗传因素,我们聚焦于该克隆特有的两个突变,这些突变存在于转录调节因子WhiB6和KdpDE中,并在H37Rv菌株背景下研究了与这些突变相关的转录谱及其对结核分枝杆菌生长特性的影响。通过构建和使用H37Rv∆whiB6、H37Rv∆kdpDE及互补菌株,在标准分枝杆菌生长培养基中,这两个突变均未损害结核分枝杆菌的生长。WhiB6中的T51P突变阻止了结核分枝杆菌核心区域9个基因和基因组其他位置44个基因的上调,而KdpDE中两个核苷酸的缺失导致KdpD与KdpE形成融合蛋白,抑制了KdpE的转录活性。在小鼠感染模型中,这两个突变均未导致高毒力。这些结果表明其他MDR B0/W148特异性突变在该克隆广泛地理扩散中的作用,和/或对假设的高毒力作为这种广泛传播的驱动因素提出质疑。

重要性

由结核分枝杆菌引起的人类结核病仍然是一个全球公共卫生问题,据估计2023年有125万人死于该病。耐多药(MDR)结核分枝杆菌菌株对利福平和异烟肼耐药,导致治疗成功率降低。其中,MDR B0/W148克隆已在俄罗斯和欧洲广泛传播。为了更深入了解该克隆进化成功背后的遗传因素,我们研究了在转录调节因子WhiB6和KdpDE中发现的两个菌株特异性突变。通过构建和分析携带这些特异性突变的实验室结核分枝杆菌菌株,我们发现它们的转录谱有许多变化,而在小鼠感染模型中,我们观察到这些突变对结核分枝杆菌毒力的影响很小。我们的研究为所选耐多药菌株的转录格局提供了新的见解,尽管无法建立与毒力的直接联系。

https://cdn.ncbi.nlm.nih.gov/pmc/blobs/4256/12210973/657ab6594fbb/spectrum.03224-24.f001.jpg

文献AI研究员

20分钟写一篇综述,助力文献阅读效率提升50倍。

立即体验

用中文搜PubMed

大模型驱动的PubMed中文搜索引擎

马上搜索

文档翻译

学术文献翻译模型,支持多种主流文档格式。

立即体验