Suppr超能文献

同一来源的CR-hvKP菌株毒力多态性机制。

Mechanism of virulence polymorphism in CR-hvKP strains from the same source.

作者信息

Fang Jianhua, Lai Hongyi, Deng Miao, Mei Yanfang, Chen Dehua, Hou Tieying, Xiang Tianxin

机构信息

Jiangxi Provincial Key Laboratory of Prevention and Treatment of Infectious Diseases, The First Affiliated Hospital, Jiangxi Medical College, Nanchang University, Nanchang, Jiangxi, China.

Infectious Diseases Department,The First Affiliated Hospital, Jiangxi Medical College, Nanchang University, Nanchang, Jiangxi, China.

出版信息

Microbiol Spectr. 2025 Jul;13(7):e0246424. doi: 10.1128/spectrum.02464-24. Epub 2025 May 23.

Abstract

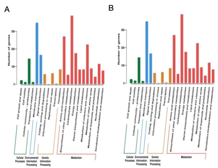
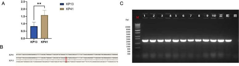
Carbapenem-resistant (CRKP) has become a major public health issue worldwide due to its high case fatality rate and transmissible nature. The plasmid containing drug-resistant and virulence genes obtained by CRKP can evolve into carbapenem-resistant hypervirulent (CR-hvKP), thus forming a new generation of superbacteria. However, systematic documentation of the mechanism of plasmid evolution that carries both drug resistance and virulence genes remains lacking. Fifty-four strains of CR-hvKP were collected here. The clinical data and bioinformatics were analyzed to explore the genomics and virulence plasmid evolution mechanism from the same source in the strains PFGE1-ST11-K64, PFGE2-ST11-K64, PFGE-ST11-K2, and PFGE-ST11-K47. The four groups from the same source exhibited virulent polymorphism, and mutations in the gene may account for virulence variations across the strains of the same source.IMPORTANCEThis study emphasizes that in the process of clinical anti-infective treatment, attention should be paid not only to the strain itself but also to the external environment of the strain, especially the targeted therapeutic dose and course of host antibacterial drugs, which provides the possibility of diversity for the evolution of bacterial virulence and is conducive to the spread and survival of the CR-hvKP strain.

摘要

耐碳青霉烯类肺炎克雷伯菌(CRKP)因其高病死率和可传播性已成为全球主要的公共卫生问题。CRKP获得的携带耐药和毒力基因的质粒可演变为耐碳青霉烯类高毒力肺炎克雷伯菌(CR-hvKP),从而形成新一代的超级细菌。然而,对于携带耐药和毒力基因的质粒进化机制仍缺乏系统性的记录。本研究收集了54株CR-hvKP菌株。通过分析临床数据和生物信息学,探索PFGE1-ST11-K64、PFGE2-ST11-K64、PFGE-ST11-K2和PFGE-ST11-K47菌株同源性的基因组学和毒力质粒进化机制。同一来源的四组菌株表现出毒力多态性, 基因中的突变可能是同一来源菌株间毒力差异的原因。重要性本研究强调,在临床抗感染治疗过程中,不仅要关注菌株本身,还要关注菌株的外部环境,特别是宿主抗菌药物的靶向治疗剂量和疗程,这为细菌毒力进化提供了多样性可能性,有利于CR-hvKP菌株的传播和存活。

https://cdn.ncbi.nlm.nih.gov/pmc/blobs/dbaa/12210850/b26820c531a8/spectrum.02464-24.f001.jpg

文献AI研究员

20分钟写一篇综述,助力文献阅读效率提升50倍。

立即体验

用中文搜PubMed

大模型驱动的PubMed中文搜索引擎

马上搜索

文档翻译

学术文献翻译模型,支持多种主流文档格式。

立即体验