Suppr超能文献

SLC16A7在膀胱癌中的抑癌功能及其泛癌分析

Tumor suppressing function of SLC16A7 in bladder cancer and its pan-cancer analysis.

作者信息

Xu Mingjie, Zhou Jiatong, Lv Jiancheng, Zhang Yu

机构信息

Department of Urology, First Affiliated Hospital, School of Medicine, Zhejiang University, Hangzhou, Zhejiang, China.

Department of Urology, Xiangshan Hospital of Wenzhou Medical University, Ningbo, Zhejiang, China.

出版信息

BMC Cancer. 2025 May 23;25(1):932. doi: 10.1186/s12885-025-14345-z.

Abstract

BACKGROUND

Bladder cancer (BCa), a prevalent malignancy of the urinary tract, is associated with high recurrence and mortality rates. SLC16A7, a member of the solute carrier family 16 (SLC16), encodes monocarboxylate transporters that are involved in the proton-coupled transport of metabolites, including lactate, pyruvate, and ketone bodies, across cell membranes. Evidence suggests that SLC16A7 exhibits variable expression in cancers and may influence tumor development, progression, and immune regulation. This study examined the role of SLC16A7 in cancer prognosis, progression, and immune regulation, focusing on BCa.

METHODS

A comprehensive analysis was conducted to evaluate the clinical and immunological relevance of SLC16A7 across multiple cancer types using data from 33 tumor datasets from 'The Cancer Genome Atlas (TCGA). ' Associations between SLC16A7 expression and clinicopathological features, prognostic indicators, tumor mutation burden (TMB), microsatellite instability (MSI), immune cell infiltration, and immune-related gene expression were systematically analyzed. Experimental validation was performed to assess SLC16A7 expression in the BCa tissues and cell lines. The prognostic value of SLC16A7 was confirmed using clinical follow-up data from an independent patient cohort. Functional studies included proliferation assays to investigate the effect of SLC16A7. CD8 + T cells were obtained from the peripheral blood of healthy donors and stimulated using CD3 and CD28 antibodies in combination with recombinant IL-2. To investigate the immunological role of SLC16A7, co-culture experiments were performed between BCa cells and activated CD8 + T cells. Additionally, CD8 + T cell chemotaxis assays and ELISA analyses were conducted to evaluate the immune responses mediated by SLC16A7.

RESULTS

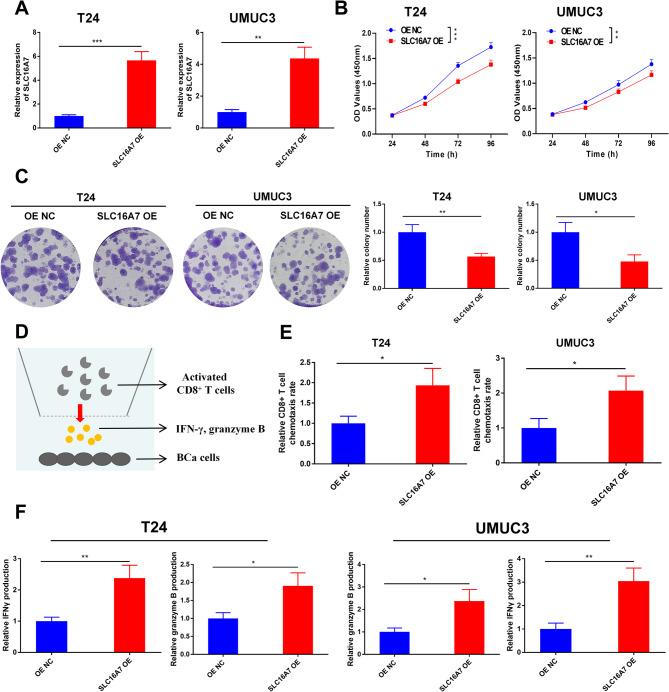
SLC16A7 expression was downregulated in 16 cancer types, including BCa, and upregulated in three cancer types. Its expression was significantly associated with tumor stage in four cancers and showed both positive and negative correlations with prognosis, depending on the cancer type. Genomic analyses revealed significant associations between SLC16A7 and TMB in 13 cancer types and MSI in 11 cancer types. Pathway enrichment analyses (Hallmark-GSEA and KEGG-GSEA) indicated strong associations between SLC16A7, immune responses, and tumor progression. Immune infiltration analysis showed a predominantly positive association between SLC16A7 expression and immune cell infiltration, except in low-grade gliomas (LGG). CIBERSORT analysis demonstrated that SLC16A7 expression correlated positively with resting memory CD4 T cells, eosinophils, monocytes, resting mast cells, and memory B cells and negatively with activated memory CD4 T cells, M1 macrophages, follicular helper T cells, M0 macrophages, and CD8 T cells. SLC16A7 expression was also significantly associated with the expression of immune-regulatory molecules. Experimental validation showed reduced SLC16A7 expression in BCa tissues and cell lines compared to that in their normal counterparts. Kaplan-Meier survival analysis indicated that higher SLC16A7 expression was correlated with better overall survival in patients with BCa. Functional assays revealed that SLC16A7 inhibited BCa cell progression and promoted the chemotaxis and tumor-killing ability of CD8 + T cells in the BCa tumor microenvironment (TME).

CONCLUSIONS

SLC16A7 exhibits tumor-suppressive properties, with downregulation in most cancers, and is associated with favorable prognosis and enhanced immune responses. SLC16A7 functions as a tumor suppressor in BCa and is associated with improved survival outcomes. These findings suggest that SLC16A7 is a potential biomarker for cancer diagnosis and prognosis.

摘要

背景

膀胱癌(BCa)是泌尿系统常见的恶性肿瘤,具有高复发率和死亡率。溶质载体家族16(SLC16)成员之一的SLC16A7编码单羧酸转运蛋白,参与包括乳酸、丙酮酸和酮体在内的代谢物跨细胞膜的质子偶联转运。有证据表明,SLC16A7在癌症中表现出可变表达,并可能影响肿瘤的发生、发展和免疫调节。本研究聚焦于膀胱癌,探讨SLC16A7在癌症预后、进展和免疫调节中的作用。

方法

利用来自“癌症基因组图谱(TCGA)”的33个肿瘤数据集的数据,进行综合分析,以评估SLC16A7在多种癌症类型中的临床和免疫学相关性。系统分析SLC16A7表达与临床病理特征、预后指标、肿瘤突变负荷(TMB)、微卫星不稳定性(MSI)、免疫细胞浸润及免疫相关基因表达之间的关联。进行实验验证以评估SLC16A7在膀胱癌组织和细胞系中的表达。使用来自独立患者队列的临床随访数据确认SLC16A7的预后价值。功能研究包括增殖试验以研究SLC16A7的作用。从健康供体的外周血中获取CD8 + T细胞,并使用CD3和CD28抗体联合重组IL-2进行刺激。为了研究SLC16A7的免疫作用,在膀胱癌细胞与活化的CD8 + T细胞之间进行共培养实验。此外,进行CD8 + T细胞趋化试验和ELISA分析以评估SLC16A7介导的免疫反应。

结果

SLC16A7在包括膀胱癌在内的16种癌症类型中表达下调,在3种癌症类型中表达上调。其表达在4种癌症中与肿瘤分期显著相关,并且根据癌症类型与预后呈现正相关和负相关。基因组分析揭示SLC16A7与13种癌症类型的TMB以及11种癌症类型的MSI之间存在显著关联。通路富集分析(Hallmark-GSEA和KEGG-GSEA)表明SLC16A7、免疫反应和肿瘤进展之间存在密切关联。免疫浸润分析显示,除低级别胶质瘤(LGG)外,SLC16A7表达与免疫细胞浸润主要呈正相关。CIBERSORT分析表明,SLC16A7表达与静息记忆CD4 T细胞、嗜酸性粒细胞、单核细胞、静息肥大细胞和记忆B细胞呈正相关,与活化记忆CD4 T细胞、M1巨噬细胞、滤泡辅助性T细胞、M0巨噬细胞和CD8 T细胞呈负相关。SLC16A7表达也与免疫调节分子的表达显著相关。实验验证显示,与正常对照相比,膀胱癌组织和细胞系中SLC16A7表达降低。Kaplan-Meier生存分析表明,SLC16A7表达较高与膀胱癌患者较好的总生存期相关。功能试验表明,SLC16A7抑制膀胱癌细胞进展,并促进膀胱肿瘤微环境(TME)中CD8 + T细胞的趋化和肿瘤杀伤能力。

结论

SLC16A7具有肿瘤抑制特性,在大多数癌症中表达下调,与良好的预后和增强的免疫反应相关。SLC16A7在膀胱癌中起肿瘤抑制作用,并与改善的生存结果相关。这些发现表明SLC16A7是癌症诊断和预后的潜在生物标志物。

https://cdn.ncbi.nlm.nih.gov/pmc/blobs/b7f8/12102997/311e8f7569d8/12885_2025_14345_Fig1_HTML.jpg

文献AI研究员

20分钟写一篇综述,助力文献阅读效率提升50倍。

立即体验

用中文搜PubMed

大模型驱动的PubMed中文搜索引擎

马上搜索

文档翻译

学术文献翻译模型,支持多种主流文档格式。

立即体验