Suppr超能文献

空间转录组分析揭示组蛋白去乙酰化酶抑制可调节小胶质细胞动态变化以保护小鼠免受缺血性中风影响。

Spatial Transcriptomic Analysis Reveals HDAC Inhibition Modulates Microglial Dynamics to Protect Against Ischemic Stroke in Mice.

作者信息

Jayaraj Kevin, Kumar Ritesh, Shyamasundar Sukanya, Arumugam Thiruma V, Polepalli Jai S, Dheen S Thameem

机构信息

Department of Anatomy, Yong Loo Lin School of Medicine, National University of Singapore, Singapore.

Centre for Cardiovascular Biology and Disease Research, Department of Microbiology, Anatomy, Physiology and Pharmacology, School of Agriculture, Biomedicine and Environment, La Trobe University, Bundoora, Victoria, Australia.

出版信息

Glia. 2025 Sep;73(9):1817-1840. doi: 10.1002/glia.70035. Epub 2025 May 26.

Abstract

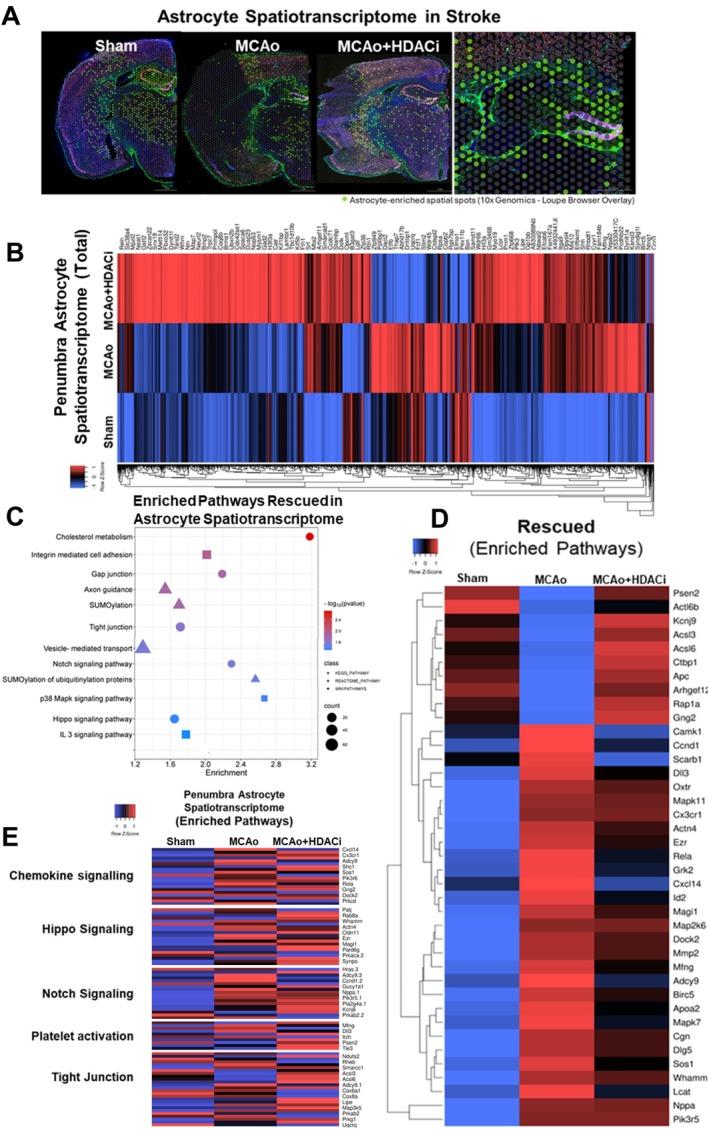
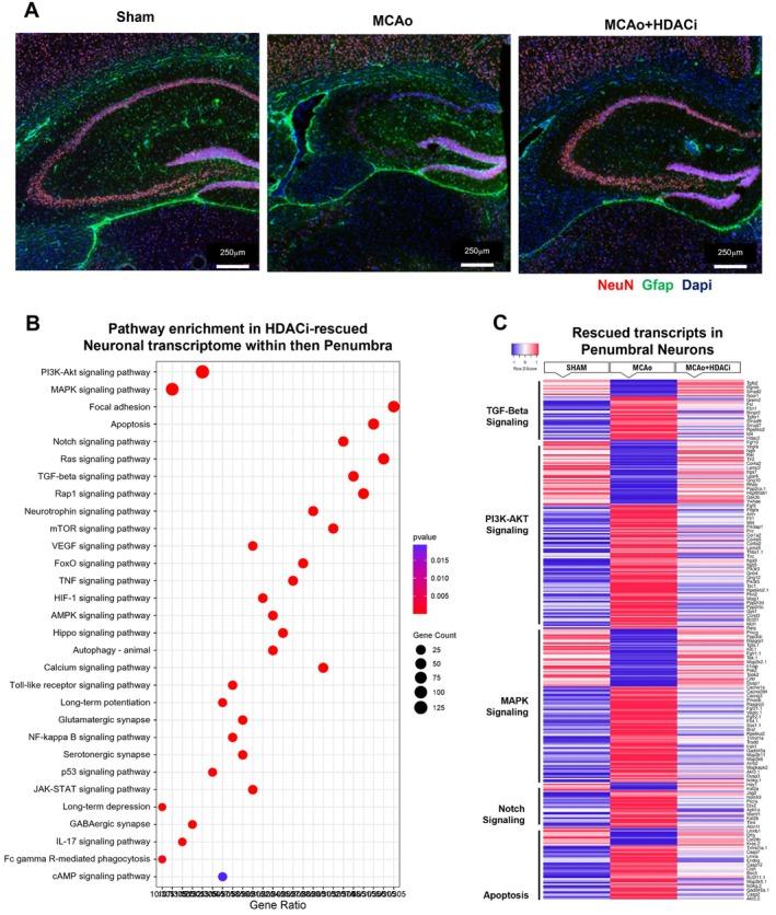
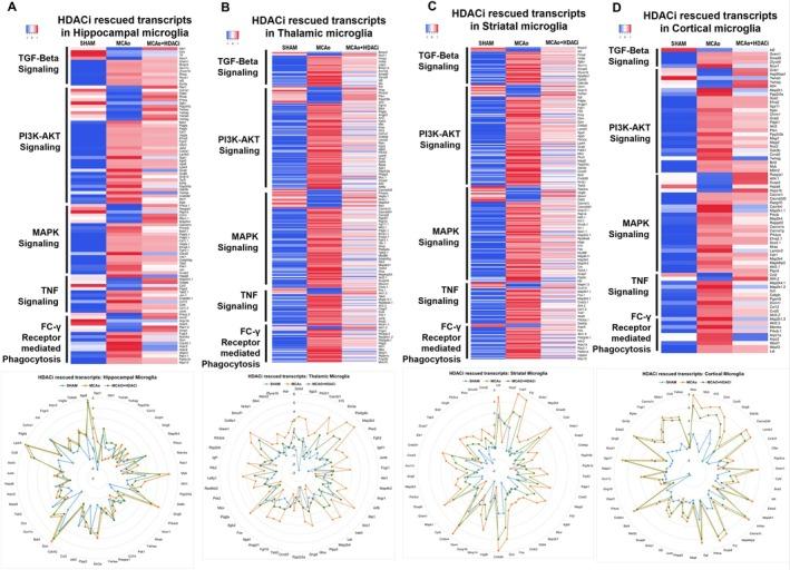
Ischemic stroke significantly contributes to global morbidity and disability through a cascade of neurological responses. Microglia, the immune modulators within the brain, exhibit dual roles in exacerbating and ameliorating ischemic injury through neuroinflammatory and neuroprotective roles, respectively. Despite emerging insights into microglia's role in neuronal support, the potential of epigenetic intervention to modulate microglial activity remains largely unexplored. We have previously shown that sodium butyrate, a histone deacetylase inhibitor (HDACi) epigenetically regulates the inflammatory response of microglia after ischemic stroke, and this study was aimed at characterizing the transcriptomic profiles of microglia and their spatial distribution in the stroke brain following HDACi administration. We hypothesized that the administration of HDACi epigenetically modulates microglial activation and a region-specific microglial phenotype in the stroke brain, shifting their phenotype from neurotoxic to neuroprotective and facilitating neuronal repair in the ischemic penumbra. Utilizing a rodent model of stroke, spatial transcriptomics and 3D morphometric reconstruction techniques were employed to investigate microglial responses in critical penumbral regions following HDACi administration. We found HDACi significantly altered the microglial transcriptomic landscape involving biological pathways of neuroinflammation, neuroprotection, and phagocytosis, as well as morphological phenotype, promoting a shift toward reparative, neurotrophic profiles within the ischemic penumbra. These changes were associated with enhanced neuronal survival and reduced neuroinflammation in specific regions in the ischemic brain. By elucidating the mechanisms through which HDACi influences microglial function, our findings propose therapeutic avenues for neuroprotection and rehabilitation in ischemic stroke, and possibly other neurodegenerative conditions that involve microglia-mediated neuroinflammation.

摘要

缺血性中风通过一系列神经反应对全球发病率和残疾率有显著影响。小胶质细胞作为大脑中的免疫调节因子,分别通过神经炎症和神经保护作用在加重和减轻缺血性损伤方面发挥双重作用。尽管对小胶质细胞在神经元支持中的作用有了新的认识,但表观遗传干预调节小胶质细胞活性的潜力在很大程度上仍未被探索。我们之前已经表明,组蛋白去乙酰化酶抑制剂(HDACi)丁酸钠可在表观遗传上调节缺血性中风后小胶质细胞的炎症反应,本研究旨在表征HDACi给药后小胶质细胞的转录组图谱及其在中风大脑中的空间分布。我们假设HDACi给药可在表观遗传上调节中风大脑中小胶质细胞的激活和区域特异性小胶质细胞表型,将其表型从神经毒性转变为神经保护,并促进缺血半暗带中的神经元修复。利用中风的啮齿动物模型,采用空间转录组学和3D形态计量重建技术来研究HDACi给药后关键半暗带区域的小胶质细胞反应。我们发现HDACi显著改变了小胶质细胞的转录组格局,涉及神经炎症、神经保护和吞噬作用的生物学途径以及形态表型,促进了缺血半暗带内朝着修复性、神经营养性特征的转变。这些变化与缺血性脑特定区域中神经元存活率的提高和神经炎症的减少有关。通过阐明HDACi影响小胶质细胞功能的机制,我们的研究结果为缺血性中风以及可能涉及小胶质细胞介导的神经炎症的其他神经退行性疾病的神经保护和康复提出了治疗途径。

https://cdn.ncbi.nlm.nih.gov/pmc/blobs/5c02/12313008/908fe354b256/GLIA-73-1817-g008.jpg

文献AI研究员

20分钟写一篇综述,助力文献阅读效率提升50倍。

立即体验

用中文搜PubMed

大模型驱动的PubMed中文搜索引擎

马上搜索

文档翻译

学术文献翻译模型,支持多种主流文档格式。

立即体验