Suppr超能文献

Zglp-1是斑马鱼性别逆转中一种新的关键转录调节因子。

Zglp-1 is a novel essential transcriptional regulator for sex reversal in zebrafish.

作者信息

Wang Yajun, Xu Gaoqian, Li Haoyi, Gao Jing, Du Xueqing, Jiang Wanyue, Ji Guangdong, Liu Zhenhui

机构信息

College of Marine Life Sciences, Key Laboratory of Evolution and Marine Biodiversity (Ministry of Education), Institute of Evolution and Marine Biodiversity, Ocean University of China, Qingdao, 266003 China.

Laoshan Laboratory, Qingdao, 266237 China.

出版信息

Mar Life Sci Technol. 2025 May 12;7(2):256-270. doi: 10.1007/s42995-025-00299-5. eCollection 2025 May.

Abstract

UNLABELLED

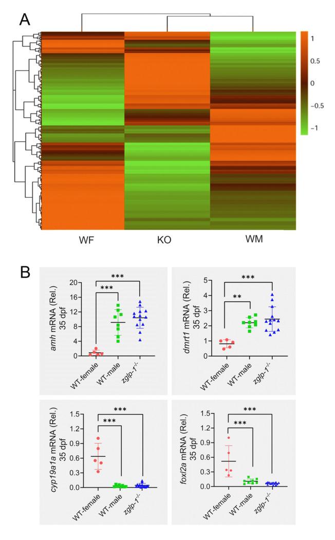
Sex determination and differentiation play crucial biological roles in sexual reproduction in vertebrates, including zebrafish. Nevertheless, the intricate molecular mechanisms governing these processes have remained enigmatic. In this study, we showed a pivotal role played by zinc finger GATA-like protein-1 (Zglp-1) in sex differentiation in zebrafish. Our findings revealed that homozygous mutants having no Zglp-1 exhibited a female-to-male sex reversal, ultimately resulting in the development of fertile males. Within the pivotal phase of sexual differentiation, zebrafish demonstrated a gene expression pattern that was skewed toward a male phenotype. Notably, the expression of was upregulated, while the expression of was not sustained. Furthermore, our data revealed a direct interaction between the zinc fingers of Zglp-1 and Sf-1, which inhibited the ability of Sf-1 to activate the promoter. This interaction was crucial for regulating sex differentiation. Moreover, we observed alterations in gonadal cell proliferation and apoptosis in zebrafish, which partially contributed to the sexual fate selection. Overall, our findings firmly established Zglp-1 as a crucial regulator of sex differentiation in zebrafish, offering deep insights into the intricate molecular mechanisms that govern sex determination and differentiation in vertebrates.

SUPPLEMENTARY INFORMATION

The online version contains supplementary material available at 10.1007/s42995-025-00299-5.

摘要

未标记

性别决定和分化在包括斑马鱼在内的脊椎动物的有性生殖中发挥着关键的生物学作用。然而,控制这些过程的复杂分子机制仍然是个谜。在这项研究中,我们展示了锌指GATA样蛋白-1(Zglp-1)在斑马鱼性别分化中所起的关键作用。我们的研究结果表明,没有Zglp-1的纯合突变体表现出从雌性到雄性的性逆转,最终导致可育雄性的发育。在性别分化的关键阶段,斑马鱼表现出偏向雄性表型的基因表达模式。值得注意的是,[具体基因1]的表达上调,而[具体基因2]的表达没有持续。此外,我们的数据揭示了Zglp-1的锌指与Sf-1之间的直接相互作用,这种相互作用抑制了Sf-1激活[具体基因3]启动子的能力。这种相互作用对于调节性别分化至关重要。此外,我们观察到斑马鱼性腺细胞增殖和凋亡的变化,这部分促成了性命运的选择。总体而言,我们的研究结果牢固地确立了Zglp-1作为斑马鱼性别分化的关键调节因子,为控制脊椎动物性决定和分化的复杂分子机制提供了深刻见解。

补充信息

在线版本包含可在10.1007/s42995-025-00299-5获取的补充材料。

https://cdn.ncbi.nlm.nih.gov/pmc/blobs/f011/12102022/fe5bef2072a3/42995_2025_299_Fig1_HTML.jpg

文献AI研究员

20分钟写一篇综述,助力文献阅读效率提升50倍。

立即体验

用中文搜PubMed

大模型驱动的PubMed中文搜索引擎

马上搜索

文档翻译

学术文献翻译模型,支持多种主流文档格式。

立即体验