Suppr超能文献

来自进化枝III和IV的液泡蛋白酶及其与自噬的关系。

Vacuolar Proteases of from Clades III and IV and Their Relationship with Autophagy.

作者信息

Clark-Flores Daniel, Vidal-Montiel Alvaro, Mondragón-Flores Ricardo, Valentín-Gómez Eulogio, Hernández-Rodríguez César, Juárez-Montiel Margarita, Villa-Tanaca Lourdes

机构信息

Laboratorio de Biología Molecular de Bacterias y Levaduras, Departamento de Microbiología, Escuela Nacional de Ciencias Biológicas, Instituto Politécnico Nacional, Prol. de Carpio y Plan de Ayala. Col. Sto. Tomás, Ciudad de México 11340, Mexico.

Departamento de Bioquímica, Centro de Investigación y de Estudios Avanzados del Instituto Politécnico Nacional (CINVESTAV-IPN), Av. IPN No. 2508, Ciudad de México 07360, Mexico.

出版信息

J Fungi (Basel). 2025 May 18;11(5):388. doi: 10.3390/jof11050388.

Abstract

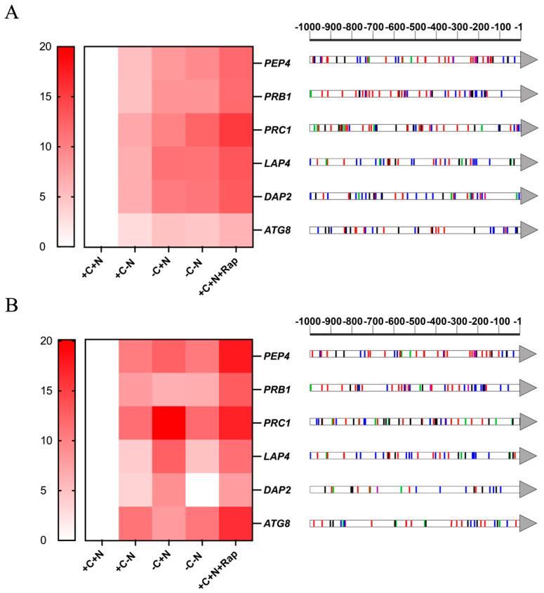
is a multidrug-resistant pathogen with a high mortality rate and widespread distribution. Additionally, it can persist on inert surfaces for extended periods, facilitating its transmissibility in hospital settings. Autophagy is a crucial cellular mechanism that enables fungal survival under adverse conditions. A fundamental part of this process is mediated by vacuolar proteases, which play an essential role in the degradation and recycling of cellular components. The present work explores the relationship between vacuolar peptidases and autophagy, aiming to establish a precedent for understanding the survival mechanisms of this emerging fungus. Thus, eight genes encoding putative vacuolar peptidases in the genomes were identified: , , , , , , , and . Analysis of the protein domains and their phylogenetic relationships suggests that these enzymes are orthologs of vacuolar peptidases. Notably, both vacuolar protease gene expression and the proteolytic activity of cell-free extracts increased under nutritional stress and rapamycin. An increase in the expression of the gene and the presence of autophagic bodies were also observed. These results suggest that proteases could play a role in yeast autophagy and survival during starvation conditions.

摘要

是一种具有高死亡率和广泛分布的多重耐药病原体。此外,它可以在惰性表面长期存活,这有利于其在医院环境中的传播。自噬是一种关键的细胞机制,能使真菌在不利条件下存活。这一过程的一个基本部分由液泡蛋白酶介导,液泡蛋白酶在细胞成分的降解和再循环中起重要作用。本研究探讨了液泡肽酶与自噬之间的关系,旨在为理解这种新兴真菌的生存机制开创先例。因此,在基因组中鉴定出了八个编码假定液泡肽酶的基因: 、 、 、 、 、 、 和 。对蛋白质结构域及其系统发育关系的分析表明,这些酶是液泡肽酶的直系同源物。值得注意的是,在营养应激和雷帕霉素作用下,液泡蛋白酶基因表达和无细胞提取物的蛋白水解活性均增加。还观察到 基因表达增加和自噬体的存在。这些结果表明,蛋白酶可能在饥饿条件下酵母自噬和存活中发挥作用。

https://cdn.ncbi.nlm.nih.gov/pmc/blobs/97c8/12113386/697039fda8d5/jof-11-00388-g001.jpg

文献AI研究员

20分钟写一篇综述,助力文献阅读效率提升50倍。

立即体验

用中文搜PubMed

大模型驱动的PubMed中文搜索引擎

马上搜索

文档翻译

学术文献翻译模型,支持多种主流文档格式。

立即体验