Suppr超能文献

多组学分析揭示了在单盲随机安慰剂对照治疗性血浆置换反应中有助于生物年龄逆转的生物标志物。

Multi-Omics Analysis Reveals Biomarkers That Contribute to Biological Age Rejuvenation in Response to Single-Blinded Randomized Placebo-Controlled Therapeutic Plasma Exchange.

作者信息

Fuentealba Matias, Kiprov Dobri, Schneider Kevin, Mu Wei-Chieh, Kumaar Prasanna Ashok, Kasler Herbert, Burton Jordan B, Watson Mark, Halaweh Heather, King Christina D, Yüksel Zehra Stara, Roska-Pamaong Chelo, Schilling Birgit, Verdin Eric, Furman David

机构信息

Buck Institute for Research on Aging, Novato, California, USA.

Global Apheresis Inc., Mill Valley, California, USA.

出版信息

Aging Cell. 2025 Aug;24(8):e70103. doi: 10.1111/acel.70103. Epub 2025 May 27.

Abstract

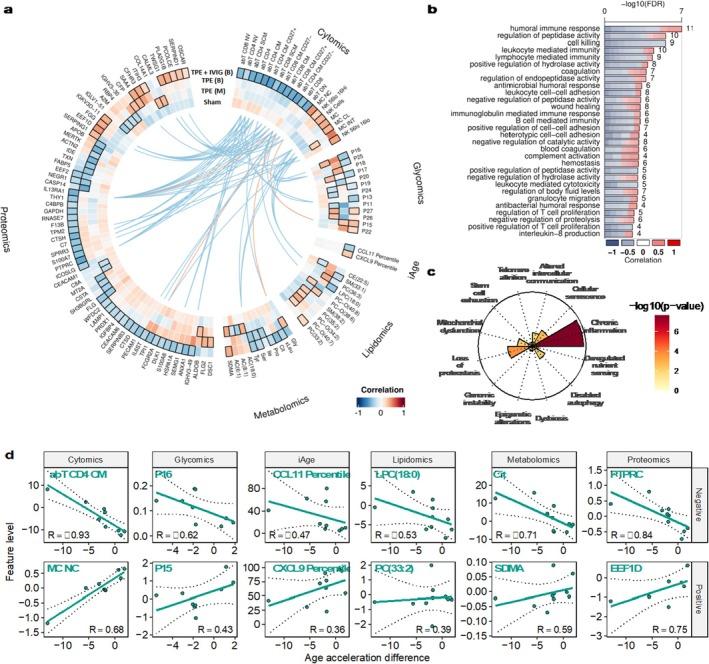
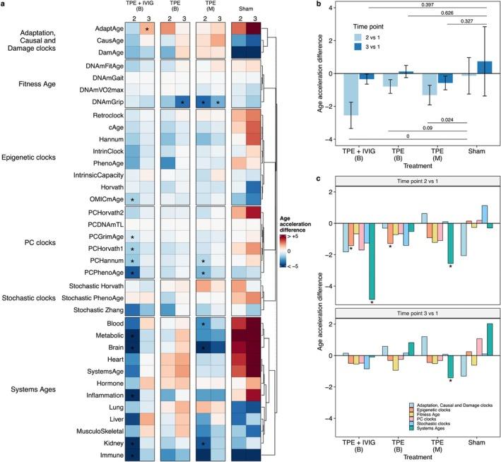
We conducted a randomized, placebo-controlled trial to assess the safety and biological age (BA) effects of various therapeutic plasma exchange (TPE) regimens in healthy adults over 50. Participants received bi-weekly TPE with or without intravenous immunoglobulin (IVIG), monthly TPE, or placebo. Randomization was based on entry date, and treatments were blinded to maintain objectivity. Primary objectives were to assess long-term TPE safety and changes in biological clocks. Secondary goals included identifying optimal regimens. Exploratory analyses profiled baseline clinical features and longitudinal changes across the epigenome, proteome, metabolome, glycome, immune cytokines, iAge, and immune cell composition. We demonstrate in 42 individuals randomized to various treatment arms or placebo that long-term TPE was found to be safe, with only two adverse events requiring discontinuation and one related to IVIG. TPE significantly improved biological age markers, with 15 epigenetic clocks showing rejuvenation compared to placebo (FDR < 0.05). Biweekly TPE combined with intravenous immunoglobulin (TPE-IVIG) proved most effective, inducing coordinated cellular and molecular responses, reversing age-related immune decline, and modulating proteins linked to chronic inflammation. Integrative analysis identified baseline biomarkers predictive of positive outcomes, suggesting TPE-IVIG is particularly beneficial for individuals with poorer initial health status. This is the first multi-omics study to examine various TPE modalities to slow epigenetic biologic clocks, which demonstrate biological age rejuvenation and the molecular features associated with this rejuvenation. Trial Registration: Registered trial NCT06534450 on clinicaltrials.gov under the purview of the Diagnostic Investigational Review Board.

摘要

我们进行了一项随机、安慰剂对照试验,以评估不同治疗性血浆置换(TPE)方案对50岁以上健康成年人的安全性和生物学年龄(BA)影响。参与者接受每两周一次的TPE,同时给予或不给予静脉注射免疫球蛋白(IVIG),每月一次的TPE,或安慰剂。随机分组基于入组日期,治疗过程采用盲法以保持客观性。主要目标是评估长期TPE的安全性以及生物钟的变化。次要目标包括确定最佳方案。探索性分析描绘了基线临床特征以及表观基因组、蛋白质组、代谢组、糖组、免疫细胞因子、iAge和免疫细胞组成的纵向变化。我们在42名随机分配到不同治疗组或安慰剂组的个体中发现,长期TPE是安全的,只有两例不良事件需要停药,其中一例与IVIG有关。TPE显著改善了生物学年龄标志物,与安慰剂相比,有15个表观遗传时钟显示出年轻化(错误发现率<0.05)。每两周一次的TPE联合静脉注射免疫球蛋白(TPE-IVIG)被证明最有效,可诱导协调的细胞和分子反应,逆转与年龄相关的免疫衰退,并调节与慢性炎症相关的蛋白质。综合分析确定了预测积极结果的基线生物标志物,表明TPE-IVIG对初始健康状况较差的个体特别有益。这是第一项研究各种TPE模式以延缓表观遗传生物钟的多组学研究,该研究证明了生物学年龄的年轻化以及与此年轻化相关的分子特征。试验注册:在诊断研究审查委员会的监督下,在clinicaltrials.gov上注册的试验NCT06534450。

https://cdn.ncbi.nlm.nih.gov/pmc/blobs/457a/12341816/3ca154ca8f4a/ACEL-24-e70103-g003.jpg

文献AI研究员

20分钟写一篇综述,助力文献阅读效率提升50倍。

立即体验

用中文搜PubMed

大模型驱动的PubMed中文搜索引擎

马上搜索

文档翻译

学术文献翻译模型,支持多种主流文档格式。

立即体验