Suppr超能文献

[F]-氟代胸苷正电子发射断层扫描([F]-FLT-PET)用于评估化疗顺序对三阴性乳腺癌小鼠模型联合治疗疗效的影响。

[F]-FLT-PET to evaluate how the sequencing of chemotherapies impacts the efficacy of combination treatment in mouse models of triple-negative breast cancer.

作者信息

Lu Yun, Moye Jonathan, Massicano Adriana V F, Gallegos Carlos A, Lynch Shannon E, Song Patrick N, Samuel Sharon, Sorace Anna G

机构信息

Department of Radiology, University of Alabama at Birmingham, Birmingham, AL 35233, USA.

Department of Radiology, University of Alabama at Birmingham, Birmingham, AL 35233, USA; Graduate Biomedical Sciences, University of Alabama at Birmingham, Birmingham, AL 35233, USA.

出版信息

Neoplasia. 2025 Aug;66:101184. doi: 10.1016/j.neo.2025.101184. Epub 2025 May 27.

Abstract

INTRODUCTION

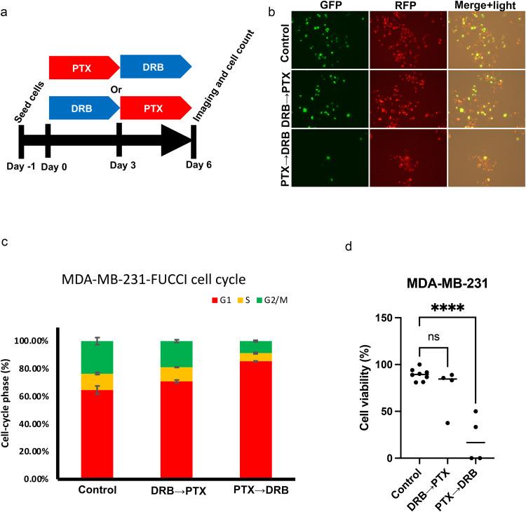
Triple-negative breast cancer (TNBC) lacks targeted therapies due to an absence of biomarkers, making chemotherapy the primary treatment option for early-stage cancer. This study evaluates whether the order and sequence of combination chemotherapy-doxorubicin (DRB) and paclitaxel (PTX)-affects treatment efficacy in TNBC.

METHODS

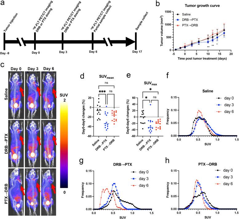
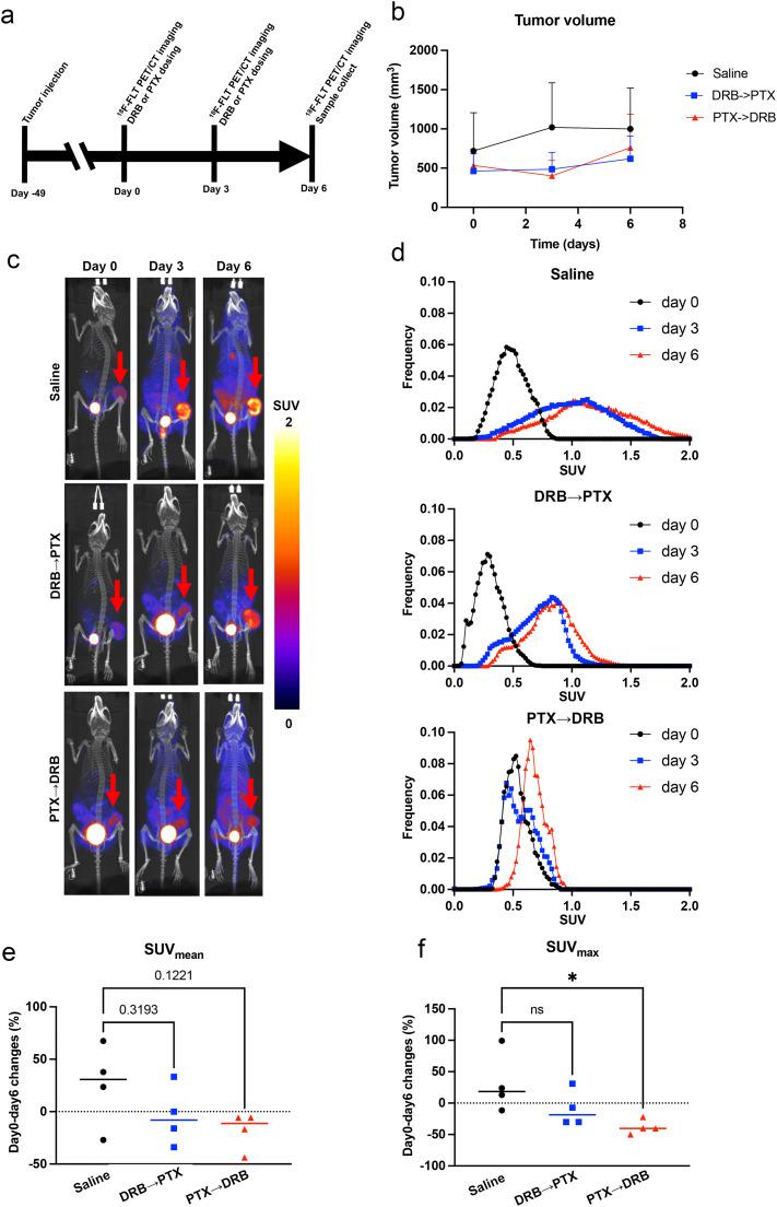
In vitro and in vivo models (MDA-MB-231 human and 4T1 syngeneic mouse TNBC) were used to assess treatment efficacy across three groups: saline control, DRB→PTX, and PTX→DRB. [F]fluorothymidine (FLT) Positron emission tomography (PET) imaging was performed at baseline, day 3, and day 6 to monitor changes in tumor proliferation, and flow cytometry on day 6 examined immune profile differences in endpoint cohorts. Statistical significance was evaluated using the ANOVA and Kolmogorov-Smirnov test.

RESULTS

In vitro experiments showed PTX→DRB treatment significantly reduced S/G2/M cell cycles and cancer cell viability. The MDA-MB-231 tumor model showed that PTX→DRB treatment significantly decreased cell proliferation and tumor heterogeneity comparing day 6 to baseline. In 4T1 models, DRB→PTX suppressed tumor growth and enhanced B cell and macrophage recruitment in immunocompetent but not immunocompromised mice. In both models, [F]-FLT-PET plays a crucial role in directing the sequencing of chemotherapy in TNBC.

CONCLUSIONS

Our study highlights the immune system's critical role in enhancing chemotherapy's efficacy. It provides compelling evidence that imaging can guide the sequencing of therapies by tracking changes in cellular proliferation and the heterogeneity of tumor response. This approach underscores the potential to refine treatment strategies for improved therapeutic outcomes.

摘要

引言

三阴性乳腺癌(TNBC)因缺乏生物标志物而缺乏靶向治疗方法,这使得化疗成为早期癌症的主要治疗选择。本研究评估联合化疗(阿霉素(DRB)和紫杉醇(PTX))的顺序是否会影响TNBC的治疗效果。

方法

使用体外和体内模型(MDA-MB-231人源和4T1同基因小鼠TNBC模型)评估三组的治疗效果:生理盐水对照组、DRB→PTX组和PTX→DRB组。在基线、第3天和第6天进行[F]氟胸苷(FLT)正电子发射断层扫描(PET)成像,以监测肿瘤增殖的变化,并在第6天通过流式细胞术检查终点队列中的免疫谱差异。使用方差分析和柯尔莫哥洛夫-斯米尔诺夫检验评估统计学显著性。

结果

体外实验表明,PTX→DRB治疗显著减少了S/G2/M细胞周期和癌细胞活力。MDA-MB-231肿瘤模型显示,与基线相比,PTX→DRB治疗在第6天时显著降低了细胞增殖和肿瘤异质性。在4T1模型中,DRB→PTX在免疫健全而非免疫受损的小鼠中抑制了肿瘤生长并增强了B细胞和巨噬细胞的募集。在两种模型中,[F]-FLT-PET在指导TNBC化疗顺序方面都起着关键作用。

结论

我们的研究强调了免疫系统在增强化疗疗效方面的关键作用。它提供了令人信服的证据,表明成像可以通过跟踪细胞增殖变化和肿瘤反应的异质性来指导治疗顺序。这种方法强调了优化治疗策略以改善治疗结果的潜力。

https://cdn.ncbi.nlm.nih.gov/pmc/blobs/4408/12159234/dd1b6f67c82c/gr1.jpg

文献AI研究员

20分钟写一篇综述,助力文献阅读效率提升50倍。

立即体验

用中文搜PubMed

大模型驱动的PubMed中文搜索引擎

马上搜索

文档翻译

学术文献翻译模型,支持多种主流文档格式。

立即体验