Suppr超能文献

引起墨西哥儿科患者血流感染的大肠杆菌:分子分型、抗菌药物耐药性、毒力因子及临床特征

Escherichia coli causing bloodstream infections in Mexican paediatric patients: molecular typing, antimicrobial resistance, virulence factors, and clinical features.

作者信息

Belmont-Monroy Laura, Merida-Vieyra Jocelin, Bautista-Hernandez Ruben, Mateo-Arreola Josúe Adonis, de Colsa-Ranero Agustín, Medina-Vera Isabel, Jandete-Martinez Erik Emmanuel, Aquino-Andrade Alejandra

机构信息

Laboratory of Molecular Microbiology, Instituto Nacional de Pediatria, Mexico City, Mexico.

Department of Pediatric Infectious Diseases, Instituto Nacional de Pediatria, Mexico City, Mexico.

出版信息

BMC Infect Dis. 2025 May 27;25(1):764. doi: 10.1186/s12879-025-11163-3.

Abstract

BACKGROUND

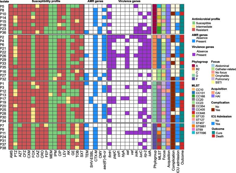
Escherichia coli is one of the main pathogens causing bloodstream infections (BSIs) in paediatric patients. It is classified into pathogenic (B2, D and F) and commensal (A, B1 and C) phylogroups, with virulence mainly attributed to adhesins, toxins and iron acquisition systems. In recent years, the global spread of high-risk clones such as ST131 and ST405, often associated with extended-spectrum beta-lactamases (ESBLs), has contributed to increased resistance and limited treatment options. The BSI mortality rate in children varies from 14 to 21.6%. This study aimed to describe resistant mechanisms; virulence factors and clonal distribution of E. coli isolates that cause BSIs in children in Mexico and clinical features.

METHODS

Thirty-eight ceftriaxone (CRO)-resistant E. coli isolates were included. Beta-lactamase and virulence genes were detected by PCR. Molecular typing included phylogroup determination, sequence types (ST), and pulsed-field gel electrophoresis (PFGE). Clinical information was acquired.

RESULTS

CTX-M was the most frequently identified beta-lactamase (82%) and aac(6')-Ib-cr was present in 45%. Phylogroup distribution was A (21.1%), C (7.9%), D (28.9%), B2 (23.7%), and F (18.4%). The most common virulence factor was fimH (71%), while papC, sat and irp2 were significantly more frequently in the pathogenic phylogroups (P = 0.029, 0.011 and 0.006, respectively). PFGE identified 5 clusters, 20 non-related isolates and 4 non-typeable. Predominant clonal complexes (CC) were CC405 (23.7%) and CC131 (21.1%), with 82% of isolates belonging to high-risk clones. Survival rates differed significantly with moderate high-grade fever (P = 0.022). All patients who died had complications, compared to 34.8% of survivors (P < 0.0001). Mortality was higher in adolescents (53.3%), patients with leukaemia or lymphoma (40%), those with hospital-acquired infections (86.8%), those with an abdominal or pulmonary focus (33.3% each). No significant differences were found in of haematological parameters.

CONCLUSIONS

Both commensal and pathogenic E. coli strains cause BSIs in paediatric patients with underlying diseases. Resistance to 3GCs and 4GCs is mainly mediated by CTX-M, hence treatment with carbapenems was used. Infection-related deaths were more frequent in patients infected by pathogenic phylogroups, where papC, sat, and irp2 were more prevalent. High-risk clones were widely distributed among isolates.

摘要

背景

大肠杆菌是引起儿科患者血流感染(BSIs)的主要病原体之一。它被分为致病(B2、D和F)和共生(A、B1和C)菌系,其毒力主要归因于黏附素、毒素和铁获取系统。近年来,诸如ST131和ST405等高风险克隆在全球的传播,常与超广谱β-内酰胺酶(ESBLs)相关,导致耐药性增加且治疗选择有限。儿童BSIs的死亡率在14%至21.6%之间。本研究旨在描述墨西哥儿童中引起BSIs的大肠杆菌分离株的耐药机制、毒力因子、克隆分布及临床特征。

方法

纳入38株对头孢曲松(CRO)耐药的大肠杆菌分离株。通过聚合酶链反应(PCR)检测β-内酰胺酶和毒力基因。分子分型包括菌系确定、序列类型(ST)和脉冲场凝胶电泳(PFGE)。获取临床信息。

结果

CTX-M是最常鉴定出的β-内酰胺酶(82%),45%的菌株存在aac(6')-Ib-cr。菌系分布为A(21.1%)、C(7.9%)、D(28.9%)、B2(23.7%)和F(18.4%)。最常见的毒力因子是fimH(71%),而papC、sat和irp2在致病菌系中显著更常见(分别为P = 0.029、0.011和0.006)。PFGE鉴定出5个簇、20株不相关分离株和4株不可分型株。主要的克隆复合体(CC)是CC405(23.7%)和CC131(21.1%),82%的分离株属于高风险克隆。中度高热患者的生存率有显著差异(P = 0.022)。所有死亡患者均有并发症,而幸存者中这一比例为34.8%(P < 0.0001)。青少年(53.3%)、白血病或淋巴瘤患者(40%)、医院获得性感染患者(86.8%)、有腹部或肺部病灶的患者(各33.3%)的死亡率更高。血液学参数未发现显著差异。

结论

共生和致病的大肠杆菌菌株均可引起患有基础疾病的儿科患者发生BSIs。对第三代头孢菌素(3GCs)和第四代头孢菌素(4GCs)的耐药主要由CTX-M介导,因此使用碳青霉烯类进行治疗。致病菌系感染的患者中与感染相关的死亡更常见,其中papC、sat和irp2更普遍。高风险克隆在分离株中广泛分布。

https://cdn.ncbi.nlm.nih.gov/pmc/blobs/45f6/12117857/36246547398a/12879_2025_11163_Fig1_HTML.jpg

文献AI研究员

20分钟写一篇综述,助力文献阅读效率提升50倍。

立即体验

用中文搜PubMed

大模型驱动的PubMed中文搜索引擎

马上搜索

文档翻译

学术文献翻译模型,支持多种主流文档格式。

立即体验