Suppr超能文献

基于机器学习构建脓毒症中调节性T细胞相关基因的诊断模型

Construction of Diagnostic Model for Regulatory T Cell-Related Genes in Sepsis Based on Machine Learning.

作者信息

Wang Xuesong, Guo Zhe, Wang Xinrui, Wang Zhong

机构信息

Beijing Tsinghua Changgung Hospital, School of Clinical Medicine, Tsinghua University, Beijing 100084, China.

出版信息

Biomedicines. 2025 Apr 27;13(5):1060. doi: 10.3390/biomedicines13051060.

Abstract

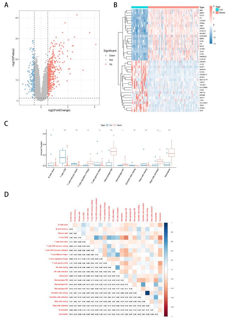
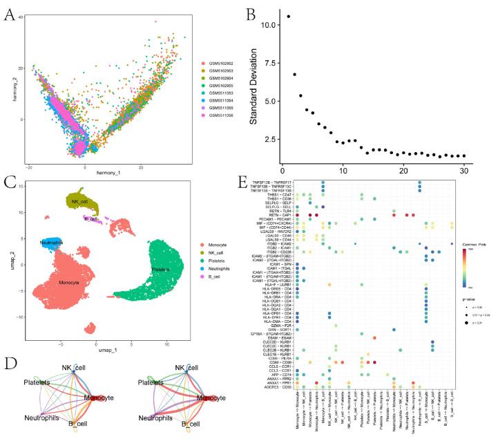
: Sepsis is a complex syndrome caused by a severe infection that occurs with a severe inflammatory response. Regulatory T cells (Tregs) have immunosuppressive effects and play a crucial role in modulating the immune response. There-fore, the number of Tregs is significantly increased in sepsis patients. : This paper aims to identify Tregs associated with the diagnosis of sepsis. For this purpose, transcriptional data from the GEO database for sepsis and its controls were downloaded and subjected to differential expression analysis. Immuno-infiltration analysis of the obtained DEGs revealed that Tregs were significantly different in sepsis and its controls. To further explore the cellular landscape and interactions in sepsis, single-cell RNA sequencing (scRNA-seq) data were analyzed. We identified key cell types and their interactions, including Tregs, using cell-cell communication analysis tools such as CellChat. This analysis provided in-sights into the dynamic changes in immune cell populations and their communication networks in sepsis. Thus, we utilized multiple machine learning algorithms to screen and extract Treg-related genes associated with sepsis diagnosis. We then performed both in-ternal and external validation tests. The final diagnostic model was constructed with high diagnostic accuracy (accuracy of 0.9615). Furthermore, we verified the diagnostic gene via a qPCR experiment. : This paper elucidates the potential diagnostic targets associated with Tregs in sepsis progression and provides comprehensive understanding of the immune cell interactions in sepsis through scRNA-seq analysis.

摘要

脓毒症是一种由严重感染引起的复杂综合征,伴有严重的炎症反应。调节性T细胞(Tregs)具有免疫抑制作用,在调节免疫反应中起关键作用。因此,脓毒症患者体内Tregs数量显著增加。本文旨在鉴定与脓毒症诊断相关的Tregs。为此,从基因表达综合数据库(GEO数据库)下载了脓毒症及其对照的转录数据,并进行差异表达分析。对获得的差异表达基因(DEGs)进行免疫浸润分析,结果显示脓毒症及其对照中Tregs存在显著差异。为了进一步探究脓毒症中的细胞图谱和细胞间相互作用,我们分析了单细胞RNA测序(scRNA-seq)数据。我们使用诸如CellChat等细胞间通讯分析工具,鉴定了关键细胞类型及其相互作用,包括Tregs。该分析为脓毒症中免疫细胞群体及其通讯网络的动态变化提供了见解。因此,我们利用多种机器学习算法筛选并提取与脓毒症诊断相关的Treg相关基因。然后我们进行了内部和外部验证测试。最终构建的诊断模型具有较高的诊断准确性(准确率为0.9615)。此外,我们通过定量聚合酶链反应(qPCR)实验验证了诊断基因。本文阐明了脓毒症进展过程中与Tregs相关的潜在诊断靶点,并通过scRNA-seq分析全面了解了脓毒症中的免疫细胞相互作用。

https://cdn.ncbi.nlm.nih.gov/pmc/blobs/484b/12109015/b0cbd73f8cc6/biomedicines-13-01060-g001.jpg

文献AI研究员

20分钟写一篇综述,助力文献阅读效率提升50倍。

立即体验

用中文搜PubMed

大模型驱动的PubMed中文搜索引擎

马上搜索

文档翻译

学术文献翻译模型,支持多种主流文档格式。

立即体验