Suppr超能文献

CRISPR/Cas9筛选突出显示PFKFB3基因是食管癌中5-氟尿嘧啶耐药的主要促成因素。

CRISPR/Cas9 Screening Highlights PFKFB3 Gene as a Major Contributor to 5-Fluorouracil Resistance in Esophageal Cancer.

作者信息

Xue Feng, Yang Hai, Xu Pengyan, Zhang Shuman, Britzen-Laurent Nathalie, Bao Li-Li, Grützmann Robert, Krautz Christian, Pilarsky Christian

机构信息

Department of Surgery, Friedrich-Alexander-Universität Erlangen-Nürnberg (FAU) and Universitätsklinikum Erlangen, 91054 Erlangen, Germany.

Department of Surgery, Juraklinik Scheßlitz, 96110 Scheßlitz, Germany.

出版信息

Cancers (Basel). 2025 May 12;17(10):1637. doi: 10.3390/cancers17101637.

Abstract

BACKGROUND

Esophageal cancer (EC) is the eighth most common cancer and the sixth most common cause of death worldwide. Esophageal squamous cell carcinoma (ESCC) comprises the majority of esophageal cancers globally, and 5-Fluorouraci (5-FU) is one of the commonly used chemotherapeutics for this type of cancer. Chemoresistance to drugs is a main obstacle in the successful treatment of this malignancy.

METHODS

In this study, we used the CRISPR/Cas9 screening method to determine the target gene related to 5-FU drug resistance in esophageal cancer.

RESULTS

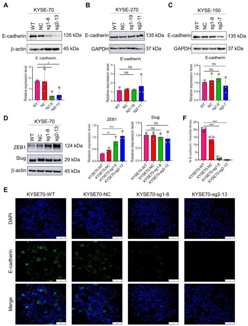
Our research findings indicate that the loss of PFKFB3 can increase the resistance of different human esophageal squamous cell carcinoma cell lines to 5-FU through various pathways. Specifically, in KYSE-70 cells, loss of PFKFB3 can induce epithelial-mesenchymal transition (EMT) and prolong the S phase of the cell cycle, allowing cancer cells to evade the effects of 5-FU and develop resistance. In the KYSE-270 and KYSE-150 cell lines, loss of PFKFB3 can upregulate the expression of Slug and Mcl-1, indirectly regulate Chk1 and promote its autophosphorylation, which in turn inhibits apoptosis, thus counteracting the effects of 5-FU.

CONCLUSIONS

Our research not only enriches our understanding of the biological characteristics of different ESCC cell lines but also provides new clinical insights for future personalized treatments. Assessing the status of PFKFB3 can help predict resistance to 5-FU in ESCC patients with different genetic backgrounds, allowing for more precise treatment planning. This personalized approach has the potential to improve treatment efficacy, reduce unnecessary drug use and side effects, and ultimately improve patient survival rates and quality of life.

摘要

背景

食管癌(EC)是全球第八大常见癌症,也是第六大常见死因。食管鳞状细胞癌(ESCC)在全球食管癌中占大多数,5-氟尿嘧啶(5-FU)是这类癌症常用的化疗药物之一。对药物的化疗耐药性是成功治疗这种恶性肿瘤的主要障碍。

方法

在本研究中,我们使用CRISPR/Cas9筛选方法来确定与食管癌中5-FU耐药相关的靶基因。

结果

我们的研究结果表明,PFKFB3的缺失可通过多种途径增加不同人食管鳞状细胞癌细胞系对5-FU的耐药性。具体而言,在KYSE-70细胞中,PFKFB3的缺失可诱导上皮-间质转化(EMT)并延长细胞周期的S期,使癌细胞逃避5-FU的作用并产生耐药性。在KYSE-270和KYSE-150细胞系中,PFKFB3的缺失可上调Slug和Mcl-1的表达,间接调节Chk1并促进其自磷酸化,进而抑制细胞凋亡,从而抵消5-FU的作用。

结论

我们的研究不仅丰富了我们对不同ESCC细胞系生物学特性的理解,还为未来的个性化治疗提供了新的临床见解。评估PFKFB3的状态有助于预测不同遗传背景的ESCC患者对5-FU的耐药性,从而实现更精确的治疗规划。这种个性化方法有可能提高治疗效果,减少不必要的药物使用和副作用,并最终提高患者生存率和生活质量。

https://cdn.ncbi.nlm.nih.gov/pmc/blobs/8956/12109790/71512492c192/cancers-17-01637-g001.jpg

文献AI研究员

20分钟写一篇综述,助力文献阅读效率提升50倍。

立即体验

用中文搜PubMed

大模型驱动的PubMed中文搜索引擎

马上搜索

文档翻译

学术文献翻译模型,支持多种主流文档格式。

立即体验