Suppr超能文献

RNA测序揭示了热应激对……不同脑区的影响。 (原句中“of”后面缺少具体内容)

RNA-seq revealed the effects of heat stress on different brain regions of .

作者信息

Liu Senyue, Li Qiang, Deng Yongqiang, Wang Zhongwei, Feng Yang, Zhao Han, Zhao Zhongmeng, Zhang Lu, Duan Yuanliang, Huang Zhipeng, Zhou Jian, Mou Chengyan

机构信息

Sichuan Fisheries Research Institute, Chengdu, Sichuan, China.

Institute of Hydrobiology, Chinese Academy of Sciences, Wuhan, China.

出版信息

Front Physiol. 2025 May 13;16:1579499. doi: 10.3389/fphys.2025.1579499. eCollection 2025.

Abstract

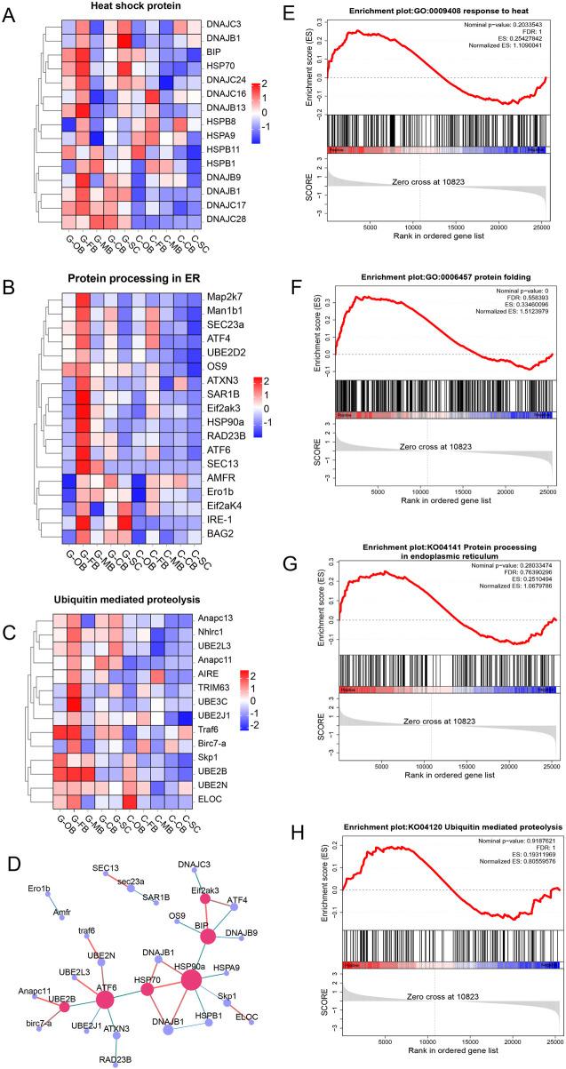
Understanding how distinct brain regions of molecularly adapt to heat stress is vital for improving aquaculture sustainability and guiding conservation strategies in a warming climate. To elucidate the region-specific molecular mechanisms underlying heat stress responses in the brain of , we exposed L. longirostris to acute heat stress (32°C) for 24 h and performed RNA-seq and WGCNA on five brain regions (OB: olfactory bulb, FB: pituitary, hypothalamus, forebrain, MB: mesencephalon, CB: cerebellum, and SC: spinal cord). The results showed that, after heat stress, the FB region significantly activated the ER stress pathway, and the abnormal proteins were synergically cleared by HSP-mediated UPR (such as Hsp70, Hsp90, IRE1α, Perk, ATF6) and UPS-mediated ERAD (such as UBE2, UBE3, TRIM63). Meanwhile, the SC region showed marked downregulation of lipid metabolism and PPAR signaling pathway, suggesting energy conservation as a compensatory strategy. WGCNA further highlighted the FB as the hub for ER stress and the SC for metabolic suppression. In conclusion, our study suggests that distinct brain regions of adopt different strategies under heat stress, in which the FB region mediates protein quality control and the SC region drives metabolic inhibition. These findings highlight the adaptation strategies of the brain to heat stress and provides a potential target for improving its survival under global warming.

摘要

了解长吻真海豚不同脑区如何在分子水平上适应热应激对于提高水产养殖可持续性以及在气候变暖的情况下指导保护策略至关重要。为了阐明长吻真海豚脑中热应激反应背后的区域特异性分子机制,我们将长吻真海豚暴露于急性热应激(32°C)24小时,并对五个脑区(OB:嗅球、FB:垂体、下丘脑、前脑、MB:中脑、CB:小脑和SC:脊髓)进行了RNA测序和加权基因共表达网络分析(WGCNA)。结果表明,热应激后,FB区域显著激活了内质网应激途径,异常蛋白质通过热休克蛋白介导的未折叠蛋白反应(如Hsp70、Hsp90、IRE1α、Perk、ATF6)和泛素蛋白酶体系统介导的内质网相关降解(如UBE2、UBE3、TRIM63)协同清除。同时,SC区域脂质代谢和PPAR信号通路显著下调,表明能量节约是一种补偿策略。WGCNA进一步突出了FB区域作为内质网应激的枢纽以及SC区域作为代谢抑制的枢纽。总之,我们的研究表明,长吻真海豚不同脑区在热应激下采取不同策略,其中FB区域介导蛋白质质量控制,SC区域驱动代谢抑制。这些发现突出了长吻真海豚脑对热应激的适应策略,并为提高其在全球变暖下的生存能力提供了潜在靶点。

https://cdn.ncbi.nlm.nih.gov/pmc/blobs/e946/12106027/d407b5590e8c/fphys-16-1579499-g001.jpg

文献AI研究员

20分钟写一篇综述,助力文献阅读效率提升50倍。

立即体验

用中文搜PubMed

大模型驱动的PubMed中文搜索引擎

马上搜索

文档翻译

学术文献翻译模型,支持多种主流文档格式。

立即体验