Suppr超能文献

慢性热应激通过内质网应激诱导肉鸡细胞凋亡导致肝损伤。

Chronic heat stress causes liver damage via endoplasmic reticulum stress-induced apoptosis in broilers.

机构信息

College of Animal Science and Technology, Key Laboratory of Animal Origin Food Production and Safety Guarantee of Jiangsu Province, Jiangsu Collaborative Innovation Center of Meat Production and Processing, Quality and Safety Control, Joint International Research Laboratory of Animal Health and Food Safety, National Experimental Teaching Demonstration Center of Animal Science, Nanjing Agricultural University, Nanjing 210095, P.R. China.

Institute of Agri-Products Processing, Jiangsu Academy of Agricultural Sciences, Nanjing 210014, P.R. China.

出版信息

Poult Sci. 2022 Oct;101(10):102063. doi: 10.1016/j.psj.2022.102063. Epub 2022 Jul 26.

Abstract

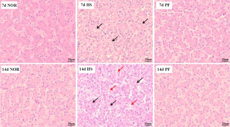
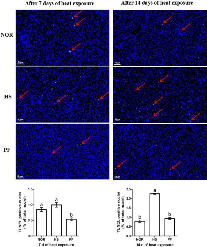
Liver is a central metabolic organ, which is sensitive to heat stress. Liver damage affects animals' health and endangers the livestock and poultry industry. This study aimed to investigate the mechanism of chronic heat stress-induced liver damage in broiler chickens. Broilers were divided into 3 treatments: normal control group (NOR, 22°C), heat stress group (HS, 32°C) and pair-feeding group (PF, 22°C) for a 7-d and 14-d trial. The results showed that 7 d heat exposure caused microvesicular steatosis and reduced glutamine synthetase activity in broiler liver (P < 0.05). After 14 d of heat exposure, heat stress caused vacuolar degeneration and apoptosis in the liver; elevated liver relative weight and liver glutaminase activity as well as plasma ammonia level (P < 0.05). Additionally, heat stress enhanced GRP78 protein expression and the mRNA expressions of endoplasmic reticulum (ER) stress responses genes and apoptosis-related genes in broiler liver after 14 d of heat exposure (P < 0.05). In conclusion, chronic heat stress triggered ER stress-induced apoptosis and caused liver damage, which may compromise ammonia detoxification in broiler liver.

摘要

肝脏是一个中央代谢器官,对热应激敏感。肝脏损伤会影响动物的健康,危及畜牧业。本研究旨在探讨慢性热应激诱导肉鸡肝脏损伤的机制。肉鸡分为 3 组处理:正常对照组(NOR,22°C)、热应激组(HS,32°C)和等热量对照组(PF,22°C),试验持续 7d 和 14d。结果表明,7d 的热暴露导致肉鸡肝脏发生微泡性脂肪变性,谷氨酰胺合成酶活性降低(P<0.05)。14d 的热暴露后,热应激导致肉鸡肝脏出现空泡变性和凋亡;肝脏相对重量和肝脏谷氨酰胺酶活性以及血浆氨水平升高(P<0.05)。此外,14d 的热暴露后,热应激增强了肉鸡肝脏中 GRP78 蛋白表达以及内质网应激反应基因和凋亡相关基因的 mRNA 表达(P<0.05)。综上所述,慢性热应激引发内质网应激诱导的细胞凋亡,导致肝脏损伤,可能会损害肉鸡肝脏中的氨解毒功能。

https://cdn.ncbi.nlm.nih.gov/pmc/blobs/2e90/9445382/83b506ddce73/gr1.jpg

文献AI研究员

20分钟写一篇综述,助力文献阅读效率提升50倍。

立即体验

用中文搜PubMed

大模型驱动的PubMed中文搜索引擎

马上搜索

文档翻译

学术文献翻译模型,支持多种主流文档格式。

立即体验