Suppr超能文献

硒蛋氨酸通过维持线粒体和内质网的稳态缓解环境热应激引起的肉鸡肝脏脂质积累和糖原浸润。

Selenomethionine alleviates environmental heat stress induced hepatic lipid accumulation and glycogen infiltration of broilers via maintaining mitochondrial and endoplasmic reticulum homeostasis.

机构信息

Key Laboratory for Animal Disease-Resistance Nutrition of Ministry of Education, of China Ministry of Agriculture and Rural Affairs, of Sichuan Province, Animal Nutrition Institute, Sichuan Agricultural University, Chengdu, 611130, Sichuan, China.

College of Animal Science and Technology, Sichuan Agricultural University, Chengdu, 611130, Sichuan, China.

出版信息

Redox Biol. 2023 Nov;67:102912. doi: 10.1016/j.redox.2023.102912. Epub 2023 Oct 4.

Abstract

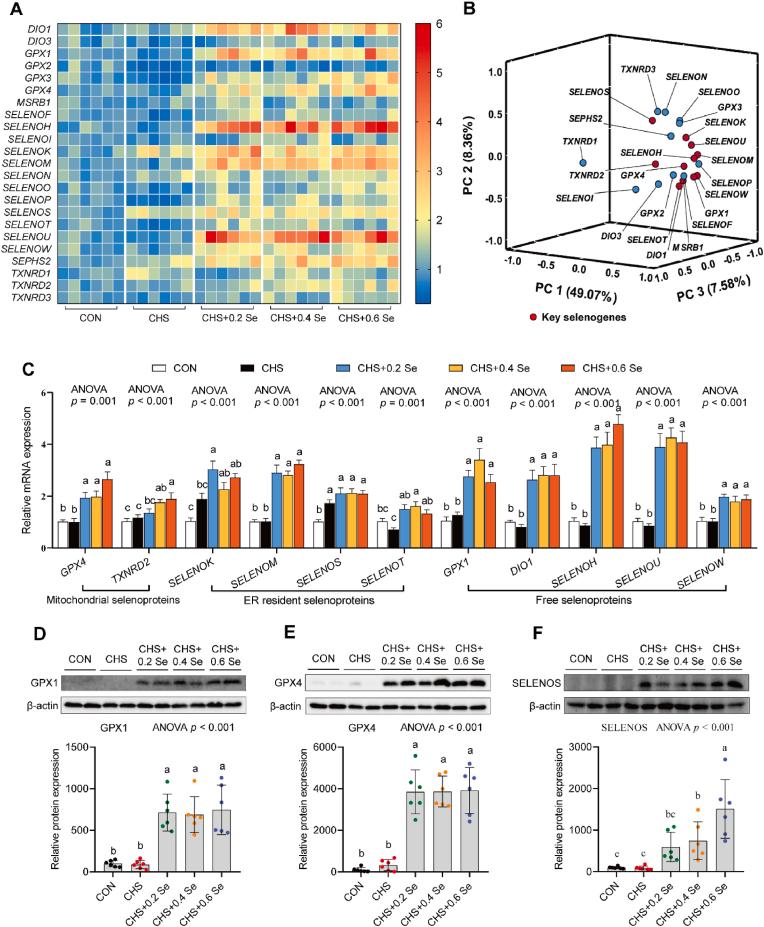
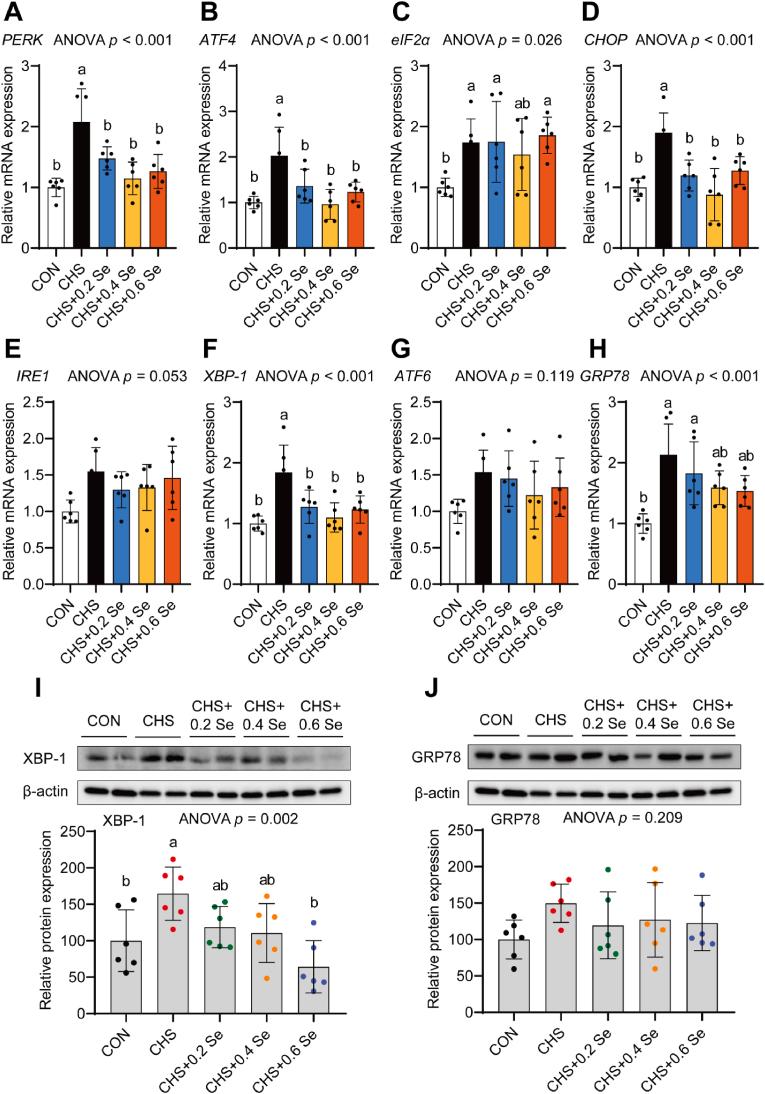
With the increasing of global mean surface air temperature, heat stress (HS) induced by extreme high temperature has become a key factor restricting the poultry industry. Liver is the main metabolic organ of broilers, HS induces liver damage and metabolic disorders, which impairs the health of broilers and affects food safety. As an essential trace element for animals, selenium (Se) involves in the formation of antioxidant system, and its biological functions are generally mediated by selenoproteins. However, the mechanism of Se against HS induced liver damage and metabolic disorders in broilers is inadequate. Therefore, we developed the chronic heat stress (CHS) broiler model and investigated the potential protection mechanism of organic Se (selenomethionine, SeMet) on CHS induced liver damage and metabolic disorders. In present study, CHS caused liver oxidative damage, and induced hepatic lipid accumulation and glycogen infiltration of broilers, which are accompanied by mitochondrial dysfunction, abnormal mitochondrial tricarboxylic acid (TCA) cycle and endoplasmic reticulum (ER) stress. Dietary SeMet supplementation increased the hepatic Se concentration and exhibited protective effects via promoting the expression of selenotranscriptome and several key selenoproteins (GPX4, TXNRD2, SELENOK, SELENOM, SELENOS, SELENOT, GPX1, DIO1, SELENOH, SELENOU and SELENOW). These key selenoproteins synergistically improved the antioxidant capacity, and mitigated the mitochondrial dysfunction, abnormal mitochondrial TCA cycle and ER stress, thus recovered the hepatic triglyceride and glycogen concentration. What's more, SeMet supplementation suppressed lipid and glycogen biosynthesis and promoted lipid and glycogen breakdown in liver of broilers exposed to CHS though regulating the AMPK signals. Overall, our present study reveals a potential mechanism that Se alleviates environment HS induced liver damage and glycogen and lipid metabolism disorders in broilers, which provides a preventive and/or treatment measure for environment HS-dependent hepatic metabolic disorders in poultry industry.

摘要

随着全球平均地表气温的升高,由极端高温引起的热应激(HS)已成为限制家禽业发展的关键因素。肝脏是肉鸡的主要代谢器官,HS 可导致肝脏损伤和代谢紊乱,损害肉鸡健康,影响食品安全。硒(Se)作为动物必需的微量元素,参与抗氧化体系的形成,其生物学功能通常通过硒蛋白来介导。然而,硒对肉鸡 HS 诱导的肝脏损伤和代谢紊乱的作用机制尚不完全清楚。因此,本研究构建了慢性热应激(CHS)肉鸡模型,探讨了有机硒(蛋氨酸硒,SeMet)对 CHS 诱导的肝脏损伤和代谢紊乱的潜在保护机制。本研究结果表明,CHS 可导致肉鸡肝脏氧化损伤,引起肝脏脂质蓄积和糖原浸润,同时伴随着线粒体功能障碍、异常的线粒体三羧酸(TCA)循环和内质网(ER)应激。饲粮添加 SeMet 可提高肝脏 Se 浓度,并通过促进硒转录组和几种关键硒蛋白(GPX4、TXNRD2、SELENOK、SELENOM、SELENOS、SELENOT、GPX1、DIO1、SELENOH、SELENOU 和 SELENOW)的表达发挥保护作用。这些关键硒蛋白协同提高了抗氧化能力,减轻了线粒体功能障碍、异常的线粒体 TCA 循环和 ER 应激,从而恢复了肝脏三酰甘油和糖原浓度。此外,SeMet 补充通过调节 AMPK 信号通路,抑制脂质和糖原的生物合成,促进肝脏脂质和糖原的分解,从而抑制 CHS 暴露肉鸡肝脏的脂质和糖原合成。综上所述,本研究揭示了 Se 缓解环境 HS 诱导的肉鸡肝脏损伤及糖原和脂质代谢紊乱的潜在机制,为家禽业环境 HS 相关肝脏代谢紊乱提供了一种预防和/或治疗措施。

https://cdn.ncbi.nlm.nih.gov/pmc/blobs/8168/10622879/bc2eff84f199/gr1.jpg

文献AI研究员

20分钟写一篇综述,助力文献阅读效率提升50倍。

立即体验

用中文搜PubMed

大模型驱动的PubMed中文搜索引擎

马上搜索

文档翻译

学术文献翻译模型,支持多种主流文档格式。

立即体验