Suppr超能文献

硒蛋白S缺失介导的细胞焦亡导致雏鸡硒缺乏引起的肝损伤。

Selenoprotein S ablation-mediated pyroptosis contributes to liver damage resulting from selenium deficiency in chickens.

作者信息

Zhang Huanqi, Chen Xiaozhe, Lu Tingjin, Cao Qiyuan, Li Xiaojing

机构信息

College of Animal Science and Technology, Northeast Agricultural University, Harbin 150030, PR China.

College of Animal Science and Technology, Northeast Agricultural University, Harbin 150030, PR China.

出版信息

Poult Sci. 2025 May 5;104(8):105269. doi: 10.1016/j.psj.2025.105269.

Abstract

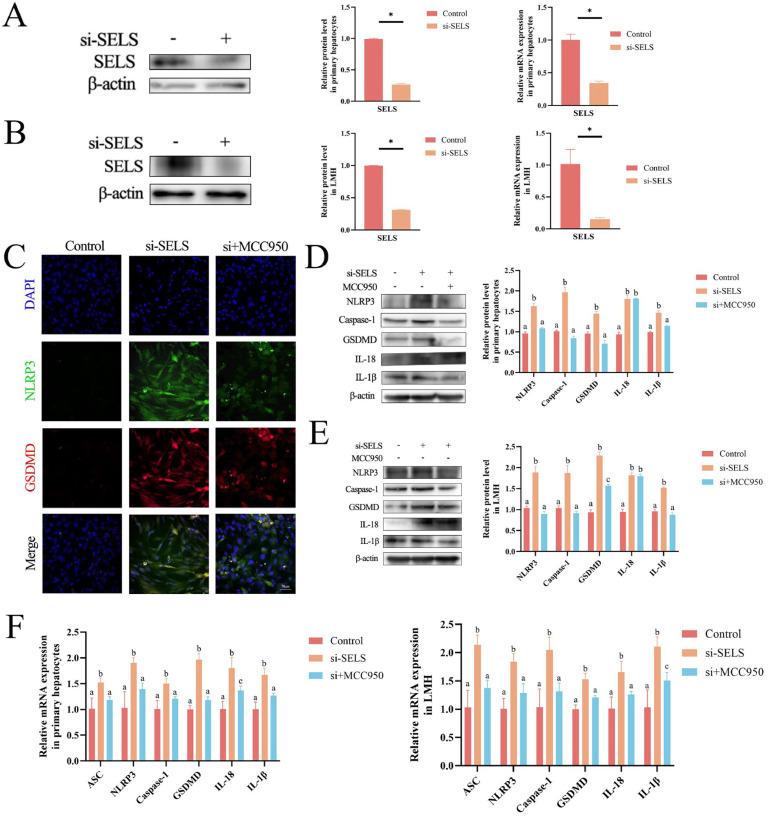
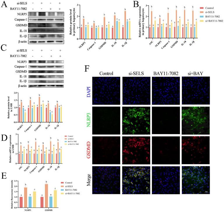
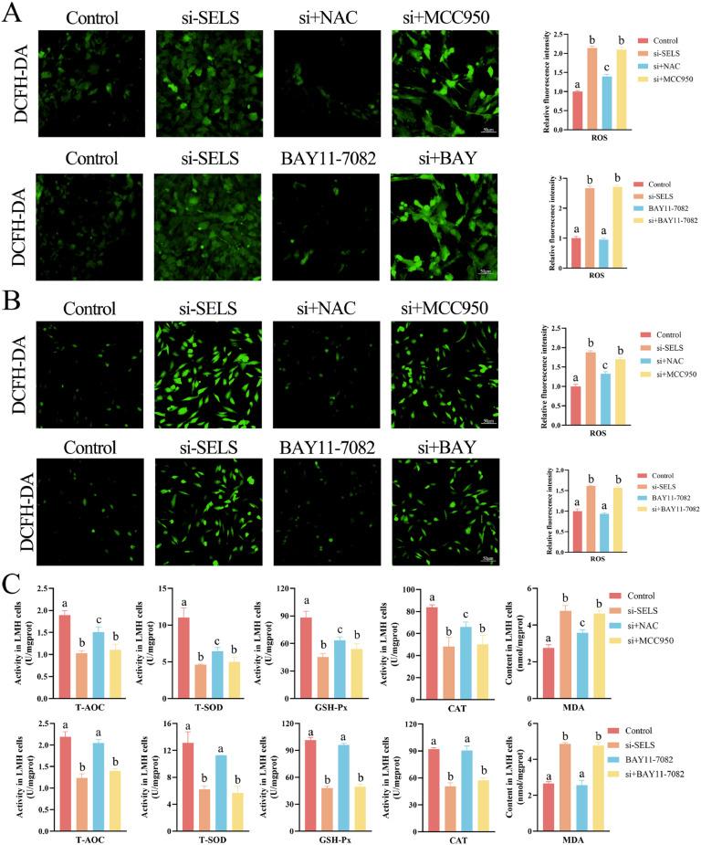
Selenium is an essential trace element for the synthesis of selenocysteine. Selenoprotein S (SELS) acts as a carrier protein for selenium and exhibits anti-inflammatory properties. However, the role of the SELS in selenium deficiency remains unclear. This study aimed to investigate the role of SELS in selenium deficiency-mediated pyroptosis. A selenium-deficient chicken model was established using a low-selenium diet, allowing for analysis of the pyroptosis markers GSDMD and NLRP3 by immunohistochemistry and the expression levels of 25 selenoproteins in the liver. The results show that the selenium-deficient diet increased the levels of NLRP3 and GSDMD while reducing the expression of nine selenoproteins (DIO1, GPX1, GPX6, TXRD2, SELF, SELN, SELO, SELS, and SELT). SELS ablation abolished the activities of antioxidant enzymes, leading to excessive production of ROS and MDA. In addition, SELS knockdown activated the NF-κB pathway and induced pyroptosis. Following transfection, the introduction of N-acetylcysteine, BAY11-7082, or MCC950 alleviated the pyroptosis induced by SELS knockdown. However, MCC950 did not affect the NF-κB pathway, and both BAY 11-7082 and MCC950 were ineffective in reducing ROS accumulation. In conclusion, SELS deficiency leads to ROS generation and activation of the NF-κB pathway activation, ultimately inducing pyroptosis and the release of inflammatory factors.

摘要

硒是合成硒代半胱氨酸所必需的微量元素。硒蛋白S(SELS)作为硒的载体蛋白,具有抗炎特性。然而,SELS在硒缺乏中的作用仍不清楚。本研究旨在探讨SELS在硒缺乏介导的细胞焦亡中的作用。采用低硒饮食建立硒缺乏鸡模型,通过免疫组化分析细胞焦亡标志物GSDMD和NLRP3以及肝脏中25种硒蛋白的表达水平。结果表明,低硒饮食增加了NLRP3和GSDMD的水平,同时降低了9种硒蛋白(DIO1、GPX1、GPX6、TXRD2、SELF、SELN、SELO、SELS和SELT)的表达。SELS缺失消除了抗氧化酶的活性,导致活性氧(ROS)和丙二醛(MDA)过度产生。此外,SELS敲低激活了NF-κB通路并诱导细胞焦亡。转染后,引入N-乙酰半胱氨酸、BAY11-7082或MCC950可减轻SELS敲低诱导的细胞焦亡。然而,MCC950不影响NF-κB通路,BAY11-7082和MCC950在减少ROS积累方面均无效。总之,SELS缺乏导致ROS生成和NF-κB通路激活,最终诱导细胞焦亡和炎症因子释放。

https://cdn.ncbi.nlm.nih.gov/pmc/blobs/f010/12142317/4284f2a35971/gr1.jpg

文献AI研究员

20分钟写一篇综述,助力文献阅读效率提升50倍。

立即体验

用中文搜PubMed

大模型驱动的PubMed中文搜索引擎

马上搜索

文档翻译

学术文献翻译模型,支持多种主流文档格式。

立即体验