Suppr超能文献

硒代蛋氨酸通过增强抗氧化酶减轻氧化应激损伤来对抗T-2毒素诱导的肝损伤。

Selenomethionine Counteracts T-2 Toxin-Induced Liver Injury by Mitigating Oxidative Stress Damage Through the Enhancement of Antioxidant Enzymes.

作者信息

Wang Yan, Zhou Mingxia, Gao Suisui, Li Pishun, Zheng Xiaofeng, Tu Di, Yang Lingchen

机构信息

College of Veterinary Medicine, Hunan Agricultural University, Changsha 410128, China.

Hunan Engineering Technology Research Center of Veterinary Drugs, Hunan Agricultural University, Changsha 410128, China.

出版信息

Antioxidants (Basel). 2025 Jul 15;14(7):866. doi: 10.3390/antiox14070866.

Abstract

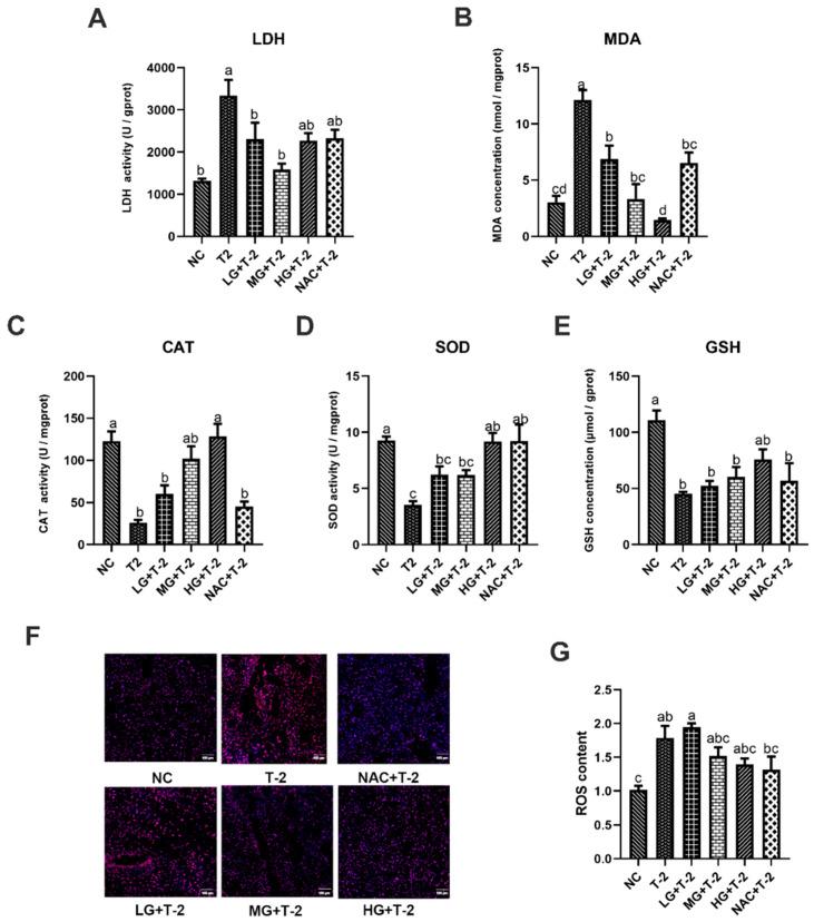
T-2 toxin, a highly toxic feed contaminant, poses a significant health risk to both humans and animals, particularly targeting the liver. This study aimed to investigate the protective effects and underlying mechanisms of selenomethionine (SeMet) against T-2-induced liver injury in mice. We pretreated mice with SeMet before exposing them to an acute liver injury model induced by T-2. By assessing indicators related to liver injury, oxidative stress, inflammatory response, and mitochondrial disorder, we found that SeMet mitigated T-2-induced liver damage. Specifically, SeMet upregulated the gene expression and activity of antioxidant enzymes like glutathione peroxidase 1 (GPX1), which consequently reduced reactive oxygen species (ROS), inflammatory cytokines levels, and normalized mitochondrial biogenesis. Conclusively, SeMet effectively alleviated T-2-induced mitochondrial overproduction, inflammatory responses, and oxidative stress damage in hepatocyte primarily by enhancing GPX1 and other antioxidant enzymes, thereby exerting a protective effect on the liver. This study provides theoretical and experimental support for further research and application of SeMet in the livestock industry.

摘要

T-2毒素是一种剧毒的饲料污染物,对人类和动物都构成重大健康风险,尤其会损害肝脏。本研究旨在探讨硒代蛋氨酸(SeMet)对T-2诱导的小鼠肝损伤的保护作用及其潜在机制。我们在将小鼠暴露于由T-2诱导的急性肝损伤模型之前,先用SeMet对其进行预处理。通过评估与肝损伤、氧化应激、炎症反应和线粒体功能紊乱相关的指标,我们发现SeMet减轻了T-2诱导的肝损伤。具体而言,SeMet上调了抗氧化酶如谷胱甘肽过氧化物酶1(GPX1)的基因表达和活性,从而降低了活性氧(ROS)、炎症细胞因子水平,并使线粒体生物合成恢复正常。总之,SeMet主要通过增强GPX1和其他抗氧化酶,有效减轻了T-2诱导的肝细胞线粒体过度生成、炎症反应和氧化应激损伤,从而对肝脏发挥保护作用。本研究为SeMet在畜牧业中的进一步研究和应用提供了理论和实验支持。

https://cdn.ncbi.nlm.nih.gov/pmc/blobs/d436/12292169/d8cfe2c54677/antioxidants-14-00866-g001.jpg

文献AI研究员

20分钟写一篇综述,助力文献阅读效率提升50倍。

立即体验

用中文搜PubMed

大模型驱动的PubMed中文搜索引擎

马上搜索

文档翻译

学术文献翻译模型,支持多种主流文档格式。

立即体验