Suppr超能文献

邻苯二甲酸二戊酯对妊娠晚期胎鼠睾丸睾酮生成和形态发生影响的剂量反应评估。

Dose-response assessment of dipentyl phthalate effects on testosterone production and morphogenesis of late-gestation fetal rat testis.

作者信息

Gupta Maansi V, Conley Justin M, Lambright Christy, Chin Logan F, Hall Susan J, Gray L Earl, Spade Daniel J

机构信息

Department of Pathology and Laboratory Medicine, Brown University, Box G-E5, Providence, RI 02912, USA.

Office of Research & Development/Center for Public Health and Environmental Assessment, U.S. Environmental Protection Agency, Mail Code B305-01, Research Triangle Park, NC 27711, USA.

出版信息

Environ Int. 2025 Jun;200:109551. doi: 10.1016/j.envint.2025.109551. Epub 2025 May 23.

Abstract

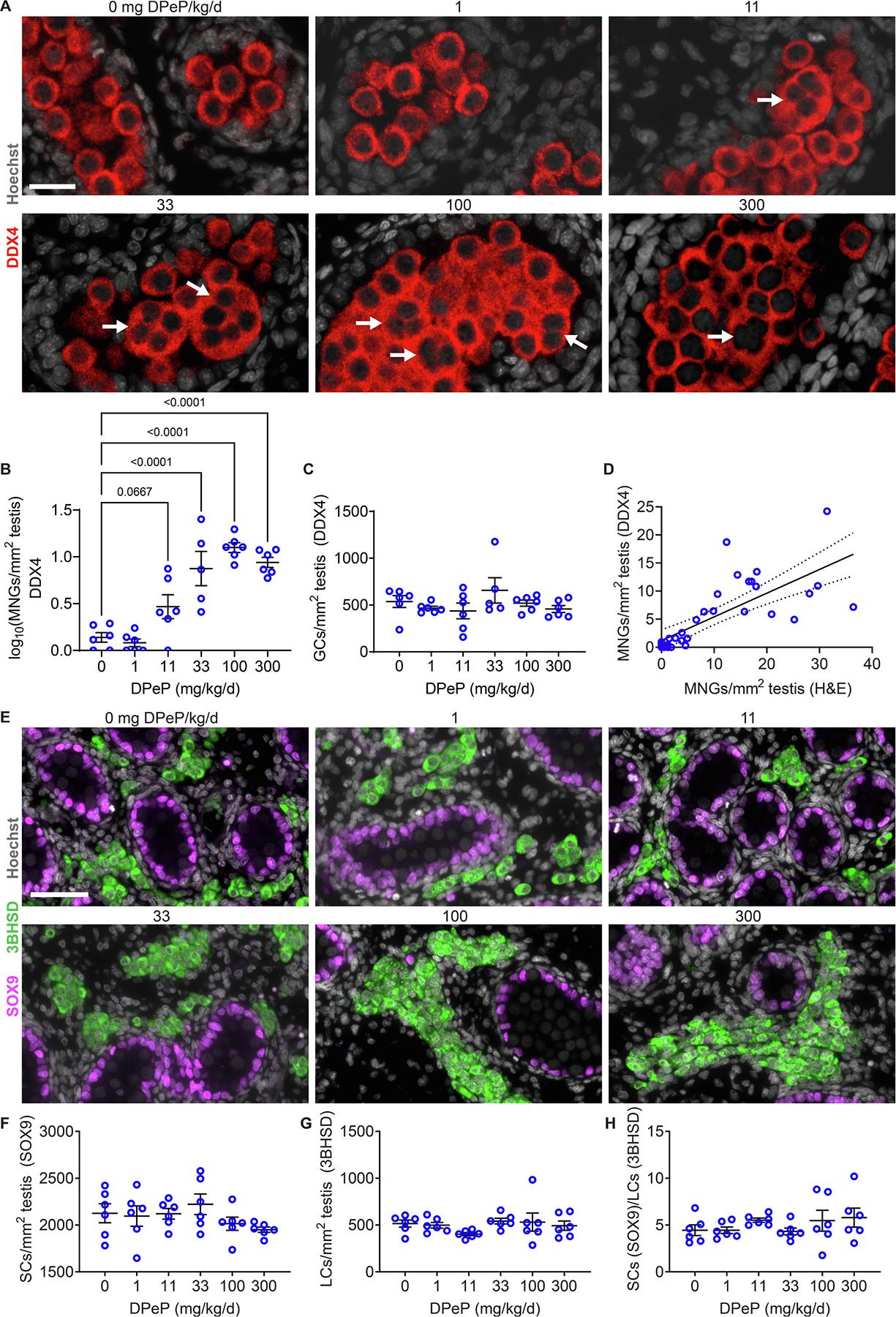
Dipentyl phthalate (DPeP) is a potent male reproductive toxicant that reduces fetal testicular testosterone production and induces abnormal fetal testis morphology, including multinucleated germ cells (MNGs). We aimed to test whether testosterone production, MNG density, or gene expression would be most sensitive to DPeP exposure and to determine which transcriptomic processes are initiated at the lowest DPeP dose. Timed pregnant Sprague Dawley rats were exposed to 0, 1, 11, 33, 100, or 300 mg DPeP/kg/d by oral gavage from GD 17-21. For comparison to DPeP, additional rats were exposed to vinclozolin, prochloraz, acetaminophen, mono-(2-ethylhexyl) tetrabromophthalate, and dexamethasone. Testosterone production was measured using an ex vivo culture assay, MNGs were quantified on testis sections, and fetal testes were used for RNA-seq, immunofluorescence, and in situ hybridization. Benchmark dose (BMD) analysis was used to compare apical endpoints and gene expression. DPeP dose-dependently reduced testosterone production and increased MNG density. ED for MNG density was lower than for testosterone production, but BMD values were similar. The lowest BMD estimates for apical toxicity (MNGs) and gene expression (R-RNO-210991: basigin interactions) were 2.675 mg/kg/d and 2.44 mg/kg/d, respectively. DPeP altered gene sets related to steroidogenesis, gonad development, epithelial cell differentiation, and vasculature development. We conclude that inhibition of testosterone production and induction of MNGs have similar utility for quantification of phthalate dose-response in the context of risk assessment. RNA-seq data suggest that cell differentiation and patterning processes were sensitive to DPeP and may contribute to phthalate toxicity mechanisms in the fetal rat testis.

摘要

邻苯二甲酸二戊酯(DPeP)是一种强效的雄性生殖毒物,它会降低胎儿睾丸睾酮的产生,并导致胎儿睾丸形态异常,包括多核生殖细胞(MNGs)。我们旨在测试睾酮产生、MNG密度或基因表达对DPeP暴露是否最敏感,并确定在最低DPeP剂量下启动了哪些转录组过程。从妊娠第17至21天,将定时受孕的斯普拉格-道利大鼠通过灌胃给予0、1、11、33、100或300mg DPeP/kg/d。为了与DPeP进行比较,另外的大鼠暴露于乙烯菌核利、咪鲜胺、对乙酰氨基酚、单(2-乙基己基)四溴邻苯二甲酸酯和地塞米松。使用体外培养试验测量睾酮产生,在睾丸切片上对MNGs进行定量,并且将胎儿睾丸用于RNA测序、免疫荧光和原位杂交。使用基准剂量(BMD)分析来比较顶端终点和基因表达。DPeP剂量依赖性地降低睾酮产生并增加MNG密度。MNG密度的半数有效剂量(ED)低于睾酮产生的ED,但BMD值相似。顶端毒性(MNGs)和基因表达(R-RNO-210991:基底膜相关蛋白相互作用)的最低BMD估计值分别为2.675mg/kg/d和2.44mg/kg/d。DPeP改变了与类固醇生成、性腺发育、上皮细胞分化和血管发育相关的基因集。我们得出结论,在风险评估的背景下,抑制睾酮产生和诱导MNGs在定量邻苯二甲酸酯剂量反应方面具有相似的效用。RNA测序数据表明,细胞分化和模式形成过程对DPeP敏感,可能有助于邻苯二甲酸酯在胎儿大鼠睾丸中的毒性机制。

https://cdn.ncbi.nlm.nih.gov/pmc/blobs/f511/12163936/4a906d066967/nihms-2087676-f0001.jpg

文献AI研究员

20分钟写一篇综述,助力文献阅读效率提升50倍。

立即体验

用中文搜PubMed

大模型驱动的PubMed中文搜索引擎

马上搜索

文档翻译

学术文献翻译模型,支持多种主流文档格式。

立即体验