Suppr超能文献

微小RNA-181a-5p介导骨形态发生蛋白4对肠道细胞增殖和分化的影响。

miR-181a-5p mediates the effects of BMP4 on intestinal cell proliferation and differentiation.

作者信息

Li Chang, Zhou Yuning, Yin Zhijie, Jiang Yinping, Liu Jinpeng, Weiss Heidi L, Wang Qingding, Evers B Mark

机构信息

Markey Cancer Center, University of Kentucky, Lexington, KY, USA.

Department of Surgery, University of Kentucky, Lexington, KY, USA.

出版信息

Cell Death Dis. 2025 May 28;16(1):420. doi: 10.1038/s41419-025-07730-w.

Abstract

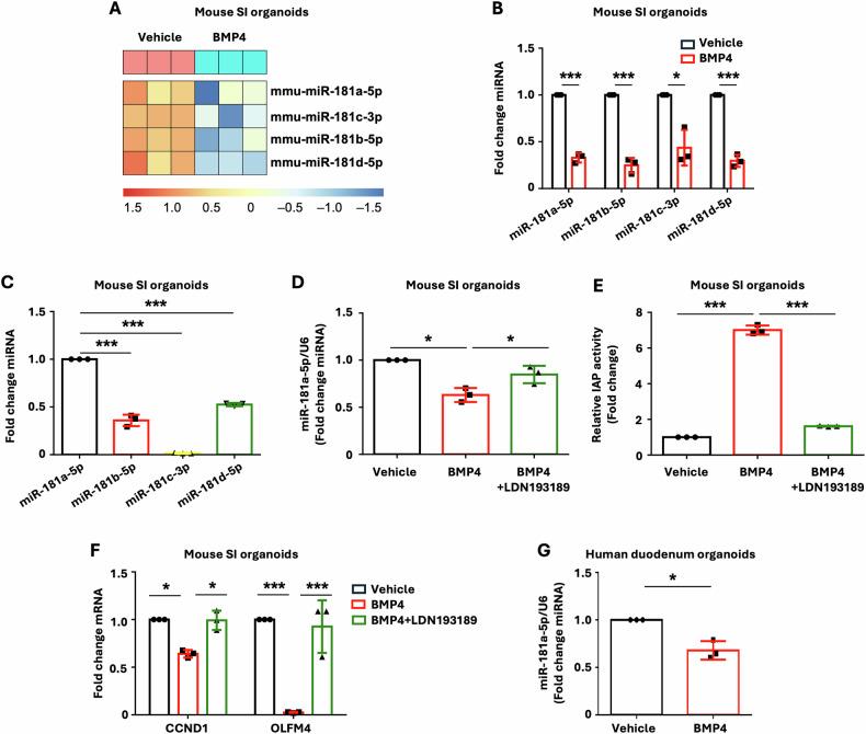
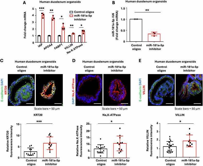
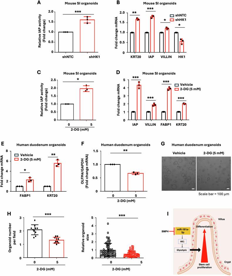
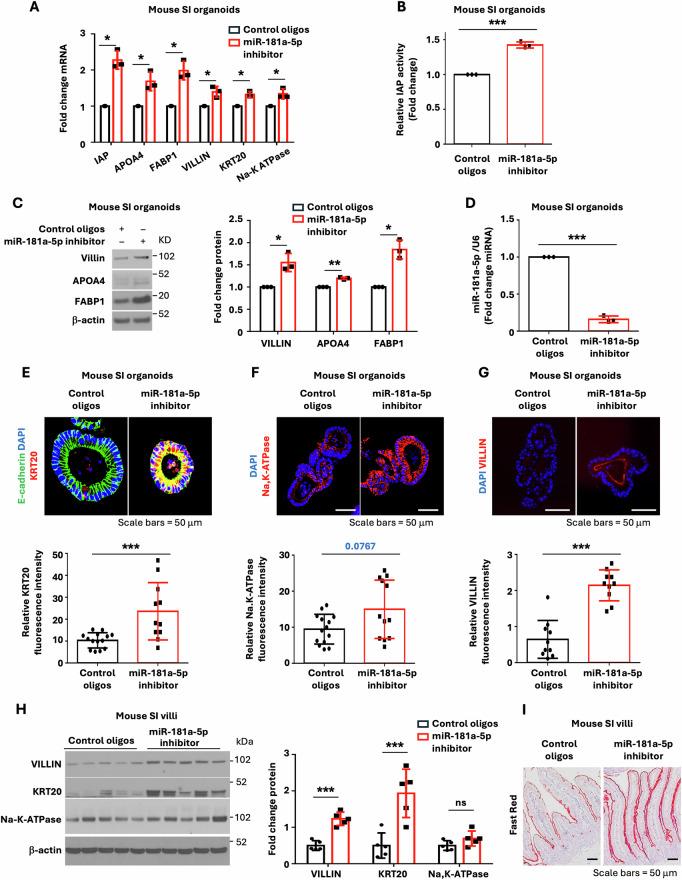
The intestinal mucosa undergoes a dynamic process of continual proliferation, differentiation, and apoptosis. Delineating the mechanisms involved in intestinal epithelial cell (IEC) differentiation is crucial to our understanding of not only normal gut adaptation but also aberrant intestinal growth. Bone morphogenetic protein (BMP) signaling is a pivotal regulator of intestinal proliferation and differentiation. However, the molecular underpinnings of the BMP pathway in this context are not entirely known. Here, we show a key role for the BMP4/microRNA (miR)-181/glycolysis signaling pathway in the maintenance of intestinal epithelial cell proliferation and differentiation. Treatment with BMP4 increased the expression of enterocyte markers and decreased proliferation of IECs, and importantly, decreased the expression of miR-181a-5p in mouse and human intestinal organoids. miR-181a-5p is a member of the miR-181 family with the highest expression in IECs. Treatment with locked nucleic acid (LNA) miR-181a-5p inhibitor significantly increased enterocyte differentiation as noted by increased expression of enterocyte markers in human and mouse intestinal organoids. In addition, LNA miR-181a-5p inhibitor repressed intestinal stem cell self-renewal as noted by the decreased organoid forming efficiency and expression of Ki67, cyclin D1, OLFM4 in human and mouse intestinal organoids. Moreover, in vivo administration of LNA miR-181a-5p inhibitor enhanced increased intestinal enterocyte differentiation and repressed intestinal cell proliferation. In contrast, overexpression of miR-181a-5p mimic decreased basal and BMP4-induced expression of enterocyte markers. Moreover, BMP4 treatment or inhibition of miR-181a-5p repressed hexokinase (HK) 1 expression and inhibited glycolysis. Consistently, knockdown of HK1 or inhibition of glycolysis using 2-deoxyglucose (2-DG) promoted enterocyte maturation and inhibited proliferation of IECs. Together, we provide evidence showing that miR-181a-5p inhibits intestinal enterocyte differentiation and promotes IEC proliferation through HK1-dependent glycolysis. Importantly, our findings identify miR-181a-5p as downstream in mediating BMP4 induction of enterocyte differentiation and inhibition of proliferation in IECs.

摘要

肠黏膜经历着持续增殖、分化和凋亡的动态过程。阐明肠道上皮细胞(IEC)分化所涉及的机制,不仅对于我们理解正常肠道适应至关重要,而且对于理解异常肠道生长也至关重要。骨形态发生蛋白(BMP)信号是肠道增殖和分化的关键调节因子。然而,在这种情况下BMP信号通路的分子基础尚不完全清楚。在这里,我们展示了BMP4/微小RNA(miR)-181/糖酵解信号通路在维持肠道上皮细胞增殖和分化中的关键作用。用BMP4处理可增加肠细胞标志物的表达并降低IECs的增殖,重要的是,可降低小鼠和人肠道类器官中miR-181a-5p的表达。miR-181a-5p是miR-181家族的成员,在IECs中表达最高。用锁核酸(LNA)miR-181a-5p抑制剂处理可显著增加肠细胞分化,这可通过人和小鼠肠道类器官中肠细胞标志物表达的增加来体现。此外,LNA miR-181a-5p抑制剂可抑制肠道干细胞自我更新,这可通过人和小鼠肠道类器官中类器官形成效率以及Ki67、细胞周期蛋白D1、OLFM4表达的降低来体现。此外,在体内给予LNA miR-181a-5p抑制剂可增强肠道肠细胞分化并抑制肠道细胞增殖。相反,miR-181a-5p模拟物的过表达可降低基础和BMP4诱导的肠细胞标志物表达。此外,BMP4处理或对miR-181a-5p的抑制可抑制己糖激酶(HK)1表达并抑制糖酵解。一致地,HK1的敲低或使用2-脱氧葡萄糖(2-DG)抑制糖酵解可促进肠细胞成熟并抑制IECs的增殖。总之,我们提供的证据表明,miR-181a-5p通过HK1依赖性糖酵解抑制肠道肠细胞分化并促进IECs增殖。重要的是,我们的研究结果确定miR-181a-5p是介导BMP4诱导肠细胞分化和抑制IECs增殖的下游分子。

https://cdn.ncbi.nlm.nih.gov/pmc/blobs/b05c/12120108/1834220ae252/41419_2025_7730_Fig1_HTML.jpg

文献AI研究员

20分钟写一篇综述,助力文献阅读效率提升50倍。

立即体验

用中文搜PubMed

大模型驱动的PubMed中文搜索引擎

马上搜索

文档翻译

学术文献翻译模型,支持多种主流文档格式。

立即体验