Suppr超能文献

SMAD4 缺失促进胰腺癌进展并赋予对 TGFβ 抑制的敏感性。

SMAD4 Deficiency Promotes Pancreatic Cancer Progression and Confers Susceptibility to TGFβ Inhibition.

作者信息

Murimwa Gilbert Z, Williams Natalie E, Alzhanova Dina, Mohammadi Amir, Westcott Jill M, Beato Francisca, Dai Ruifan, Nivelo Luis, Rossi Francesca, Fleming Henry K, Tassielli Alexandra F, Yazgan Zeynep, Toombs Jason E, Fleming Jason B, Singhi Aatur D, Ethun Cecilia G, Huang Huocong, Brekken Rolf A

机构信息

Department of Surgery, University of Texas at Southwestern Medical Center, Dallas, Texas.

Hamon Center for Therapeutic Oncology Research, University of Texas at Southwestern Medical Center, Dallas, Texas.

出版信息

Cancer Res. 2025 Aug 15;85(16):2987-2996. doi: 10.1158/0008-5472.CAN-24-1970.

Abstract

UNLABELLED

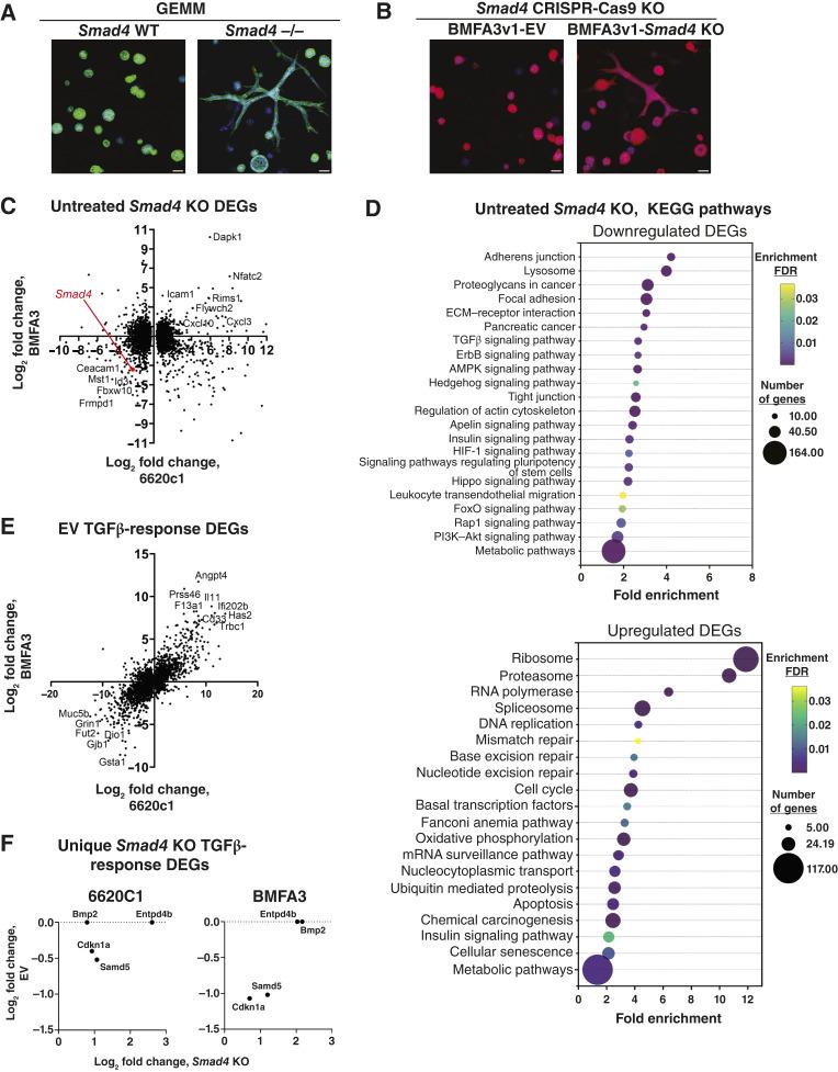
The 5-year overall survival rate for pancreatic cancer remains ∼13%, underscoring the urgent need for improved treatment strategies. TGFβ is a promising target due to its significant involvement in the desmoplasia, immune suppression, and chemoresistance characteristics of pancreatic cancer. More than 300 clinical trials targeting TGFβ have been conducted in unselected patient cohorts; however, none of the therapies have gained FDA approval. Nevertheless, TGFβ blockade may hold promise for a subset of cancers with nonfunctional TGFβ signaling. More than 25% of pancreatic cancers carry mutations in SMAD4, a key component of canonical TGFβ signaling. In this study, we investigated the potential for stratifying patients based on SMAD4 mutational status to identify tumors susceptible to TGFβ inhibition. Analysis of SMAD4 expression in human pancreatic tumors revealed that SMAD4 mutation or loss is associated with worse disease-free survival. Intriguingly, intratumoral SMAD4 expression displayed heterogeneity among human pancreatic cancer samples. SMAD4-deficient genetically engineered mouse models and orthotopic SMAD4 knockout tumor models exhibited reduced survival, increased metastasis, and alterations in the tumor microenvironment compared with SMAD4 wild-type controls, consistent with gene and protein expression changes in the absence of functional SMAD4. Importantly, treating mice bearing SMAD4-deficient tumors with a blocking TGFβ antibody reduced tumor weight and improved survival. These findings suggest that genomic stratification by TGFβ axis alterations, such as SMAD4 mutations, may be a promising approach to identifying patients likely to benefit from a TGFβ inhibitor.

SIGNIFICANCE

Targeting TGFβ in pancreatic cancers that are deficient in canonical TGFβ signaling could provide a therapeutic strategy to enhance standard and immune therapy approaches for a substantial population of pancreatic cancer patients.

摘要

未标注

胰腺癌的5年总生存率仍约为13%,这凸显了改进治疗策略的迫切需求。转化生长因子β(TGFβ)是一个有前景的靶点,因为它在胰腺癌的纤维组织形成、免疫抑制和化疗耐药特性中起着重要作用。针对TGFβ的300多项临床试验已在未筛选的患者队列中进行;然而,这些疗法均未获得美国食品药品监督管理局(FDA)的批准。尽管如此,TGFβ阻断可能对一部分TGFβ信号功能缺失的癌症有前景。超过25%的胰腺癌携带SMAD4突变,SMAD4是经典TGFβ信号的关键组成部分。在本研究中,我们调查了根据SMAD4突变状态对患者进行分层以识别对TGFβ抑制敏感肿瘤的可能性。对人类胰腺肿瘤中SMAD4表达的分析表明,SMAD4突变或缺失与无病生存期较差相关。有趣的是,肿瘤内SMAD4表达在人类胰腺癌样本中表现出异质性。与SMAD4野生型对照相比,SMAD4缺陷的基因工程小鼠模型和原位SMAD4敲除肿瘤模型的生存期缩短、转移增加且肿瘤微环境发生改变,这与缺乏功能性SMAD4时的基因和蛋白质表达变化一致。重要的是,用阻断性TGFβ抗体治疗携带SMAD4缺陷肿瘤的小鼠可减轻肿瘤重量并改善生存期。这些发现表明,通过TGFβ轴改变(如SMAD4突变)进行基因组分层可能是识别可能从TGFβ抑制剂中获益患者的一种有前景的方法。

意义

在经典TGFβ信号缺陷的胰腺癌中靶向TGFβ可为大量胰腺癌患者增强标准治疗和免疫治疗方法提供一种治疗策略。

https://cdn.ncbi.nlm.nih.gov/pmc/blobs/37cc/12355175/2c4346e678bd/can-24-1970_f1.jpg

文献AI研究员

20分钟写一篇综述,助力文献阅读效率提升50倍。

立即体验

用中文搜PubMed

大模型驱动的PubMed中文搜索引擎

马上搜索

文档翻译

学术文献翻译模型,支持多种主流文档格式。

立即体验