Suppr超能文献

整合转录组分析揭示了不同海拔高度猪胎盘的可变剪接复杂性和转录组多样性。

Integrative transcriptomic analysis reveals alternative splicing complexity and transcriptomic diversity in porcine placentas across altitudes.

作者信息

Li Chang-Yao, Meng Xin-Tong, Liu Zhi-Peng, Zhang Xia, Zhou Biao, Zhao Hong-Yang, Zhao Jia-Ding, Fu Guo-Wen, Chang Yong-Cheng, Gong Shao-Rong, Huo Jin-Long, Zhao Gui-Ying

机构信息

College of Animal Science and Technology, Yunnan Agricultural University, Kunming, 650201, Yunnan, China.

Department of Biological and Food Engineering, Lyuliang University, Lvliang, 033001, Shanxi, China.

出版信息

DNA Res. 2025 May 28;32(3). doi: 10.1093/dnares/dsaf008.

Abstract

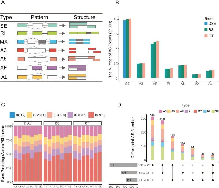
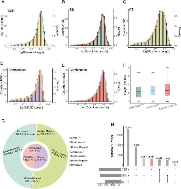
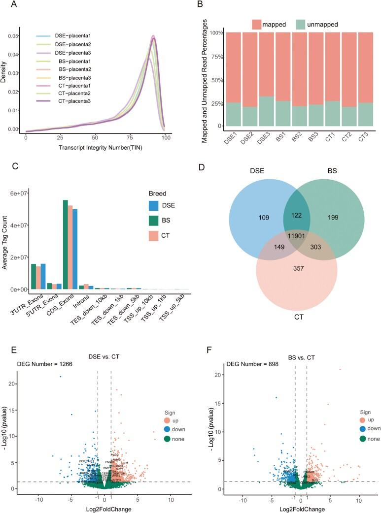
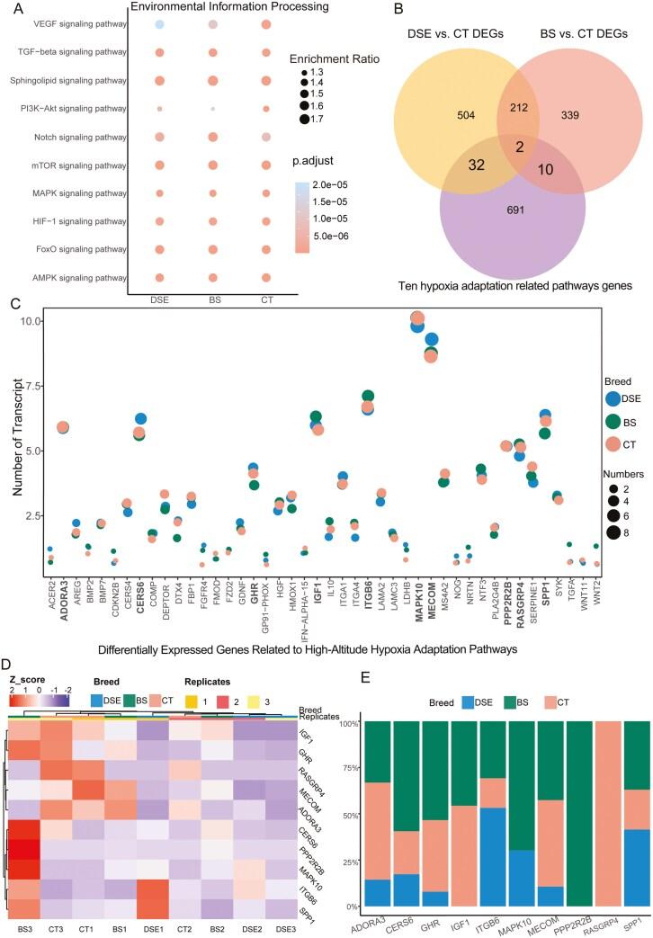
High-altitude hypoxia provides a natural laboratory for studying adaptation in plateau mammals. As an interface for oxygen and nutrient exchange, placenta plays a critical role in fetal development. While high-altitude adaptation in systemic physiological responses and cardiopulmonary tissues has been well-studied, a comprehensive landscape of porcine placental transcriptomic diversity and alternative splicing (AS) complexity across altitudes remains lacking. Here, we integrated Iso-Seq and RNA-Seq to profile placental transcriptomes from placentas of 3 pig breeds across altitudes: the Diannan small-ear pig (DSE ~500 m), the Baoshan pig (BS ~1500 m), and the Changdu Tibetan Pig (CT ~3500 m). We identified 39,776 full-length transcripts, including 25,471 novel ones, significantly enhancing pig genome annotation. Additionally, 24,879 AS events from 8,390 AS genes were detected, with skipping exon (SE) as the most prevalent AS type. Differential expression (DE) and differential alternative splicing (DAS) analyses highlighted key DEGs (IGF1, GHR, RASGRP4, MECOM, SPP1), as well as DAS genes (HIF1A, HSPA8, RHOA, HMGCR, PLAGL1), which may be implicated in placental adaptation to high-altitude conditions. This study provides a comprehensive analysis of the transcriptomic diversity and AS complexity in porcine placentas across altitudes, laying a foundation for future investigations into the molecular mechanisms underlying high-altitude adaptation in plateau mammals.

摘要

高原缺氧为研究高原哺乳动物的适应性提供了一个天然实验室。胎盘作为氧气和营养物质交换的界面,在胎儿发育中起着关键作用。虽然对全身生理反应和心肺组织的高原适应性已有充分研究,但不同海拔猪胎盘转录组多样性和可变剪接(AS)复杂性的全面情况仍不清楚。在此,我们整合了全长转录组测序(Iso-Seq)和RNA测序(RNA-Seq)技术,对3个猪品种在不同海拔高度的胎盘转录组进行了分析:滇南小耳猪(DSE,海拔约500米)、保山猪(BS,海拔约1500米)和昌都藏猪(CT,海拔约3500米)。我们鉴定出39,776条全长转录本,其中包括25,471条新转录本,显著增强了猪基因组注释。此外,还检测到来自8390个AS基因的24,879个AS事件,其中外显子跳跃(SE)是最常见的AS类型。差异表达(DE)和差异可变剪接(DAS)分析突出了关键的DEG(胰岛素样生长因子1、生长激素受体、RAS鸟苷酸释放蛋白4、骨髓生态位蛋白、分泌型磷蛋白1)以及DAS基因(缺氧诱导因子1α、热休克蛋白A8、RhoA蛋白、3-羟基-3-甲基戊二酰辅酶A还原酶、锌指蛋白1),这些基因可能与胎盘对高原环境的适应性有关。本研究全面分析了不同海拔猪胎盘的转录组多样性和AS复杂性,为今后深入研究高原哺乳动物高原适应的分子机制奠定了基础。

https://cdn.ncbi.nlm.nih.gov/pmc/blobs/9aad/12137898/a980ff137183/dsaf008_fig1.jpg

文献AI研究员

20分钟写一篇综述,助力文献阅读效率提升50倍。

立即体验

用中文搜PubMed

大模型驱动的PubMed中文搜索引擎

马上搜索

文档翻译

学术文献翻译模型,支持多种主流文档格式。

立即体验