Suppr超能文献

II类肌球蛋白MYH4可维护基因组完整性并抑制肿瘤进展。

The class II myosin MYH4 safeguards genome integrity and suppresses tumor progression.

作者信息

Thatte Jayashree, Moisés da Silva Ana, Börcsök Judit, Gudjónsson Thorkell, Benada Jan, Li Xin, Bose Muthiah, van der Gulden Hanneke, Song Ji-Ying, Menezes Renée, Martín-Doncel Elena, Toledo Luis, Petrosius Valdemaras, Brakebusch Cord, Jonkers Jos, Nielsen Finn Cilius, Rossing Maria, Sørensen Claus S

机构信息

Biotech Research and Innovation Center (BRIC), Faculty of Medical and Health Sciences, University of Copenhagen, Copenhagen, Denmark.

Division of Molecular Pathology, The Netherlands Cancer Institute, Amsterdam, Netherlands.

出版信息

J Clin Invest. 2025 Jun 2;135(11). doi: 10.1172/JCI188165.

Abstract

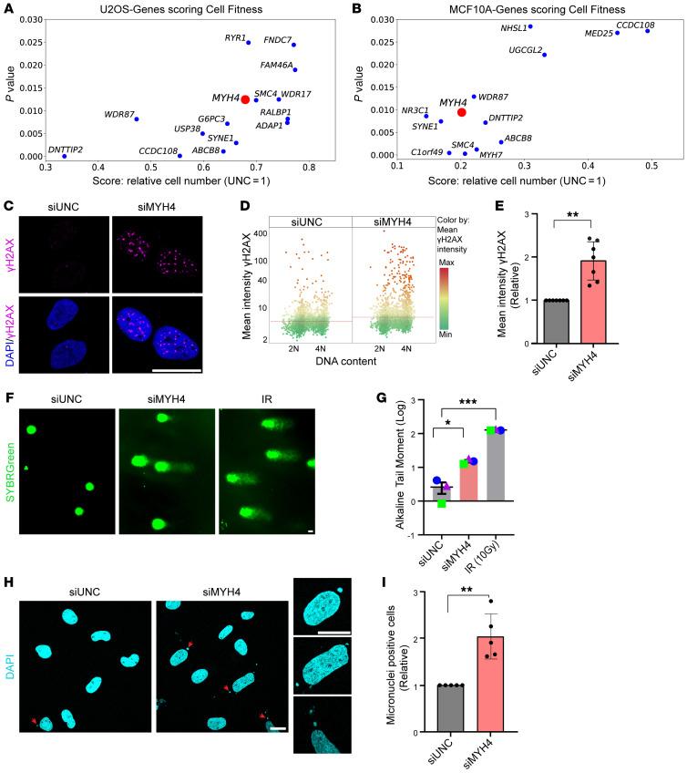
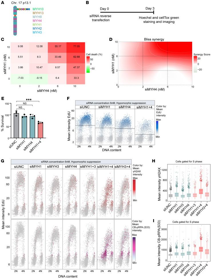
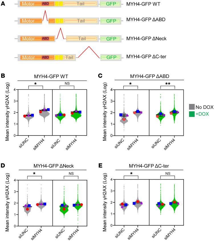
Loss-of-function mutations in genome maintenance genes fuel tumorigenesis through increased genomic instability. A subset of these tumor suppressors are challenging to identify due to context dependency, including functional interactions with other genes and pathways. Here, we searched for potential causal genes that impact tumor development and/or progression in breast cancer through functional-genetic screening of candidate genes. MYH4, encoding a class II myosin, emerged as a top hit impacting genomic stability. We show that MYH4 suppresses DNA replication stress by promoting replication licensing and replication fork progression. Moreover, we observed a strong synergistic relationship among class II myosins in suppressing replication-associated DNA damage. Genomic analysis of Pan-Cancer Analysis of Whole Genomes project breast cancer samples revealed frequent concomitant loss of TP53 with MYH4 and class II myosins on chromosome 17p. Notably, Myh4 disruption accelerated mouse mammary tumorigenesis in a Trp53-deficient background. In conclusion, our results suggest an unanticipated function of MYH4 in p53-mediated tumor suppression that can explain their combined loss in breast cancer.

摘要

基因组维持基因的功能丧失突变通过增加基因组不稳定性促进肿瘤发生。由于背景依赖性,这些肿瘤抑制因子中的一部分难以识别,包括与其他基因和通路的功能相互作用。在这里,我们通过对候选基因进行功能基因筛选,寻找影响乳腺癌肿瘤发生和/或进展的潜在因果基因。编码II类肌球蛋白的MYH4成为影响基因组稳定性的首要候选基因。我们发现MYH4通过促进复制许可和复制叉进展来抑制DNA复制应激。此外,我们观察到II类肌球蛋白在抑制复制相关DNA损伤方面存在强烈的协同关系。全基因组泛癌分析项目乳腺癌样本的基因组分析显示,17号染色体上TP53与MYH4和II类肌球蛋白频繁同时缺失。值得注意的是,在Trp53基因缺陷背景下,Myh4基因的破坏加速了小鼠乳腺肿瘤的发生。总之,我们的结果提示了MYH4在p53介导的肿瘤抑制中的意外功能,这可以解释它们在乳腺癌中同时缺失的现象。

https://cdn.ncbi.nlm.nih.gov/pmc/blobs/7691/12126247/5e8669eb3d66/jci-135-188165-g308.jpg

文献AI研究员

20分钟写一篇综述,助力文献阅读效率提升50倍。

立即体验

用中文搜PubMed

大模型驱动的PubMed中文搜索引擎

马上搜索

文档翻译

学术文献翻译模型,支持多种主流文档格式。

立即体验